Showing 120 of 120on this page. Filters & sort apply to loaded results; URL updates for sharing.120 of 120 on this page
Extensión de Chrome para análisis online de malware con UrlQuery ...
URLQuery Web Security Tools Reviews - Is Urlquery.net Safe?
urlquery.net - Home - urlquery
Verificare se un sito è infetto con urlQuery | IlSoftware.it
urlquery.net - Home - urlquery - Urlquery
urlquery Alternatives - Explore Similar Sites & Apps | AlternativeTo
Creating the Best URL structure for Website Navigation
URLQuery: A Powerful Tool for Hackers to Exploit Your Website Here's ...
[정보보안] URLQuery - URL 분석 사이트
Nützliche Website des Tages: urlquery.net | -=daMax=-
Website URLs 101: Everything You Need to Know (But Were Afraid to Ask!)
Understanding Website Queries: A Comprehensive Guide – peerdh.com
How to Submit Your Website to Search Engines in 2025 - PPWP
urlquery
URLQuery Demo - YouTube
Home - urlquery
14 Best WordPress Security Scanners for Detecting Malware and Hacks
urlquery.net - urlscan.io
Mastering URL Query Parameters for SEO Success
[ウェブサービスレビュー]マルウェア被害を未然を防ぐ「urlquery.net」 - CNET Japan
Report - urlquery.net/
urlquery: Net is like a lie detector test for the internet. | AlternativeTo
spam mirror: Oktober 2015
怪しいサイトを事前に調査!! URLで危険なスクリプトをチェックしてくれるWebサービス 『urlquery.net』 - PCあれこれ探索
SEO URL Structure for Landing Pages | Best Practices Guide
Google Analytics Site Search Tracking via Query Parameters - Optimize Smart
How to add URL query parameters?
A Beginner’s Guide to URL Parameters
Example of a Google URL query and HTML response. | Download Scientific ...
Guide: What are JavaScript Query Parameters and How to Implement Them?
What is URL Query String and Parameters ? - YouTube
Get Query String Values From URL - jQuery uriget | Free jQuery Plugins
21 Awesome Free Tools To Check & Scan WordPress Vulnerability Online
Report - go.linkify.ru
リンク先URLの危険性を無料でチェックできるWebサービスまとめ - ぼくんちのTV 別館
Inside RedKit Exploit Kit - Exploit Kit Customer Control Panel
UrlQuery.net: Potenciando la Ciberseguridad a Través del Análisis Web ...
Scanning Malicious URLs in One Mouse Click - /dev/random
Parameters as Query String Values - Caspio Online Help
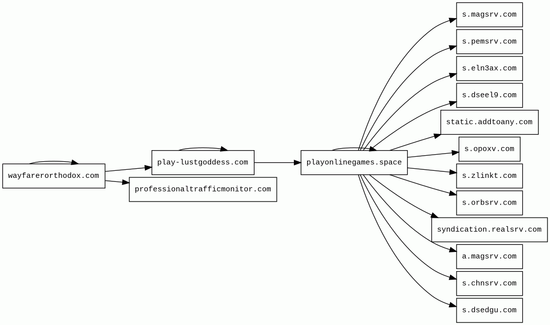
Report - wayfarerorthodox.com/api/users?token=L2IzZGtmNjhlNm0 ...
10 essential free online tools for Network tests and Malware analysis ...
Report - 893754.birdseyewings.co/
How to get the current URL using Jquery - StackHowTo
Home: Urlquery.net - StatsCrop
#156 - Use URL query parameters in Webflow - YouTube
Help with URL Query Text Field with multiple websites and subsequent ...
Request review of report
How to create charts using URL based query parameters - YouTube
Document `urlquery` function · Issue #1627 · gohugoio/hugoDocs · GitHub
Lars' Electric Endeavors - Passing URL parameters to client only
View Url Query Params Easily in Browser Dev Tools - YouTube
Report - filevero.com/click?key=794084aebfddbecf332e&pub_click_id ...
Connecteur web Power Query - Power Query | Microsoft Learn
Power Query Web 連接器 - Power Query | Microsoft Learn
Change Link URL with jQuery - Ron VanGorp
关于编码的那些事——URL Query编码Web中经常遇到处理URLQuery,而其处理方式众多,如qs、query-s - 掘金
Tools for reviewing infected websites - SANS ISC
Advanced Web Ranking Review | SEO Book
Report - refpa07377.com/L?tag=s_63599m_6741c_[]MS[]null[]newpb[]general ...
What is a Dynamic URL? Best Practice for SEO
Changing the link in a Content Query Web Part - SharePoint Stack Exchange
Personal wiki in org
Simplify URL Manipulation With The URL jQuery Plugin | Free jQuery Plugins
Content Dashboard With Klipfolio And Google Analytics | Simo Ahava's blog
How to Generate URL-encoded Query String using PHP | SourceCodester
What is the “URLs Query in Crawl” report and how to use it
Websites 101: Anatomy of a URL - Infotex
Drive-by download campaign targets Chinese websites
URLs in Localization: How to structure and optimize for multilingual ...
Report - www.1024tera.com/sharing/link?surl=Tl7uIfmRtSJzxZYB-M9DTg
database-url-query - FlyThemes
A Guide to URL Parameters
Carry URL address query params across pages | Drupal.org
Tool: urlquery.net | Daniel Miessler
Инструменты для анализа вредоносных ссылок и файлов