Showing 120 of 120on this page. Filters & sort apply to loaded results; URL updates for sharing.120 of 120 on this page
Google Webmaster Tools Adds Top Pages Queries & URL Redirects
Extensión de Chrome para análisis online de malware con UrlQuery ...
Querying top requested URL's using Kusto and Log Analytics in Azure ...
URLQuery Web Security Tools Reviews - Is Urlquery.net Safe?
Top 10 'Meet the Team' Pages Examples With Best Practices - Crocoblock
urlquery.net - Home - urlquery - Urlquery
Overview of the Top queries tab - Amazon DocumentDB
urlquery.net - Home - urlquery
[정보보안] URLQuery - URL 분석 사이트
urlquery Alternatives - Explore Similar Sites & Apps | AlternativeTo
Top 10 Online Free Scanners - Yeah Hub
The top '10' high ranking URLs consisting of URL's and back-links ...
Verificare se un sito è infetto con urlQuery | IlSoftware.it
14 Best WordPress Security Scanners for Detecting Malware and Hacks
Mastering URL Query Parameters for SEO Success
SEO URL Structure for Landing Pages | Best Practices Guide
Future-proofing attribution and conversion measurement using a URL ...
Components of a URL - GeeksforGeeks
[ウェブサービスレビュー]マルウェア被害を未然を防ぐ「urlquery.net」 - CNET Japan
Guide: What are JavaScript Query Parameters and How to Implement Them?
Umfassender Leitfaden zu URL-Parametern für SEO - Geekflare
urlquery: Net is like a lie detector test for the internet. | AlternativeTo
Report - ahri-gallery-0q7td85i-2024-06-29.top/index.php?route=comic ...
Report - liltpupu.top/
Multiple Url Parameters Flask at Lauren Blackwell blog
怪しいサイトを事前に調査!! URLで危険なスクリプトをチェックしてくれるWebサービス 『urlquery.net』 - PCあれこれ探索
OData query operations and URL encoding the system query options with curl
Report - urlquery.net/
urlquery.net - urlscan.io
Report - skrbthz.top/
How to Use Query Strings and Parameters for Marketers - Fully Explained
Report - ahri-gallery-tuoa-2024-04-18.top/index.php?c_id ...
Report - dvamh-28n2z-2024-09-01.top/index.php?c_id ...
Report - zp7n2khzbz.488223dhxl.top/
Get Query String Values From URL - jQuery uriget | Free jQuery Plugins
Report - 1xlite-288153.top/en/landing-1x-wheel-of-fortune?tag=d ...
Report - xiongmaoclfb.top/
How to use Google Search Console's Bulk Data Export for BigQuery ...
What is a URL Query String? Examples in Analytics | PlainSignal
Google Analytics Site Search Tracking via Query Parameters - Optimize Smart
HTML Location search Property: Mastering URL Query Strings - CodeLucky
Report - data.jpg4.top/index.php?oldhot=all&cf=US
Report - cndata.4jpg.top/index.php?oldhot=210826&path=
Report - longfenga.top/
Google Search: Bulk URL Index Inspection Queries | Analytics Edge Help
Create URL Query Parameter and Read URL Query Parameter Snippets
21 Awesome Free Tools To Check & Scan WordPress Vulnerability Online
4 Ways Get Query String Values from URL Parameters in JavaScript or jQuery
Report - jp.tube4us.top/v/https:/thisav.com/ja/video/415691/%E3%81%98 ...
Help with URL Query Text Field with multiple websites and subsequent ...
Report - blogdepelis.top
What is URL Query String and Parameters ? - YouTube
Report - 6739ck.cc/
Report - nriceukwater.org ...
What is URL Query String ? Example and Explanation - Mr. Virk Media
A Beginner’s Guide to URL Parameters
How to use URL query parameters as a form field value? - Happyforms
How to Use URL Query Strings in Flask (Beginner-Friendly Guide + Examples)
How to Access URL Query String in Svelte? - GeeksforGeeks
Report - hot1.top/
RESTful Web Services @QueryParam Example using JAX-RS and Jersey
Report - cndata.4jpg.top/js%20%E9%80%86%E3%81%95/pic1.html
How to Exclude URL Query Parameters in Google Analytics - Optimize Smart
How To Exclude URL Query Parameters In Google Analytics 4
Query Strings vs URL Parameters: What’s the Difference?
How To Find Queries Per URL Using The Search Analytics Report In Google ...
How to Connect API to Looker Studio | Coupler.io Blog
Tracking event properties & user properties | CustomerLabs CDP
Report - ww25.hj1f2fa1.top/?subid1=20251130-2340-4735-9ae4-247e24c160e4
How to Use URL Query Strings | ZEP Guidebook (EN)
URLs and Query Strings Modules in Node.Js - Scaler Topics
Report - jp.jtube.top
Example of a Google URL query and HTML response. | Download Scientific ...
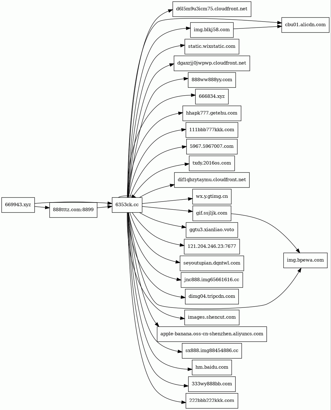
Report - 669943.xyz/
Get URL Query Parameter Values in WordPress To Use With Plugins ...
Report - 202501193.noddy911.xyz/?channelCode=122&agent_id=122&jump_id ...
Report - en.tube-dl.top/22oH5UzX0AqoSYv1
How to add URL query parameters?
Report - alljb.online/
Report - 91uu.top
Exclude URL Query Parameters in Google Analytics 4 - Analytics Mania
Document `urlquery` function · Issue #1627 · gohugoio/hugoDocs · GitHub
URLQuery: A Powerful Tool for Hackers to Exploit Your Website Here's ...
How to Keep Personally Identifiable Info Out of Google Analytics
Simplify URL Manipulation With The URL jQuery Plugin | Free jQuery Plugins
Report - savetastar.top/
Working with URL Query Parameters | CodeSignal Learn
Report - 6996ck.cc/
Report - jp.4tube.top/hotvid
What is the “URLs Query in Crawl” report and how to use it