Showing 120 of 120on this page. Filters & sort apply to loaded results; URL updates for sharing.120 of 120 on this page
urlquery
Extensión de Chrome para análisis online de malware con UrlQuery ...
URLQuery Web Security Tools Reviews - Is Urlquery.net Safe?
urlquery.net - Home - urlquery
urlquery.net - Home - urlquery - Urlquery
Verificare se un sito è infetto con urlQuery | IlSoftware.it
urlquery Alternatives - Explore Similar Sites & Apps | AlternativeTo
[정보보안] URLQuery - URL 분석 사이트
Home - urlquery
Login - urlquery
URLQuery Demo - YouTube
UrlQuery Chrome Extension (악성URL여부 판단) : 네이버 블로그
urlquery · GitHub
urlquery: Net is like a lie detector test for the internet. | AlternativeTo
14 Best WordPress Security Scanners for Detecting Malware and Hacks
Report - urlquery.net/
urlquery.net - urlscan.io
怪しいサイトを事前に調査!! URLで危険なスクリプトをチェックしてくれるWebサービス 『urlquery.net』 - PCあれこれ探索
[ウェブサービスレビュー]マルウェア被害を未然を防ぐ「urlquery.net」 - CNET Japan
Report - allas.club/
spam mirror: Oktober 2015
UrlQuery.net: Potenciando la Ciberseguridad a Través del Análisis Web ...
Document `urlquery` function · Issue #1627 · gohugoio/hugoDocs · GitHub
Mastering URL Query Parameters for SEO Success
Report - secrethentai.club
What is URL Query String and Parameters ? - YouTube
URLQuery: A Powerful Tool for Hackers to Exploit Your Website Here's ...
Report - nriceukwater.org ...
213.32.32.201 - urlscan.io
Report - obqj2.com/4/9466706?var=6542888&ymid=962367654302068737
Home: Urlquery.net - StatsCrop
Report - data.jpg4.top/index.php?oldhot=all&cf=US
Inside RedKit Exploit Kit - Exploit Kit Customer Control Panel
Report - 3600000.xyz
Report - club10erotica.com
Report - go.linkify.ru
Report - 992kp-i.kppp602.xyz/
How to add URL query parameters?
Report - www.1shows.ru/tv/
What is Query Club? - Sewickley Public Library
Report - clubc7.xyz
Report - 6739ck.cc/
Report - zp7n2khzbz.488223dhxl.top/
Report - 60374.xyz/index.php/vod/type/id/13/page/1.html/
关于编码的那些事——URL Query编码Web中经常遇到处理URLQuery,而其处理方式众多,如qs、query-s - 掘金
Report - wayfarerorthodox.com/api/users?token=L2IzZGtmNjhlNm0 ...
Scanning Malicious URLs in One Mouse Click - /dev/random
Google Analytics Site Search Tracking via Query Parameters - Optimize Smart
Report - luongsontv39.club/
Фото 1241770. Фотоальбом участника Натти
Report - forum.club10erotica.com
Tool: urlquery.net
Jemmie Orellana en LinkedIn: #urlquery #linkedin #virustotal # ...
Report - 8868ck.cc/
Report - hugeboxgold.com/s/1898225723559264257
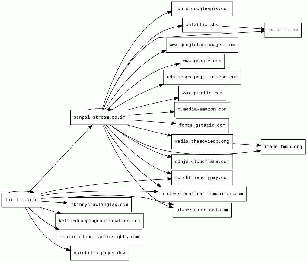
Report - loiflix.site/voirfilms/
Report - oovaufty.com/?b=18272493&ba=1&campid=7135082&did=2&dm=0&ep=1&g ...
Report - api.cjby76nlcynrc4jvrb.com/
Report - Jbhub.al
Report - camboystube.net/
Report - www.8578ck.cc/
Report - netfree.cc/mobile/home
Инструменты для анализа вредоносных ссылок и файлов
Report - ipcamporn.com/videos/2/
Report - zrlqm.com/9297495?c=174913185710000TIDTV419132638664V0a3fa&p ...
Report - 69ar.cc/
Report - applejr.xyz/
Report - www.bing.com/ck/a?!&&p ...
Report - 6707ck.cc/