Showing 120 of 120on this page. Filters & sort apply to loaded results; URL updates for sharing.120 of 120 on this page
Extensión de Chrome para análisis online de malware con UrlQuery ...
Verificare se un sito è infetto con urlQuery | IlSoftware.it
URLQuery Web Security Tools Reviews - Is Urlquery.net Safe?
urlquery.net - Home - urlquery - Urlquery
urlquery.net - Home - urlquery
urlquery Alternatives - Explore Similar Sites & Apps | AlternativeTo
URL Query Editor for Google Chrome - Extension Download
[정보보안] URLQuery - URL 분석 사이트
URL Query Decoder for Google Chrome - Extension Download
About - urlquery
urlquery
Drive-by download campaign targets Chinese websites
URLQuery Demo - YouTube
Urlquery Net - Fill Online, Printable, Fillable, Blank | pdfFiller
URL to query conversion | Download Scientific Diagram
How to Save Video From Telegram on iPhone | Download Telegram Video ...
Tips to download files from webpages in Power Query and Power BI
UrlQuery Chrome Extension (악성URL여부 판단) : 네이버 블로그
Urlquery Target2x1 | PDF | Hypertext Transfer Protocol | Computer ...
14 Best WordPress Security Scanners for Detecting Malware and Hacks
urlquery: Net is like a lie detector test for the internet. | AlternativeTo
urlquery.net - urlscan.io
Report - urlquery.net/
21 Awesome Free Tools To Check & Scan WordPress Vulnerability Online
怪しいサイトを事前に調査!! URLで危険なスクリプトをチェックしてくれるWebサービス 『urlquery.net』 - PCあれこれ探索
[ウェブサービスレビュー]マルウェア被害を未然を防ぐ「urlquery.net」 - CNET Japan
Mastering URL Query Parameters for SEO Success
Report - data.jpg4.top/index.php?oldhot=all&cf=US
Report - 3600000.xyz
Get Query String Values From URL - jQuery uriget | Free jQuery Plugins
Report - obqj2.com/4/9466706?var=6542888&ymid=962367654302068737
Report - nriceukwater.org ...
URLQuery: A Powerful Tool for Hackers to Exploit Your Website Here's ...
Report - 156.251.140.97:64567/html/index.html
Report - org.huaduys.org
Report - spdmteam.com/key-system-1?hwid=598d98fc2768bd2b&zone=Europe ...
Report - 60374.xyz/index.php/vod/type/id/13/page/1.html/
Report - ydtour.red/
Urlquery: Urlquery.net | Free URL scanner - StatsCrop
Report - 992kp-f.pppp727.link/
Report - vip.aqdk233.com:2096/permalink.html
10 essential free online tools for Network tests and Malware analysis ...
Report - cndata.4jpg.top/index.php?oldhot=210826&path=
Report - www.missav2.icu/cn
Inside RedKit Exploit Kit - Exploit Kit Customer Control Panel
What is URL Query String and Parameters ? - YouTube
Report - fcclr.com/vodplay/399457.shtml
How to add URL query parameters?
Report - zrlqm.com/9297495?c=174913185710000TIDTV419132638664V0a3fa&p ...
UrlQuery.net: Potenciando la Ciberseguridad a Través del Análisis Web ...
Report - jp.jtube.top
Document `urlquery` function · Issue #1627 · gohugoio/hugoDocs · GitHub
Report - camshowrecord.net/video/list?page=1&model=xixiya6688
Report - xiaoxintv.cc/index.php/vod/play/id/115283/sid/1/nid/3.html
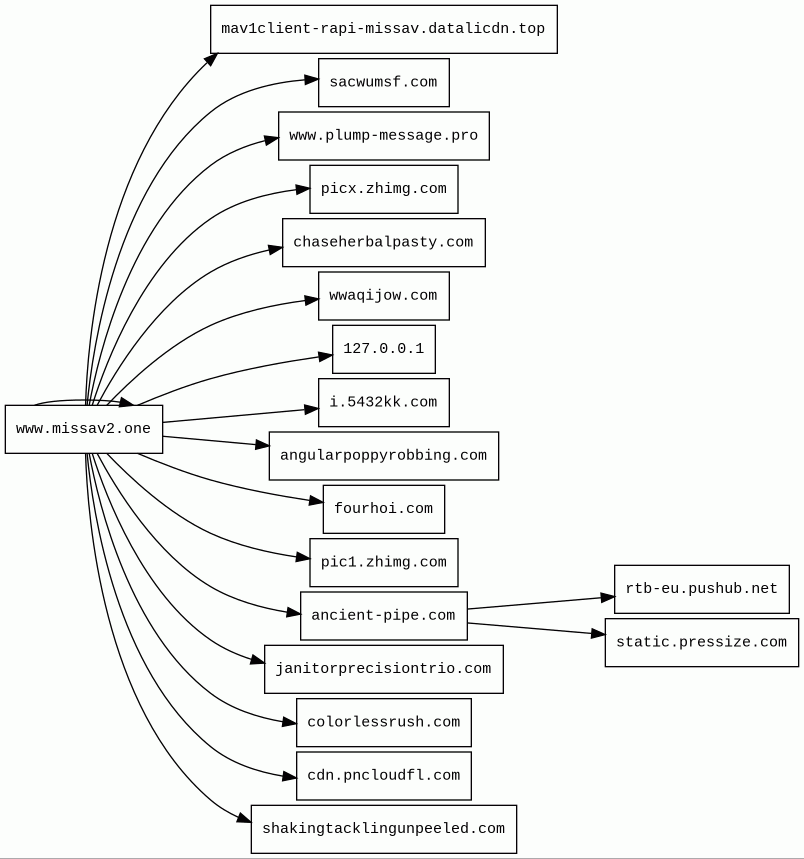
Report - www.missav2.one/dm15/cn
Report - www.1024tera.com/sharing/link?surl=Tl7uIfmRtSJzxZYB-M9DTg
Report - www.1024tera.com/wap/share/filelist?surl=XD_-yLinLq5znVMnosQfHA
Report - av4.us
Report - j91.asia/
Tips to Manage Downloads on Windows 10 and 11
Report - www.bl050.cc
Scanning Malicious URLs in One Mouse Click - /dev/random
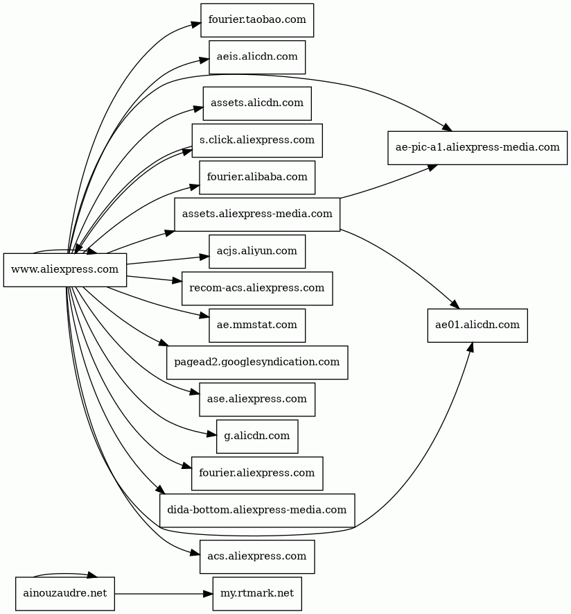
Report - ainouzaudre.net/afu.php?zoneid=8735882&var=8735882&rid=ksX ...
Report - yqzu.sap16378wv.cc/
Google Analytics Site Search Tracking via Query Parameters - Optimize Smart
リンク先URLの危険性を無料でチェックできるWebサービスまとめ - ぼくんちのTV 別館
Report - www.mixixxx969696.cyou/2025/01/scvp-13395-etc3-2024.html
Report - bl030.cc/
Report - www.1024tera.com/wap/share/filelist?surl=dGo0pKS5h4sMLG0NSdSHzw
Report - en.tube-dl.top/22oH5UzX0AqoSYv1
View Url Query Params Easily in Browser Dev Tools - YouTube
Report - ainouzaudre.net/4/9452812
Report - depreciatorybollocksupkitchen.com/5 ...
Report - www.1024tera.com/sharing/link?surl=-V26VkP-J-FWMxfPm6b5tg
Tool: urlquery.net
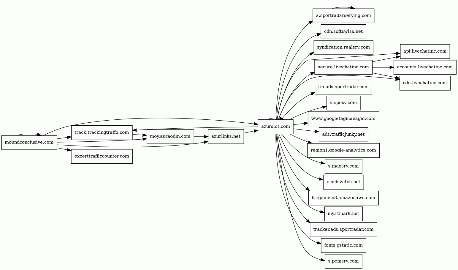
Report - moundconclusive.com/y28qu9q8x7?key ...
Инструменты для анализа вредоносных ссылок и файлов
Report - cndata.4jpg.top/js%20%E9%80%86%E3%81%95/pic1.html
关于编码的那些事——URL Query编码Web中经常遇到处理URLQuery,而其处理方式众多,如qs、query-s - 掘金
How to create charts using URL based query parameters - YouTube
Report - 992kp-i.kppp602.xyz/
SEO URL Structure for Landing Pages | Best Practices Guide