Showing 103 of 103on this page. Filters & sort apply to loaded results; URL updates for sharing.103 of 103 on this page
SIMATIC PCS 7 TeleControl - Automation Technology - Siemens
Telecontrol Technology with IEC 60870/61850/61400 / telecontrol ...
SICAM eRTU â Your Entry to Telecontrol Technology with ... - Siemens
Reliable Telecontrol Technology | WAGO
PLC for Remote Maintenance and Telecontrol Technology | WAGO
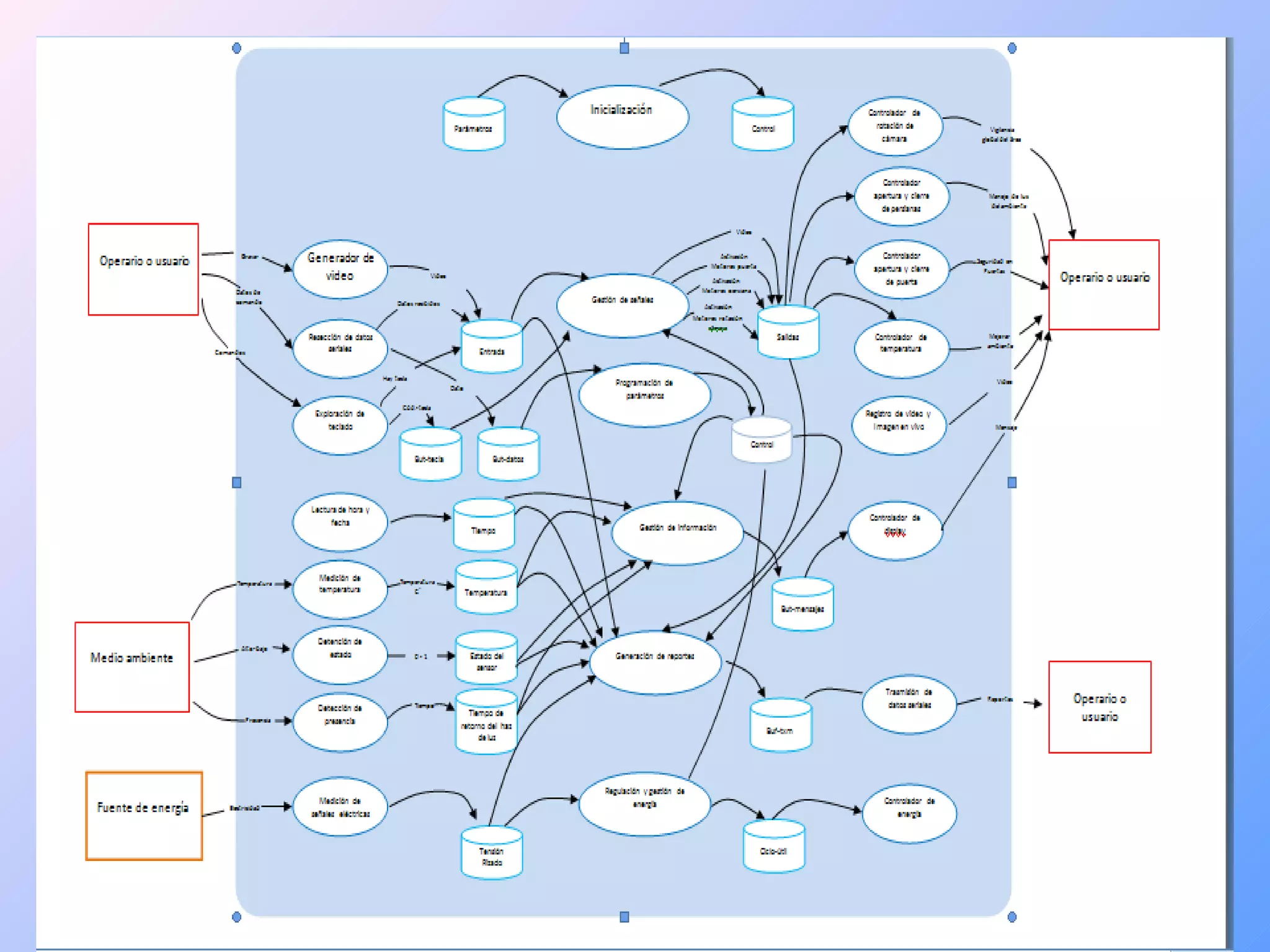
Compact Telecontrol System: TM 1703 Mic | PDF | Technology & Engineering
Telecontrol technology – safe, innovative and independent – All About ...
PLC for Remote Maintenance and Telecontrol Technology | WAGO SG
IT security in telecontrol technology - vivavis
Customer Application – Energy Storage Systems: Telecontrol Technology ...
Types of implementation of telecontrol technology
Secure Telecontrol Technology
HITACHI telecontrol | ICRA 2024 | New technology | Pro robots - YouTube
SCADA Telecontrol System Design | PDF | Computers | Technology ...
Solar-Log™ Training Module 2: Part 4 Configuring telecontrol technology ...
Resumen Telecontrol por red GSM / GPRS | PPT | Technology & Computing
GPRS technology - General Packet Radio Service TELECONTROL
Proyecto de telemetria y telecontrol | PPT | Technology & Computing
VIVAVIS ACOS 750 Automation And Telecontrol Technology
Remote Telecontrol and Dispatch | Digital Automation Systems Group (DAS ...
Telecontrol Technology: PLC with PROFIBUS DP Master | WAGO India
Telecontrol - Efficient solutions for industrial plants - YouTube
TeleControl | Hermosillo
Know the difference between IoT and Telecontrol | by Sofia Locks ...
Telecontrol Radio Remote Controllers – Sagatronic
Brochure Telecontrol en | PDF | Computer Network | Scada
Implementation of automated telecontrol system for power supply and ...
Telecontrol Technology: PLC with PROFIBUS DP Master
Telecontrol | TecnoGPS
Telerobotics Remote Control Robotic Technology PPT Example ST AI PPT ...
Telecontrol - Siemens Global
Telecontrol - Primeiro Acesso
Figure 1 from Network Transformation of Telecontrol Device based on ...
Telecontrol Technology: PLC with PROFIBUS DP Master | WAGO
Technology Behind Remote Control Devices | LRIPL
La nostra storia - Telecontrol
Telecontrol - 🧣 Preț accesibil, alegere largă și funcționalitatea care ...
PPT - Remote Control Technology Successfully Implemented PowerPoint ...
Telecontrol | Servicios - EUDEA
GSM telecontrol 2 IN 2 OUT programmable bidirectional remote control
Products – telecontrol and control | Phoenix Contact
Telecontrol • SMARTGRIDSINFO
Telecontrol System Architecture. | Download Scientific Diagram
FAQs and Overview on SCADA Telemetry and Telecontrol
Chi siamo - Telecontrol
Q202 Double Speed Telecontrol Up Electric Wireless Industrial Remote ...
Telecontrol - La Centrale Operativa è il cuore tecnologico della nostra ...
Telecontrol y Automatización
Telerobots. The Future of Remote-Control Technology - YouTube
Infrastructure | Telecontrol Solutions for Roads and Railways - Lacroix ...
Telecontrol Redes | Solar System Installers | Brazil
Automation and telecontrol systems
Integration of Programmable Logic into Telecontrol Systems
Telecontrol unit with integrated GPS functionality for new use cases ...
telecontrol snow removal equipment made by Vigorun Tech, Vigorun ...
TeleControl Server Basic software for control centers - industry24h
Telecontrol - CPL Concordia
Telecontrol - Manage and control assets of your water network
50+ Telecontrol Stock Photos, Pictures & Royalty-Free Images - iStock
Telecontrol Configurators in e!COCKPIT | WAGO
Modular telecontrol system for GPRS and network structures
Telecontrol | Wecon - Automatyka
Telecontrol MTC Module | PDF | Computer Network | Relay
Proposed telecontrol scheme. | Download Scientific Diagram
Telecontrol • ESEFICIENCIA
Monitoring and controlling with Telecontrol - YouTube
Telecontrol f21-e1b tx radio industrial wireless remote control ...
TELECONTROL SISTEMAS
TeleControl Server Basic & RTU3030C - YouTube
Organization of a telecontrol system
Research of Railway Telecontrol Video Monitoring System Based on the ...
Automation telecontrol system - All industrial manufacturers
IEC telecontrol architecture. | Download Scientific Diagram
telecontrol cold weather equipment made by Vigorun Tech, Vigorun ...
Remote Terminal Unit | Robust, high performance RTU | WAGO India
WAGO RTU | WAGO
Remote Communication
MNC AUTOMATION
PPT - TeleCont: Remote Control and Monitoring System PowerPoint ...
SIOS
I/O Systems – for Optimal Automation Both Inside and Outside the ...
What are the benefits of remote control technology? - Gds Lighting
SENECA | Telecontrollo e Telegestione
Telecontrol: system telemetryczny firmy Siemens.