Showing 120 of 120on this page. Filters & sort apply to loaded results; URL updates for sharing.120 of 120 on this page
NEC Economics Competition Knowledge Map Info | PDF
NEC | Taufik Sulaeman - Xmind
The NEC Taxonomy – Basic concepts | Download Scientific Diagram
NEC 2022 Knowledge Map-DR&AS | PDF | Cost Of Living | Profit (Economics)
PPT - Knowledge Structure Mapping and NEC Development PowerPoint ...
NEC 2022 Knowledge Map For Pre Division | PDF | Cost Of Living ...
NEC map – Maproom
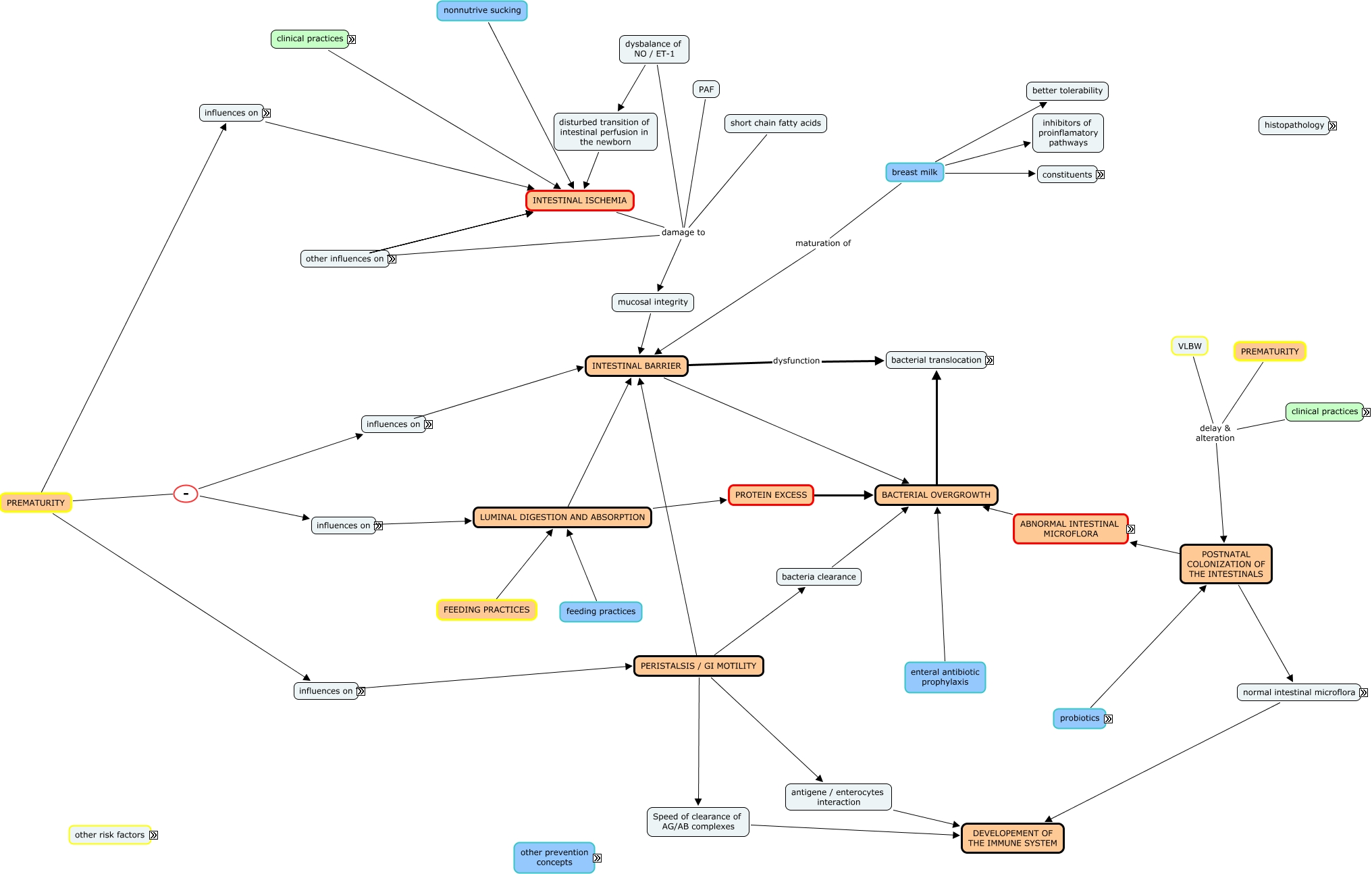
NEC - Pathogenesis Of NEC
NEC Code Map 2023 | Schneider Electric
PPT - GSM-R – A worldwide railway standard NEC Solutions PowerPoint ...
Nec Site Map 2024 | PDF
NEC develops technology to automate the reading of complex diagrams ...
PPT - NEC Roadmaps PowerPoint Presentation, free download - ID:1486343
Key NEC Codes Reference Sheet | PDF
Knowledge Management - NEC Australia
NEC Code Changes
NEC Conference Information | UNDP IEO
NEC news and articles
Analyzing the decisions of the NEC according to the access, support and ...
Understanding the Zone Area Classification Method in the NEC – IAEI ...
NEC Concept Map - Pathophysiology: " The exact cause is unknown " The ...
Site Master Map A5 (For A5 & Below) - the NEC / site-master-map-a5-for ...
NEC at a Glance | NEC
NEC = “参与即有奖”?YES!!做到以下这几点,还可以帮你继续赢金奖!! - 知乎
nec map : Scribble Maps
Introduction to the NEC Tamagawa Office: Research & Development | NEC
Comparison of IEC & NEC Area Classifications
Updated 2017 NEC Code Regulations by State | HomElectrical.com
About Us | NEC Labs America
NEC Code Update List August 1 24
Technical Details: MasterScope Network Manager | NEC
NEC Code Update List July 1 23
NEC Service Manual download, schematics, eeprom, repair info for ...
Knowledge Management Request Demo - NEC Australia
Instruct Newsletter #29 - NEC Terminology: How it’s use is important ...
NEC 2023 Code Changes - The Home Depot
NEC Adoption List and Maps - NABCEP REGISTERED CLASSES
Facility Details: NEC Future Creation Hub | NEC
National Electric Code NEC - Article 310 exam questions with correct ...
NEC Code Adoption August 1 24
NEC Code Input
2010-NEC Infrastructure Master Plan : NEC Master Plan Working Group ...
NEC Australia on LinkedIn: #knowledgemanagement #customerexperience # ...
Home | NEC LMS
Nec Code For Electrical Panel Location at Hunter Lilley blog
NEC floor plan
Hazardous Area Location Guide - IEC NEC CEC & ATEX By Emerson ...
Hazardous Area Classification As Per Nec at George Bousquet blog
Understanding NEC 250.122: A Practical Guide to Equipment Grounding ...
The NEC
Point of view about the role of NEC & LP knowledge in professional ...
Knowledge Map Core structure and contains two parts: meta-knowledge and ...
What is a Knowledge Map? How to Use it in Your Business
A Guide to Knowledge Maps: What, Why, and How | EdrawMind
NEC3 and NEC4 accreditation schemes
PPT - Network Enabled Capability PowerPoint Presentation, free download ...
PPT - Infrastructure Codes and Standards-the National Electrical Code ...
Electrical Training Products
官宣!NEC全美经济学挑战2024-2025赛季报名正式开启(现CNEC)!附NEC Knowledge Map&Test Bank等备赛资料 ...
Where is the National Electrical Code In Effect as of 2025?
A NECC '09 mindmap | anselm23 | Flickr
NEC4 Toolkit presentation for contractss | PPTX
Knowledge map system | Download Scientific Diagram
Chris Papp, Author at IAEI Rocky Mountain Chapter
Buy 2026 Understanding the NEC, Volume 1 Workbook | Buildersbook.com
The National Electrical Code (NEC) - Electrical Safety Foundation ...
File:NEC map.svg - Wikimedia Commons
NEC's "Data Understanding with Semantic Technology" AI infers the ...
The National Electrical Code (NEC) for Electrical Project Managers: A ...
A not too brief history of the origins of the EX standards. Part I: the ...
NEC's C&C strategic map. | Download Scientific Diagram
Knowledge Maps to visualize and grow practice area expertise
Sample knowledge map. | Download Scientific Diagram
Everything You Need To Know About Knowledge Mapping | EdrawMind
NEC® Adoption | Captain Code 2023 Web Portal
Network Knowledge Map at Donald Pepper blog
10 Distribution Board Types Explained [July 2025 ]
Example of a knowledge map | Download Scientific Diagram
Tables-of-NEC | PDF
Steam Community :: Guide :: NEC: Big Step Achievement Guide
What Is Agr-Nec Zoning at Cheryl Allison blog
NEC_CampusMap_Parking-pdf | Secure the Grid
Knowledge Map structure. Knowledge navigator The knowledge navigator ...
ملف:NEC map.svg - المعرفة
Learn: NEC4 Design Build Operate Contract (DBO)
Organisational knowledge map - the first step | Download Scientific Diagram
National Electrical Code
Exploring the essence and extent of ‘mutual trust and co-operation ...
NEC4 Contracts Explained - Metroun
What is Knowledge Mapping: Types, Benefits, Best Practices
Knowledge Mapping Template
Dissemination – EMPOWER
什么是NEC竞赛?NEC竞赛为什么值得参加?NEC竞赛适合哪些同学? - 知乎