Showing 120 of 120on this page. Filters & sort apply to loaded results; URL updates for sharing.120 of 120 on this page
Extensión de Chrome para análisis online de malware con UrlQuery ...
Chapter 26 Servlets. - ppt download
Verificare se un sito è infetto con urlQuery | IlSoftware.it
urlquery.net - Home - urlquery
urlquery.net - Home - urlquery - Urlquery
URLQuery Web Security Tools Reviews - Is Urlquery.net Safe?
[정보보안] URLQuery - URL 분석 사이트
urlquery Alternatives - Explore Similar Sites & Apps | AlternativeTo
urlquery
Urlquery Target2x1 | PDF | Hypertext Transfer Protocol | Computer ...
FAQ - urlquery
14 Best WordPress Security Scanners for Detecting Malware and Hacks
Mastering URL Query Parameters for SEO Success
Report - urlquery.net/
HTTP requests - Toolpad Studio
Future-proofing attribution and conversion measurement using a URL ...
urlquery: Net is like a lie detector test for the internet. | AlternativeTo
How to use Google Search Console's Bulk Data Export for BigQuery ...
怪しいサイトを事前に調査!! URLで危険なスクリプトをチェックしてくれるWebサービス 『urlquery.net』 - PCあれこれ探索
[ウェブサービスレビュー]マルウェア被害を未然を防ぐ「urlquery.net」 - CNET Japan
Help with URL Query Text Field with multiple websites and subsequent ...
urlquery.net - urlscan.io
Simplify URL Generation with Laravel's New query() Method - DevStackTips
UrlQuery.net: Potenciando la Ciberseguridad a Través del Análisis Web ...
Phishing Protection 101: Where to Sandbox Suspicious Links | BULB
How to Connect API to Looker Studio | Coupler.io Blog
URLQuery: A Powerful Tool for Hackers to Exploit Your Website Here's ...
关于编码的那些事——URL Query编码Web中经常遇到处理URLQuery,而其处理方式众多,如qs、query-s - 掘金
Report - 8868ck.cc/
Report - zupimages.net/up/24/03/k6a3.jpg
Report - survey.boarddsh.top
Report - 44trtr.com/
Google Analytics Mistakes that kill your Analysis & Conversions ...
How to Use URL Query Strings | ZEP Guidebook (EN)
How To Exclude URL Query Parameters In Google Analytics 4
Get URL Query Parameter Values in WordPress To Use With Plugins ...
Inside RedKit Exploit Kit - Exploit Kit Customer Control Panel
How to add URL query parameters?
Document `urlquery` function · Issue #1627 · gohugoio/hugoDocs · GitHub
HTML Location search Property: Mastering URL Query Strings - CodeLucky
リンク先URLの危険性を無料でチェックできるWebサービスまとめ - ぼくんちのTV 別館
Improve wording for URL/query buttons · Issue #1016 ...
What is URL Query String and Parameters ? - YouTube
Guide: What are JavaScript Query Parameters and How to Implement Them?
How to Use URL Query Strings in Flask (Beginner-Friendly Guide + Examples)
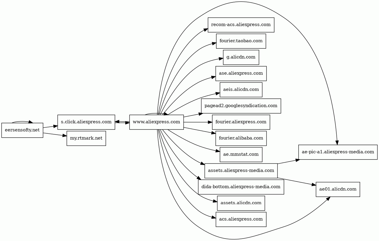
Report - eersensofty.net/4/9225703?var=164663_257173&ymid ...
Create URL Query Parameter and Read URL Query Parameter Snippets
PPT - Developing an IBIS-Q Query Module PowerPoint Presentation, free ...
Queries and code quickstart | Retool Docs
How to get URL query string parameters in Next.js | by Coding Beauty ...
Report - quickmatters.blog/2025/09/07/evan-lilley-obituary-cause-of ...
Report - 60374.xyz/index.php/vod/type/id/13/page/1.html/
SEO URL Structure for Landing Pages | Best Practices Guide
Jugando con el SEO. Uso de Herramientas (Parte VII) | Paciente Cero
PSInfo Query URL Category
What is a URL Query String? Examples in Analytics | PlainSignal
Dynamically Parse URL Query String Parameters into an Object with ...
Report - jdkg.top
How to use URL query parameters as a form field value? - Happyforms
Classification of URL query structure. | Download Table
Report - 01.avsee.ru
Multiple Url Parameters Flask at Lauren Blackwell blog
Using URL Query strings to pass variables for content in a text box ...
Report - www.blogdepelis.top/
Report - 91p46.com/
How to modify QueryParameters in URL on the fly?
Tracking event properties & user properties | CustomerLabs CDP
Report - 91blw.com/
url routing - Correct way to subscribe and update URL query variables ...
What is URL Query String ? Example and Explanation - Mr. Virk Media
Query Strings vs URL Parameters: What’s the Difference?
11 Parts of a URL: A Complete Guide | Hostwinds
Инструменты для анализа вредоносных ссылок и файлов
Report - bcall-main.vstwerxerbc.top/
Scanning Malicious URLs in One Mouse Click - /dev/random
Simplify URL Manipulation With The URL jQuery Plugin | Free jQuery Plugins
“URLs Query in Logs” report: practical tips
PPT - Privacy Risks of URL Query Strings in Web 2.0: Findings and ...
21 Awesome Free Tools To Check & Scan WordPress Vulnerability Online
Carry URL address query params across pages | Drupal.org
Report - filepv.com/pflqjsuwvjvn/V-RJ01340594.zip
Exclude URL Query Parameters in Google Analytics 4 - Analytics Mania
OData query operations and URL encoding the system query options with curl
Update database url in phpmyadmin