Showing 119 of 119on this page. Filters & sort apply to loaded results; URL updates for sharing.119 of 119 on this page
9 Python / machine learning cheat sheets ideas | machine learning ...
Artificial intelligence, Machine learning, Deep learning | Python Quick ...
Python Scikit-Learn Cheat Sheet For Machine Learning | PDF | Matrix ...
Cheat Sheet of Machine Learning and Python (and Math ... | Exercises ...
Cheatsheet - Python & R Codes For Common Machine Learning Algorithms | PDF
CheatSheet Python 11 Machine Learning Algorithms | PDF
Ai Cheat Sheet Machine Learning With Python Cheat Sheet | PDF | Machine ...
Cheatsheet - Python & R codes for common Machine Learning Algorithms ...
Python ML Cheat Sheet | PDF | Machine Learning | Python (Programming ...
Cheat Sheet: AI Basics and Machine Learning with Python | by Altoros ...
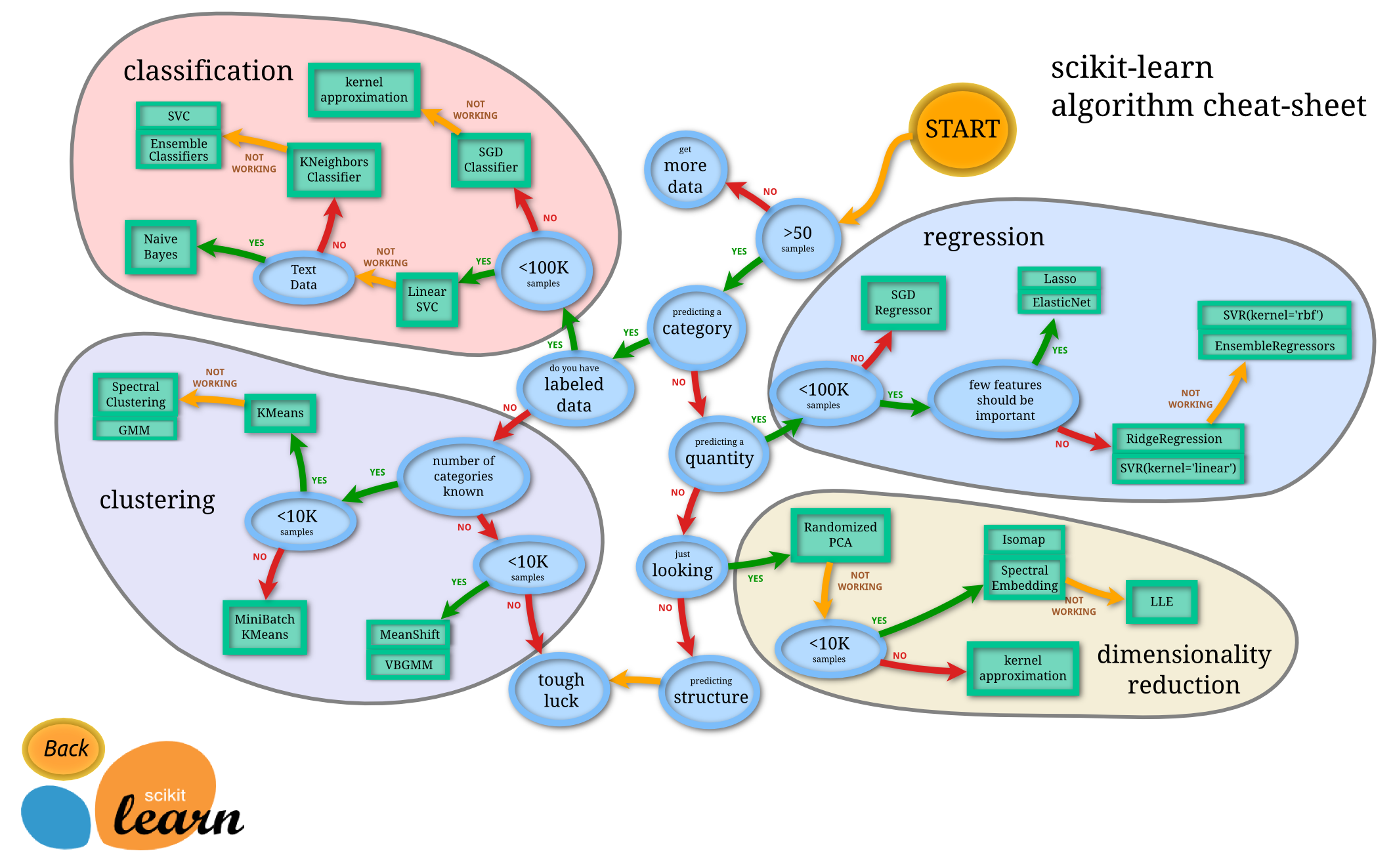
Scikit-Learn Cheat Sheet: Python Machine Learning | by Karlijn Willems ...
Cheatsheet – Python & R codes for common Machine Learning Algorithms ...
Python Cheatsheet | R Cheatsheet For Machine Learning
Cheat Sheet of Machine Learning and Python (and Math) Cheat Sheets ...
Machine Learning with Python Cookbook Cheat Sheet by Remidy08 ...
machine learning | AI Coding Glossary – Real Python
Scikit-Learn Cheat Sheet: Python Machine Learning | DataCamp
Machine Learning Cheatsheet | PDF
SOLUTION: Python complete cheat sheet with git and machine learning ...
Cheat sheet for machine learning numpy python big data and artificial ...
Machine Learning in R and Python Cheat Sheet by jenniferfjy - Download ...
Machinelearning - MLEARNING - 6 Machine Learning with Python This is a ...
Top 37 Python Machine Learning Library Cheat Sheets - Be on the Right ...
Data Science | Machine Learning | AI | 🎯300K | 📍Python cheat sheet with ...
Python Machine Learning Cheatsheets: The Ultimate Guide to Mastering ...
Cheatsheet python r codes for common machine learning algorithms – Artofit
Cheat Sheet of Machine Learning and Python Cheat Sheets - Cheat Sheet ...
Best 13 Cheat Sheet of Machine Learning and Python (and Math) Cheat ...
Machine Learning with Python | DataLab
The Innovation | Informatics on Twitter: "Python 3 Cheat Sheet # ...
🐍 Essential Cheat Sheets for Machine Learning and Deep Learning ...
Essential Cheat Sheets For Machine Learning and Deep Learning Engineers ...
Machine learning super invincible cheat sheet-pyhton library function ...
Cheat sheet for machine learning in python scikit learn – Artofit
Essential Cheat Sheets for Machine Learning and Deep Learning Engineers ...
The Innovation | Informatics on Twitter: "#Python 3 Cheat Sheet # ...
The Innovation | Informatics on Twitter: "The Ultimate Python Cheat ...
Python Cheat Sheets | Array Data Type | Matrix (Mathematics) | Free 30 ...
[Collection] 11 Python Cheat Sheets Every Python Coder Must Own | Finxter
Downloadable: Cheat Sheets for AI, Neural Networks, Machine Learning ...
Python Scikit-Learn Cheat Sheet For Machine Learning By, 44% OFF
Data Science Dojo on Twitter: "RT @iamsimuna: #Python Cheat sheet # ...
Python cheatsheet for beginners data science ml ai free pdf download ...
Cheat sheet of machine learning and python and math cheat sheets – Artofit
Datateach - Ai Python Cheat Sheet | PDF | String (Computer Science ...
Pin by FJ-3Design on Python | Learn computer coding, Learn computer ...
Essential Cheat Sheets For Machine Learning Python And Maths
AI Basics and Machine Learning with Python. Download cheat sheet and ...
Python Cheatsheet | Teaching Resources
Cheat Sheets for AI, Neural Networks, Machine Learning, Deep Learning ...
Python Scikit-learn Cheat Sheet | Python Cheat Sheet for Data Science ...
SOLUTION: Machine learning cheatsheet - Studypool
SOLUTION: Python ai data science machine learning cheetsheet - Studypool
Machine World: Machine Learning Algorithms In Python
Machine Learning and Python Cheat Sheet Poster
You need these cheat sheets if you’re tackling Machine Learning Algorithms.
Python, AI, data science machine learning Cheat Sheet
Best Machine Learning Cheat Sheets You Need To Know
Machine World: Scikit Learn Machine Learning Cheat Sheet
AI and Machine Learning: Python Cheat Sheet (the Basics)
50+ Data Science and Machine Learning Cheat Sheets - KDnuggets
Discover 8 python 3 cheat sheet and coding ideas on this Pinterest ...
Machine World: Machine Learning Model Cheat Sheet
Python CheatSheet - Python for Artificial Intelligence
Python cheatsheet – Artofit
ULTIMATE PYTHON CHEAT SHEET | Deeplearning.fr
GitHub - EktbCode/Python-Cheat-Sheets-for-Machine-Learning: Python ...
10 Essential Cheat Sheets For Machine Learning And Deep
I made a Python Cheat Sheet for Data Structures and Algorithms (useful ...
25 个 Python cheat sheet 点子 | 编程, 技术, 程式設計
Machine World: Machine Learning Cheat Sheet Pdf
100+ Cheat Sheet For Data Science And Machine Learning
Python Scikit-learn Cheat Sheet
Learn Computer Coding, Computer Knowledge, Computer Basics, Computer ...
Python Cheat Sheet Datacamp
Python For Data Science Cheat Sheets - Kai Sun's Site
| STEM
Python Cheat Sheet for Data Science and Algorithm
101 DATA SCIENCE with Cheat Sheets (ML, DL, Scraping, Python, R, SQL ...
Python One-Liners – Concise Python Code
20 Cheat Sheets: Python, ML, Data Science, R, and More - Data Science ...
TensorFlow: Python’s Powerhouse for AI | by Teja Sai Sree | Medium
20+ Helpful Python Cheat Sheet of 2021 - RankRed
Cheat Sheet for Python, Machine Learning, and Data Science
Python Cheat Sheet 2.0.pdf
Python Cheat Sheet for Data Engineers and Data Scientists
20+ Helpful Python Cheat Sheet of 2022 - RankRed
Top 10 Python Cheat Sheets Data Scientists should be Aware Of
GitHub - ghimiresunil/Cheat-Sheet-for-Python-Machine-Learning-and-Data ...
Learning Hub
GitHub - freezpmark/machine-learning-cheatsheets: (in progress ...
Coding with python: 2021
GitHub - localabjp/ML-and-Python-Cheat-Sheets: 機械学習&Pythonチートシートまとめ(英語サイト)
16 PDF Cheat Sheets for Programmers - Be on the Right Side of Change
10 PDF Cheat Sheets for Programmers – Nuffing.com