Showing 118 of 118on this page. Filters & sort apply to loaded results; URL updates for sharing.118 of 118 on this page
Disruption Showing Workplace Changes Technology And Work Style ...
Noise Disruption Anxiety at Work - 10 Effective Strategies to Manage it ...
Work under way to ease traffic disruption ahead of construction of ...
HS2 work expected to bring summer of disruption to Warwickshire motorways
Badhalganj Power Disruption | 5 Hours Supply Cut; 33kV Line Work
Greater Manchester tram disruption update as £150m work continues - BBC ...
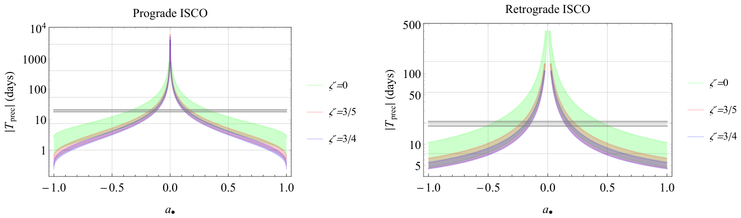
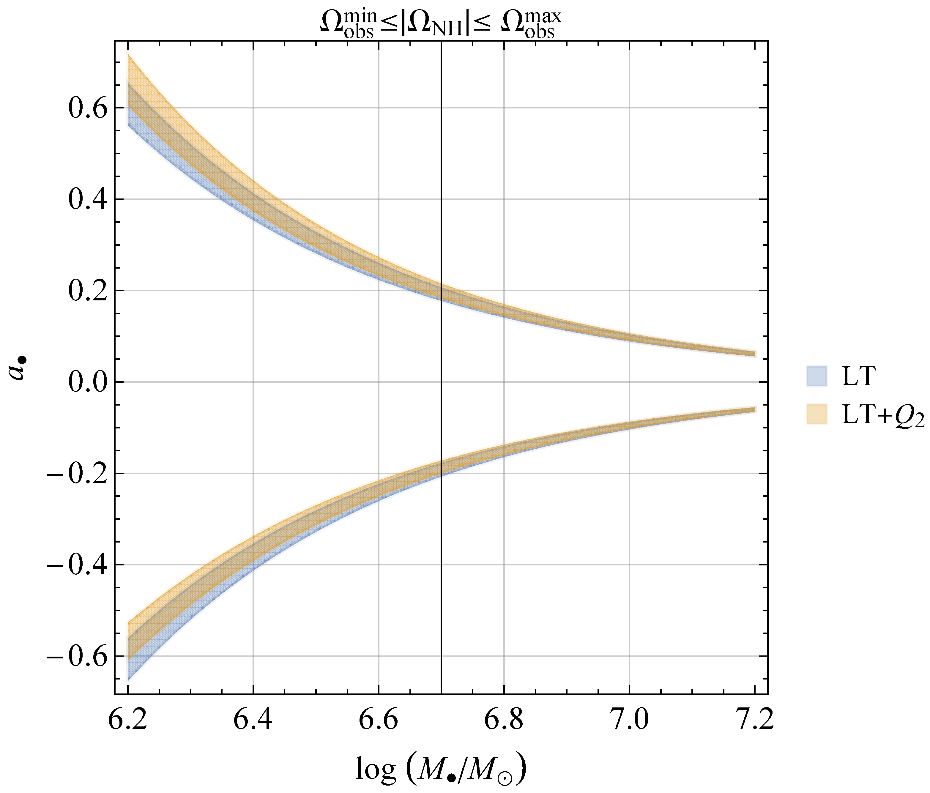
The No-Hair Theorems at Work in the Tidal Disruption Event AT2020afhd
Tree removal work to cause further disruption on the A5012 Via Gellia
Disruption possible as Dublin Bus maintenance workers start work to ...
National Rail disruption alert as Brighton Mainline work overruns
Manage workplace disruption to keep business on track
Disruption in the Workplace Creating New Challenges for Employee ...
Workplace Disruption | Computershare Registered Agent Services
Workplace Disruption
5 tips to manage workplace disruption & boost productivity
Office Disruption Images - Free Download on Freepik
Workplace Disruption Presentation.pptx
Get Ready For More Workplace Disruption
How Entrepreneurs Can Manage Workplace Disruption - Hamid R Nawaz - Medium
Workplace Disruption Happens, How You Handle it Matters
Blurred Lines: How Businesses Can Help Mitigate Workplace Disruption ...
How to Overcome Major Disruptions in Your Work Life
When Disruption in the Workplace Turns to Dysfunction - WorkforceHub
Avoid Disruptions at Work
Whether workplace disruption is expected or unexpected, the impact of ...
Why it's important for HR to get out in front of workplace disruption
3 Ways to Manage Stress in the Workplace: Disruption in the Workplace ...
5 tips for minimising disruptions at work - IFA
7 Tips for Managing Workplace Disruption and Maximizing Remote Workers
Minimizing Workplace Disruption During an Office Relocation | Hilldrup
How to Deal With Workplace Disruption
White Paper: the magic of disruption and what it means for the ...
Workplace Disruption: The Future of Work and Employee Engagement
Managing Workplace Disruption | Xchange Design Australia
Surprising upside of workplace disruption | HRD Australia
Understanding Workplace Disruption and How to Manage Change | CBRE ...
How to Minimize Office Disruption During a Move: A Best Practices Guide
Workplace Disruption: A Future Of Hybrid Work Ahead? - Tukko Labs
How to Minimise Disruption During an Office Move: A Practical Guide
Disruption in workplace design - Designing Workplaces for Employee ...
How to Avoid Disruption in the Workplace When Refurbishing
Workflow Disruption Photos, Download The BEST Free Workflow Disruption ...
The Leadership Test of 2026: Turning AI Disruption into Human Progress ...
55% of GCC work in India at risk from AI-driven disruption: Zinnov ...
Process intelligence with people disruption to people ovation - Solita
CTA Reroutes 8 Lines for State Street Work
Birmingham Routes 2, 3 Adjust for Tree Work
Emergency First Aid at Work Course in Stanmore | Hurak
Moseley Bus Routes Reroute for Street Work
Disruption at Glasgow Central to last until at least Wednesday ...
Mumbai water cut Mumbai To Face 87-Hour Water Disruption From Nov 22 ...
Robotic Demolition Vibration Control For Quiet Work - Cutcore
Fresh Internet Disruption Hits Pakistani Netizens With Slow Speeds
IEA urges remote work as oil crisis deepens
Why HR Leaders Must Choose Disruption at the Edge of the AI Era
X21 Detours for Selly Oak Road Work
Merseyrail disruption live as new weather warning issued for Merseyside ...
Major rail disruption expected after fatality - Yahoo News Australia
Metrolink warning issued as work to be carried out on tram network this ...
Brightline West continues field investigation work on I-15 in the High ...
Gulfport-Biloxi Airport sees little disruption amid partial government ...
Travel disruption at London Waterloo as weekend engineering works set ...
How to Identify and Deal with a Disruptive Employee - Gen Alpha World
Top 15 most disruptive office distractions, according to 5,000 ...
5 Common Workplace Disruptions and How to Overcome Them
Treat Workplace Disruptions with Care - Labour Law Management Consulting
Navigating Workplace Disruption: Executive Guide to Managing Layoffs ...
The 7 Most Disruptive Workplace Issues
Managing Difficult Employees and Disruptive Workplace Behavior
The Ripple Effect of Disruptive Workplace Behavior | TeamBonding
Planning for Workplace Disruptions - Business Integrity
What types of disruptions threaten your workforce’s stability?
Does Your Workplace Need Disruption? - Employee Fanatix
Dealing With Disruptive Workplace Behavior as a Manager
PPT - How Employers Can Manage Workplace Disruptions During the ...
Addressing Workplace Trauma: A Modern Approach to Supporting Your ...
The Aftermath of Disruption: How to Create an emotionally Healthy ...
Office Disruption: Over 423 Royalty-Free Licensable Stock Vectors ...
Why Major Workplace Disruptions Aren't Always a Bad Thing
4 Ways To Reduce IT Disruptions In The Workplace - TFE Times
The disrupted workplace and intellectual property | Global law firm ...
EP 4: Avoiding Common Mistakes in Handling Workplace Disruptions ...
To Manage Workplace Disruptions, Start Before Change Hits
5 Workplace Issues That Affect Employee Productivity -Infographic
Common Workplace Issues and How to Address Them Effectively - Online ...
40,000 Samsung Workers Rally Over Pay As Strike Threat Risks AI Chip ...
How Does Vacuum Pressure Work? → Learn
How Trust Drives Agility in the Workplace
Sonic disruption: Is a noisy workplace harming your health? | INTHEBLACK
First Pandemic-Era Disruption, Now Oil Shortage: Asian Nations Revive ...
Ipsos EU survey: Europeans support flexible work, expect regulation to ...
Sam Altman's OpenAI calls for 4-day workweek, reduced taxes to offset ...
Adults over 50 are reflecting, recalibrating and considering legacy ...
"Disruption" als eBook kaufen
Army called in as fuel protests across Ireland cause ‘significant ...
MIT study sees slower AI job disruption, giving workers time to adapt
Prepare Your Team for Disruption: 5 Leadership Strategies