Showing 120 of 120on this page. Filters & sort apply to loaded results; URL updates for sharing.120 of 120 on this page
Windows Process Genealogy — Understanding and Analyzing Key System ...
Windows Process Notes - Introduction
Enable Windows Process Activation Service in Windows 11
Exploring Windows Process Tree/Genealogy | by Rihanmujahid | Medium
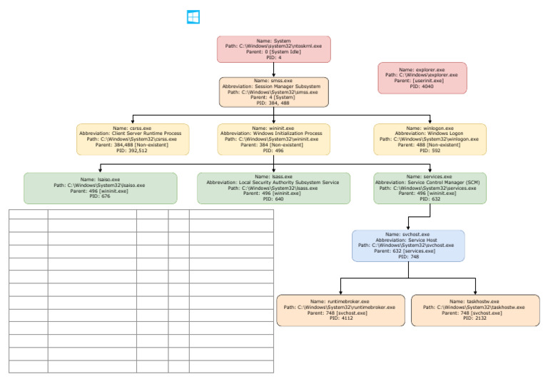
Windows Process Genealogy (Hierarchy) - Memory Forensic
How to Identify and Kill Any Process in Windows 10 - WinBuzzer
Core Windows Processes. What does a normal windows process look… | by ...
How to Find the Process for a Window on Windows, macOS, Linux - WinBuzzer
What Is Process Explorer? Process Explorer Download for Win10/11 - MiniTool
Windows Process Management: Complete Guide to Task Manager and Services ...
Windows Main Process at Nicholas Barrallier blog
Windows Process Monitor Tool: Monitoring Windows Processes ...
Windows 11 Processes List – Windows 11 Task Manager Process – GLJY
How many Handles can a process hold? | Cost & limits
Difference Between Process and Service in Windows 10: GT Explains
Process Monitor Process Manager lets you measure computer reboot times ...
8 Ways to Open Process Manager in Windows 11 - H2S Media
How to find Process ID on Windows 11
How to determine an app Process ID on Windows 11
The Windows Process Journey | PDF | Windows Registry | Microsoft Windows
Microsoft Windows Security: Walkthrough of the Windows Boot Process ...
Xgelibgndexe Windows Process What Is It
windows process map - www.ToutWindows.com - Tout sur Windows
Windows Process Creation Internals & PEB - GenXCyber
Windows Boot Process Explained
How to Enable Windows Process Activation Service Platform on Windows 11 ...
Windows Process Theads and Memory With Notes | PDF | Thread (Computing ...
11-Windows Processes | PDF | Process (Computing) | Computer Data Storage
Chapter 2 Windows Process Programming | PDF | Process (Computing ...
Windows Process — The Cyber Toolkit
Analysis Of Process Structure In Windows Operating System | PDF
Core Windows Processes | PDF | Windows Registry | Process (Computing)
Windows Services: Complete Guide to Background Process Management and ...
The Windows Process Journey — csrss.exe (Client Server Runtime ...
The Windows Process Journey — “powershell.exe” (Windows PowerShell ...
The Windows Process Journey — wininit.exe (Windows Start-Up Application ...
windrow :- What is windrow composting process and how it works?
The Windows Process Journey — rundll32.exe (Windows Host Process) | by ...
Search Process In Windows at Noah Anivitti blog
The Windows Process Journey — “net1.exe” (Net Command for the 21st ...
Windrows Photos and Premium High Res Pictures - Getty Images
Organic materials being conveyed to composting windrows for the ...
3 ways to fix system idle process high cpu in windows 11 – Artofit
Windows Processes - Offwhite Security
Windows List Processes By Name at Mitchell Barclay-harvey blog
9 Windows Processes You Can End Safely to Improve Performance
Understanding Windows Processes
Windows System Processes — Overview — How To Fix Guide
Core Windows Processes. Understanding how Windows processes… | by ...
How To View All Running Processes in Windows 10 & 11 - YouTube
Understanding Windows Applications: Day 1 What are Windows' Processes ...
Windows Sysinternals: What They Are and How to Use Them
Standard Processes in Windows 10 - Forensic Focus
How to save a list of running processes in windows – Artofit
Microsoft reveals why Windows 10 browsers create so many processes
Windows Boot Process: A Step-by-Step Guide
Customize Windows 11 Task Manager Columns and Settings
Windows Boot Process: A Step-by-Step Guide | SysAdmin Blog
Reference > Connections > Windows Processes
PPT - Processes and Threads Case studies: Windows and Linux PowerPoint ...
3 Lay out of an open windrow composting | Download Scientific Diagram
How Many Processes Should Be Running on Windows 11?
Critical Windows Core Processes. Blog Overview | by Omar Haggag | Medium
How to Fix or Bypass the "Unable to Terminate Process" Error on Windows
Part 2: Exploring Windows Internals: Processes, Threads, and More ...
Windrow Composting Techniques for Waste Reduction - Nashik Waste Management
How to View, Disable, and Start Windows Processes: A Guide
How to close all background processes windows 10 task manager ...
windrow - definition - What is
Summary Windows Processes: Key Notes and Quick Reference - Certified ...
windows_process_management | PPT
Windows Processes - YouTube
How to Reduce Windows System Processes - YouTube
Composting Processes - TMK
PPT - Comprehensive Guide to Soil Remediation Methods PowerPoint ...
Windows Processes part 2(Investigating PID 4) - HACKLIDO
Windrow Composting Guide – KS Environmental
Default Windows Processes
How to Kill All the Processes in Windows 10/11 - EaseUS
GitHub - anmardaas/MonitorWindowsProcesses: Monitor Windows Processes ...
Windows Processes
Windrow Composting - Process, Types, Benefits | Agri Farming
Understanding Crucial Windows Processes: Differentiating Normal ...
Core Windows Processes 1677920846 | PDF
(a) Forced aerated windrow composting; (b) automatic turning in-vessel ...
3 Windrow set up for treatment of polluted soil | Download Scientific ...
TryHackMe: Core Windows Processes Walkthrough (SOC Level 1)
Example: Query Windows Processes
What is Windrow Composting? Its Process, Advantages and Applications ...
What is Windrow Composting? - TONGDA
Windows Processes | PDF
How to force quit processes consuming resources with…
Core Windows Processes | by A1iw4r3 | Aug, 2024 | Medium
Which Background Processes Can I End in Windows 10? [How-To Guide]
Derinlemesine Windows Processes (0x02) | P4WN3R
How to manage windows processes and services remotely – Artofit
Earthworm.ppt
PPT - Managing Organic Wastes By Composting and Vermicomposting ...
A natural-draft (converting) bio-treatment windrow as an example of ...
5_6127400687518091100.pptx
Windrow Composting Techniques for Waste Reduction - Mailhem Environment ...
Understanding Windows Core Processes | TryHackMe
Windows : Windows processes vs. applications - YouTube
Is ready to use as organic fertilizer. the schematic flow