Showing 120 of 120on this page. Filters & sort apply to loaded results; URL updates for sharing.120 of 120 on this page
Shader Object :: Vulkan Documentation Project
Vulkan shader | Советы для моделей, Руководства, 3d-моделирование
Shader debug Printf :: Vulkan Documentation Project
Compute Shader - Vulkan Tutorial
The Rookies - Realtime Vulkan Shader Editor, by XanderBerten
Vulkan shader tutorial - YouTube
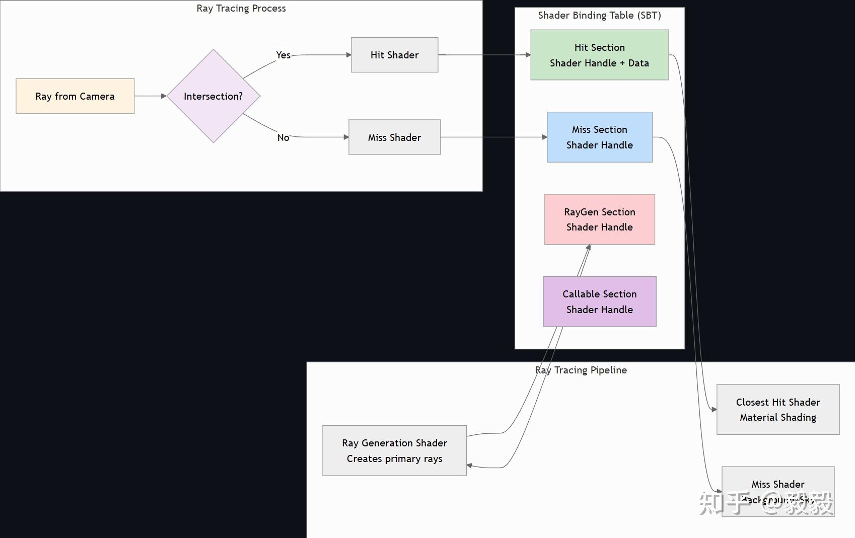
Vulkan shader experiences a significant performance drop and issues ...
Geometry shader to mesh shader :: Vulkan Documentation Project
Vulkan Tutorial - Compute shader | KC blog
Mesh Shader Culling :: Vulkan Documentation Project
Vulkan Shader Debug-Tutorial-Frame Profiler Usage-Graphics Profiler ...
Vulkan Shader Profiler-Tutorial-Frame Profiler Usage-Graphics Profiler ...
1 Vulkan Tutorial - English | PDF | Shader | Texture Mapping
Shader modules - Vulkan Tutorial
Vulkan Tutorial En-210-288 | PDF | Shader | Texture Mapping
Vulkan Tutorial En-101-150 | PDF | Shader | Computer Programming
New Vulkan example on raytracing using VK_NV_ray_tracing
Realtime Vulkan Shader Editor | The Rookies
Vulkan Tutorial 15: Creating Shader Modules with the Vulkan API - YouTube
Vulkan with rust by example 1. Shaders. | Here should be the blog Title
Vulkan Compute Shader Raytracing 3: Many Spheres - YouTube
Vulkan Tutorial | PDF | Shader | Graphics
Vulkan Compute Shader — the core of GPU code execution
Introducing Vulkan Compute Shader | ENERZAi posted on the topic | LinkedIn
Compute Shader Example Hotkeys · Issue #280 · SaschaWillems/Vulkan · GitHub
getting my vulkan renderer from basic shader model to unreal engine 4 ...
Vulkan: Following the Compute Shader Example on macOS doesn't work ...
Vulkan with C++, Stage 9: Shader Objects - YouTube
Vulkan Shader Compilation Guide | PDF | Shader | Computer Engineering
Vulkan Compute Shader — the core of GPU code execution | by ENERZAi ...
Vulkan Shader Modules (Kohi Vulkan Game Engine Series Episode 025)
My latest changes to my Vulkan Shader Editor: - A actual code editor ...
Insane draw call reduction with mesh shaders in Vulkan - GameDev.net
Tutorial: Vulkan GLSL Ray Tracing Emulator
Vulkan examples
Kyle Halladay - Lessons Learned While Building a Vulkan Material System
Khronos Vulkan Working Group Releases Shading Rate Extension to ...
Vulkan Shaders: Why Your Game Takes So Long to Load - YouTube
Dynamic Rendering local read :: Vulkan Documentation Project
GPU Driven Rendering Overview - Vulkan Guide
Shaders for Vulkan samples now also available in HLSL
Vulkan Tutorial - Texture | KC blog
Mesh Shading for Vulkan
Getting Memory to Shaders in Vulkan
Introduction to Vulkan Compute Shaders - YouTube
Shaders // Vulkan For Beginners #13 - YouTube
Diffuse Shading - Vulkan Game Engine Tutorial 18 - YouTube
Vulkan Examples
vulkan_tutorial_en-1-50 | PDF | Shader | Graphics Processing Unit
Graphics Pipeline Vulkan at Oliver Silas blog
Vulkan: using the same sampler in vertex and fragment shader causes to ...
Jet Set Vulkan : Reflecting on the move to Vulkan | Samsung Developer
Graphics pipeline libraries :: Vulkan Documentation Project
Fragment Shading Rate :: Vulkan Documentation Project
Combined image sampler - Vulkan Tutorial
Vulkan Tutorials, Examples, Hacks, Effects, Games and More
Linux Gaming: Vulkan Shaders Explained! - YouTube
Rendering a Triangle in Vulkan using Shaders · GitHub
OpenFrameworks Vulkan Renderer: The Journey So Far
Cómo mejorar la experiencia de juego en Linux con Vulkan Shaders y lo ...
GitHub - zenny-chen/Vulkan-compute-shader-basic-usage: Vulkan API ...
Vulkan Shaders - Code - Vulkan Guide
Tools | Vulkan | Cross platform 3D Graphics
Vulkan Graphics Examples - Particles | KC blog
Steam Community :: Guide :: [Performance Boost] Enabling Vulkan on ...
Vulkan(Compute Shader + Instancing rendering) & C++ fish swarm ...
Vulkan 着色器模块|极客教程
Vulkan Shaders - Code | Odin Vulkan Guide
NVIDIA Vulkan Ray Tracing Tutorial 要点梳理(二): Acceleration Structure And ...
'Graphics Pipeline Overview - Vulkan Game Engine Tutorial 02' 정리 ...
Our First Vulkan Shaders! | Cross Platform Game Engine Development ...
Using Mesh Shaders for Professional Graphics | NVIDIA Technical Blog
Introduction to Mesh Shaders (OpenGL and Vulkan) | Geeks3D
vulkan-tutorial-rs/assets/shaders/shader.vert at master · adrien-ben ...
GitHub - EFV0804/vulkan_compute_shader
Deez FPS [Vulkan Edition] - Minecraft Modpack
Vulkan如何传值到Shader - 知乎
Vulkan学习例子001: vulkan_001_triangle 渲染一个三角形 - 知乎
(Demo) Meshlets and Mesh Shaders (Vulkan) | HackLAB
Advanced API Performance: Shaders | NVIDIA Technical Blog
Task and Mesh Shaders: A Practical Guide (Vulkan and Slang) | by ...
《Vulkan Tutorial》 笔记 12:Shader Module | 三叔的数字花园
GitHub - danilw/vulkan-shader-launcher: using C, no external dependencies
about vulkano_shaders macro question · Issue #1980 · vulkano-rs/vulkano ...
Vulkan学习例子004: vulkan_004_model 渲染3D模型 - 知乎
Vulkan学习例子012: vulkan_012_shadering 各种类型Shader使用集合 - 知乎
GraphicsSamples-Vulkan/shaders/slang at master · LiangYue1981816 ...