Showing 120 of 120on this page. Filters & sort apply to loaded results; URL updates for sharing.120 of 120 on this page
Podcast episode 132: Single variable thinking - Wim Demeere's Blog
Measurement model for the creative thinking variable | Download ...
Actions to Variable Thinking - Bionoticias.cl
MTH 142 Online – Statistical Thinking
Modular Systems Thinking at Stephanie Watt blog
Systems Thinking for Complex Problem-Solving: A Modern Guide | mentokc
PPT - Systems Thinking Part 2 PowerPoint Presentation, free download ...
Systems thinking & Design thinking | Design thinking process, Design ...
A Systems Model of Thinking | Switch Thinking
How Systems Thinking Elevates Design Thinking | by Naman Raj | Medium
Intro to Systems Thinking and Applications: Key Concepts and Insights ...
Systems Thinking in Action Diagram
Systems Thinking Systemigram | Download Scientific Diagram
Systems Thinking and Causal Loop Diagrams in the Real World | Institute ...
Systems thinking diagrams | PPTX
Mapping of the definition of systems thinking to the DST showing the ...
Chapter 14: Systems Thinking - Coggle Diagram
[PDF] Introduction to Systems Thinking | Semantic Scholar
Systems Thinking Characteristics Tested by Systems Thinking ...
Systems Thinking - Causal Loop Diagrams
Systems Scribing: Resources for Visuals and Systems Thinking - Drawing ...
Making the jump to systems thinking – Artofit
Systems Thinking Toolkit at Henry Omalley blog
The thinking in systems thinking how can we make it easier to master ...
How to Create the System Thinking Diagrams
Module 8-Systems Thinking | PDF | Causality | Information
VARIABLE TRACKING LOOPS L1 | Algebraic Reasoning | Order of Operations ...
Systems thinking diagrams | Download Scientific Diagram
iPhone 18 Pro to debut variable aperture in major camera overhaul
What Is a Variable Speed Pool Pump? An Arizona Guide – Pool ...
Key Characteristics of Systems Thinking | Download Table
Math Dice Game for Algebra – Solve Single Variable Equations – Fun ...
Diagramming in systems thinking - YouTube
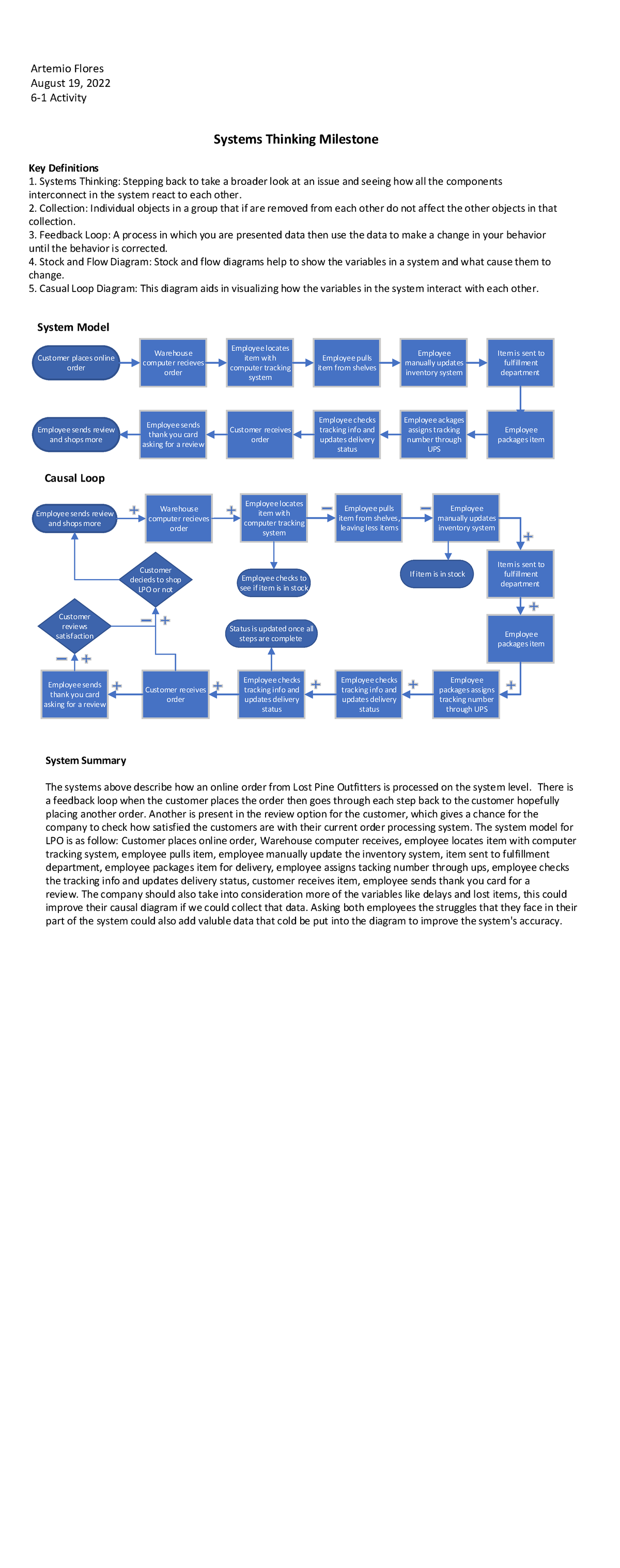
6-1 Systems Thinking - 100/100 grade, please only use as reference for ...
What can systems thinking and methods teach us
Intro to Comp CA3: Python Variable Validation & Matrix Operations - Studocu
The Hidden Variable in Leadership
Systems Thinking Tools - Modelling
Fixed vs Variable Home Loan Rates 2026 Australia
16 Systems Thinking Visualized ideas | systems thinking, systems theory ...
Using Systems Thinking to Understand and Enlarge Mental Models: Helping ...
iPhone 18 Pro Camera with Variable Aperture Enters Production | Phonegram
The Systems Thinking Approach to Strategic Management
Variable Cosplay (@VariableCosplay) / Posts / X
Systems Thinking and Complexity 101 | how to save the world
Know your Stress Variable
Operator skill and tax strategy reshape diversification thinking
The 5D Architect: Why Systems Thinking is the Ultimate Defense Against ...
Is Variable Pricing Actually W... - The Kit & Krysta Podcast - Apple ...
What is Common Variable Immunodeficiency? Symptoms, Causes, & Treatment
When you think you're solving for x, but life adds a new variable 😂 ...
Systems Thinking 101. A quick intro to systems thinking and… | by Aaron ...
List: systems thinking | Curated by Carollcng | Medium
6-1 systems thinking - Define Systems thinking- A method of using ...
Variable Initialization and const in JavaScript
Density Progressions: The Missing Programming Variable · Ruth ...
What we can learn from the history of Systems Thinking | Systems ...
Systems Thinking - The Exploring Science Wiki
Rahim Sabri - "Convert fixed costs to variable wherever... | Facebook
Current Mortgage Rates in Alberta Thinking of buying a home in Alberta ...
Systems Thinking Diagram Template, In Order To Build The Systems ...
Systems thinking, Design thinking process, System
Systems Thinking Graphic | Visual Thinking | Pinterest
Captive-Aire Variable Frequency Drives (VFD) | Parts Town
Merrychef Variable Frequency Drives (VFD) | Parts Town
Systems Thinking Diagram
Characterizing Undergraduate Students’ Systems-Thinking Skills through ...
Systems Thinking: A Balance Between Reductionism and Emergence ...
The "Thinking" in Systems Thinking: Honing Your Skills - The Systems ...
Tools for Systems Thinkers: The 6 Fundamental Concepts of Systems ...
The Systems Thinker – The "Thinking" in Systems Thinking: How Can We ...
DavidAU/Qwen3.5-9B-DeepSeek-3.2-Intense-Auto-Variable-Thinking - Fast ...
Read more about CHANGE MANAGEMENT on Tipsographic.com | Systems ...
Systems thinking, Systems theory, Learning theory
ansulev/Qwen3.5-2B-Claude-4.6-OS-Auto-Variable-HERETIC-UNCENSORED ...
1.2: Information Systems - Engineering LibreTexts
Discover 100 Edu and teaching ideas | classroom organization, clever ...
Centre for Systems Solutions Systems Thinking, Systems Approach ...
System thinking: Viable System Model | Learning
What is Systems Thinking, How Does it Work? | Brighter Strategie
CPALMS Science Research- Setting Up An Experiment, Variables (Part 1 of 2)
The Dumbest-Sounding Problem in Math Just Got Cracked Open | by Pradeep ...
Human Design Variable: The Four Arrows Explained | Genetic Matrix
The Invisible Variable: Why Post-Experiment Rituals Define Scientific Truth
charts - How can I animate a "systems thinking" diagram like this ...
The Math Problem a Panel of Experts Couldn’t Solve in Six Hours ...
Frontiers | System-thinking progress in engineering programs: A case ...
Growth Drive Pt 2! After the first week, growth saw a huge boost ...
@LibertyLockPod @LauraLoomer @RealCandaceO Only retards think Israel is ...
Most people think variables live in memory. Wrong. Inside a CPU ...
2 bedroom Townhouse for sale in Los Altos with pool - € 330,000 (Ref ...
6️⃣ Organize your Variable/Property Panel When you rely on a lot of ...
The Vibrat-Ion Senior Leadership Team