Showing 120 of 120on this page. Filters & sort apply to loaded results; URL updates for sharing.120 of 120 on this page
14 Best WordPress Security Scanners for Detecting Malware and Hacks
urlquery: Net is like a lie detector test for the internet. | AlternativeTo
Extensión de Chrome para análisis online de malware con UrlQuery ...
怪しいサイトを事前に調査!! URLで危険なスクリプトをチェックしてくれるWebサービス 『urlquery.net』 - PCあれこれ探索
[ウェブサービスレビュー]マルウェア被害を未然を防ぐ「urlquery.net」 - CNET Japan
Report - urlquery.net/
Verificare se un sito è infetto con urlQuery | IlSoftware.it
urlquery.net - urlscan.io
urlquery.net - Home - urlquery - Urlquery
Customising URL query string attributes for participant IDs and ...
Future-proofing attribution and conversion measurement using a URL ...
Help with URL Query Text Field with multiple websites and subsequent ...
Get URL Query Parameter Values in WordPress To Use With Plugins ...
HTML Location search Property: Mastering URL Query Strings - CodeLucky
How to Use URL Query Parameters | How-To | LoadFocus
Improve wording for URL/query buttons · Issue #1016 ...
Mastering URL Query Parameters for SEO Success
URL Query Editor for Google Chrome - Extension Download
How to modify Query parameters in URL
urlquery.net - Home - urlquery
How to use Google Search Console's Bulk Data Export for BigQuery ...
URLQuery Web Security Tools Reviews - Is Urlquery.net Safe?
Part 5: The Query Application URL - YouTube
How To Exclude URL Query Parameters In Google Analytics 4
How to Use URL Query Strings in Flask (Beginner-Friendly Guide + Examples)
How to Connect API to Looker Studio | Coupler.io Blog
Report - oovaufty.com/?b=18272493&ba=1&campid=7135082&did=2&dm=0&ep=1&g ...
URI vs URL: Definition, Key Differences, and More
Multiple Url Parameters Flask at Lauren Blackwell blog
Create URL Query Parameter and Read URL Query Parameter Snippets
What is the “URLs Query in Crawl” report and how to use it
How Short URLs Works | Link Shortening | Tinycc
Websites 101: Anatomy of a URL - Infotex
Qurl和QurlQuery正确的搭配使用方法_qurlquery addqueryitem-CSDN博客
Tracking event properties & user properties | CustomerLabs CDP
Working with URL Query Parameters | CodeSignal Learn
Simplify URL Manipulation With The URL jQuery Plugin | Free jQuery Plugins
SEO Website Redesign - A Guaranteed Checklist on How to Not Lose Your ...
Report - netfree.cc/mobile/home
Power Query SIS-CC SDMX connector - Power Query | Microsoft Learn
What is URL Query String ? Example and Explanation - Mr. Virk Media
PSInfo Query URL Category
HTTP အလုပ်လုပ်ပုံ
What is URL Query String and Parameters ? - YouTube
Carry URL address query params across pages | Drupal.org
What is URL (Uniform Resource Locator) ? - GeeksforGeeks
How to Use URL Query Strings | ZEP Guidebook (EN)
#GTMTips: Remove Email Addresses From URL Parameters | Simo Ahava's blog
Report - liltpupu.top/
How to Exclude URL Query Parameters - ExactMetrics
Report - unidentifiedrelatecalled.com
Simplify URL Generation with Laravel's New query() Method - Laravel News
How to use URL query parameters as a form field value? - Happyforms
Report - camboystube.net/
How to Check if a URL has Query Parameters in JavaScript | bobbyhadz
4 Ways Get Query String Values from URL Parameters in JavaScript or jQuery
使用 URLSearchParams 解析和管理URL query参数_urlsearchparams获取参数-CSDN博客
C#.NET: How to Build Web URL Query Parameters - Asma's Blog
urlquery Alternatives - Explore Similar Sites & Apps | AlternativeTo
URLQuery: A Powerful Tool for Hackers to Exploit Your Website Here's ...
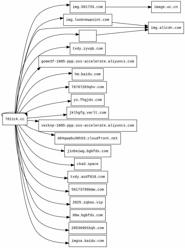
Report - 7811ck.cc/
How to add URL query parameters?
Query Strings vs URL Parameters: What’s the Difference?
PS Query Expressions
What is a URL Query String? Examples in Analytics | PlainSignal
A Beginner’s Guide to URL Parameters
How to Keep Personally Identifiable Info Out of Google Analytics
Url Query Parameters - Laravel Livewire v3 Tutorial #episode 18 - YouTube
[정보보안] URLQuery - URL 분석 사이트
URL 的参数(query)是什么,以及如何解析获取_url query-CSDN博客
URL Query Parameters with JavaScript, Vue 2 and Vue 3 | Server Side Up
Report - upornia.tube/
Dealing with URL query parameters in Javascript using URLSearchParams
OData query operations and URL encoding the system query options with curl
URL Query Params in React.js and Next.js 13: A Comprehensive Tutorial ...
GitHub - creativebash/dynamic-url-query-js
Report - spdmteam.com/key-system-1?hwid=598d98fc2768bd2b&zone=Europe ...
#156 - Use URL query parameters in Webflow - YouTube
Mollify
js解析url query_【学习教程】用 JavaScript 来解析 URL-CSDN博客
How to get URL query string parameters in Next.js | by Coding Beauty ...
Using URL Query strings to pass variables for content in a text box ...
Report - ipcamporn.com/videos/2/
Table options - Azure Databricks | Microsoft Learn
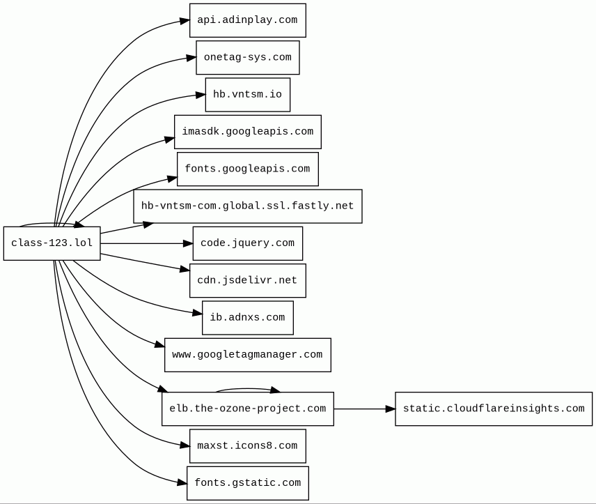
Report - class-123.lol/lessons.php
11 Parts of a URL: A Complete Guide | Hostwinds
[FORMS] URL Query string not working - Smartsheet Community
urlquery
Report - ssur.cc/VYLf2H
🔍 Convert URL Query to Object Instantly in JS! #coding #webdev # ...
要在「前/后置操作」中获取当前接口的请求参数,怎么在 Apifox 中操作?
GitHub - pbeshai/serialize-query-params: A javascript library for ...
url query的改变会触发组件的重新创建(只会多一次) · Issue #4931 · umijs/umi · GitHub
软件测试之接口自动化测试(三):关于URL_url测试-CSDN博客
Get URL Parameter Values from Query String in Javascript - Step by Step ...