Showing 119 of 119on this page. Filters & sort apply to loaded results; URL updates for sharing.119 of 119 on this page
UCC 2 207 Flow Chart | Offer And Acceptance | Uniform Commercial Code
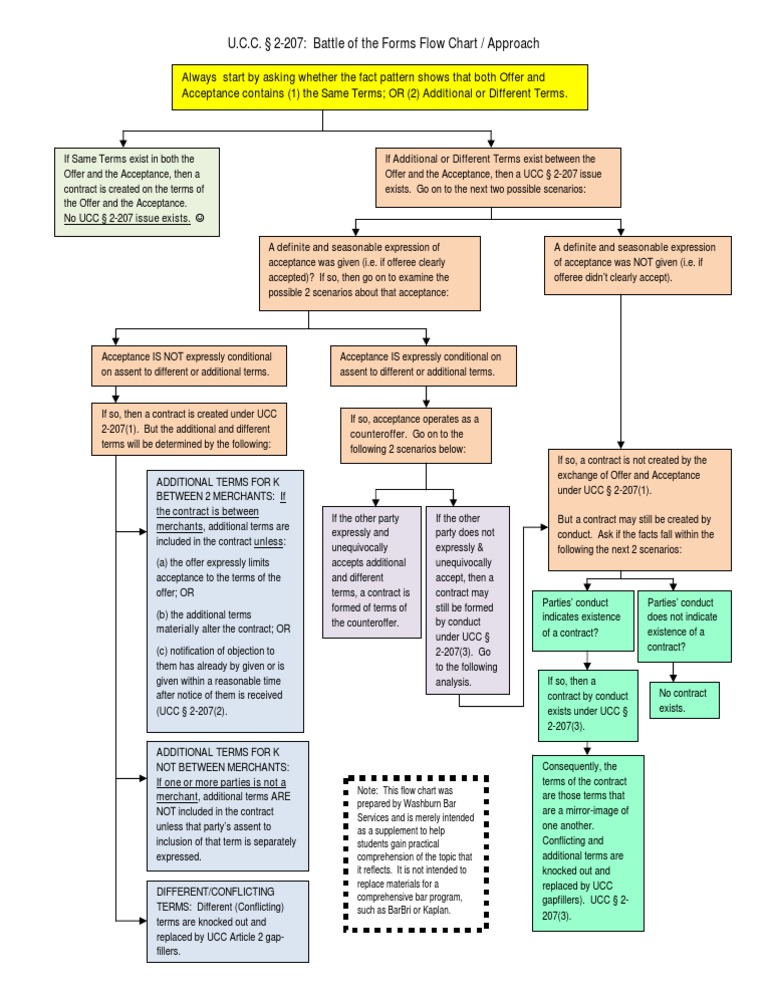
UCC 2 207 Flow Chart | PDF | Offer And Acceptance | Uniform Commercial Code
universal genetic code chart messenger rna codons and amino acids for ...
Uniform Civil Code - Know all about UCC in the Constituent Assembly Debates
2-207 Flow Chart - Offer is made under UCC (sale of goods) Yes No Are ...
Ucc 2 207 Flow Chart Reporting An Unexpected Adverse Event | Human
UCC - Uniform Commercial Code ( Official Text ) by The American Law ...
Uniform Commercial Code | UCC Definition, Structure & Examples - Lesson ...
Short UCC | PDF | Lease | Uniform Commercial Code
What You Need To Know About UCC Forms | PDF | Uniform Commercial Code ...
An Overview of the UCC - The Uniform Commercial Code - LibGuides at ...
Common Law Vs Ucc Chart
CL UCC Comparison Chart | PDF | Offer And Acceptance | Breach Of Contract
UCC Definitions | PDF | Uniform Commercial Code | Security Interest
ucc | Uniform Commercial Code | Social Institutions
Uniform Commercial Code UCC Definition, Structure Examples, 47% OFF
UCC law 1101 - LAW 1101 - The Uniform Commercial Code (UCC) contains ...
UCC Flow Chart | PDF | Offer And Acceptance | Contract Law
Mastering The UCC | PDF | Security Interest | Uniform Commercial Code
Ucc Vs Common Law Chart
UCC Reference Chart 1 | PDF | Assignment (Law) | Offer And Acceptance
Understanding The UCC | PDF | Uniform Commercial Code | Internal ...
Uniform Commercial Code UCC Article 3 | PDF | Uniform Commercial Code ...
Ucc uniform commercial code | PDF
Ucc 2 207 Flow Chart
UCC Uniform Commercial Code | PDF
EU Union Custom Code (UCC) | Descartes
EDITORIAL ANALYSIS : The Uniform Civil Code - INSIGHTS IAS ...
Uniform Commercial Code (UCC) | Kingman County, KS - Official Website
Understanding Your Rights Under the Uniform Commercial Code (UCC): A ...
Instrument Definition Ucc at Minnie Clark blog
Uniform Commercial Code (UCC): Definition, Purpose, and History
Understand UCC 128 Compliance
Comparison of typical network coding conditions with UCC | Download Table
PPT - Everything you need to know about the ucc filing PowerPoint ...
Understanding the Uniform Commercial Code (UCC) in Business
Uniform Commercial Code (UCC) | AwesomeFinTech Blog
Uniform Commercial Code Demystified! Completing the UCC-1
The UCC Explanation by Duke University School of Law | PDF | Uniform ...
11.2: Scope of the UCC - Business LibreTexts
Contracts Flow Chart: Understanding CL and UCC Principles - Studocu
What is the Uniform Commercial Code (UCC)? - Universal CPA Review
The Union Customs Code (UCC) | PDF | Customs | License
Uniform Commercial Code (UCC) - Viquipèdia, l'enciclopèdia lliure
UCC Grading Scale and Degree Classification Overview - Studocu
Guía Esencial del Código UCC | PDF | Ley común | Justicia
Trade Terms: Uniform Commercial Code (UCC) vs Incoterms
Commercial Code | AwesomeFinTech Blog
Uniform Civil Code (UCC), Historical Cases and Latest Update
Software:Unified Code Count (UCC) - HandWiki
UCC Filing How-To Guides
Uniform Civil Code (UCC): History & Evolution. All you need to know
Uniform Commerical Code (Ucc) Essay Example - PHDessay.com
Solved 2. What are the UCC (Uniform Commercial Code) | Chegg.com
Solved Article 2A of the Uniform Commercial Code (UCC) | Chegg.com
When Does the Uniform Commercial Code Apply | Halling & Cayo, S.C.
Navigating the Uniform Commercial Code: A Comprehensive Guide to UCC ...
What Does Ucc Mean In Banking at Kaitlyn Fitzhardinge blog
Buy UCC: Classification of Collateral Under the Uniform Commercial Code ...
Chapter 3 Building Planning: New Jersey UCC One- & Two-Family Dwelling ...
Solved The Uniform Commercial Code (UCC) provides a | Chegg.com
What is Uniform Commercial Code (UCC)? - Shiner Law Group
Uniform Civil Code (UCC) 2025: What You Need to Know - The Legal Veda
Uniform Civil Code UCC.pptx
All you need to know about Uniform Civil Code (UCC) - Government
Universal Colour Code -UCC | Download Scientific Diagram
3D illustration of BILATERAL UNIFORM COMMERCIAL CODE (UCC) title on ...
Solved The Uniform Commercial Code (UCC) requires a | Chegg.com
Solved Joseph What's the Uniform Commercial Code? The UCC is | Chegg.com
Nucleotide To Amino Acid Chart
The Uniform Civil Code And Its Implications For Women: Explained
The Uniform Civil Code (UCC) in India | Access Law
How UCC $$ 1-103, 3-104, 3-601, and 3-603 Operate Across Jurisdictions ...
UCC/EAN-128 Coupon Extended Barcodes
PPT - Ontario International Transport and logistics Section 8 ...
BRICS: Evolution, Expansion & Importance for India
Form UCC11 - Fill Out, Sign Online and Download Fillable PDF, Rhode ...
Chapter 9 – Introduction to Contracts
UCC-ITA (Uniform Commercial Code) | PDF
A Guide for Business Owners (Part 1): Understanding the Basics of the ...
PPT - CHAPTER 18 PowerPoint Presentation, free download - ID:1509965
PPT - Product Liability PowerPoint Presentation, free download - ID:1103080
PPT - Chapter 1 PowerPoint Presentation, free download - ID:1528083
Codons — Definition & Role in Translation - Expii
Commercial law Ibragimov Rauan 418 gr
PPT - Chapter 14 PowerPoint Presentation, free download - ID:4625569
PPT - Unified CodeCounter (UCC) with Differencing Functionality ...
Solved Under the Uniform Commercial Code(UCC), the implied | Chegg.com
Uttarakhand Implements Uniform Civil Code: What It Means And Key ...
Unit 6 commercial law | PPT
PPT - Retail Bar Coding Basics PowerPoint Presentation, free download ...
PPT - CHAPTER 18 PowerPoint Presentation, free download - ID:299390
Calaméo - For All
Filing a UCC-1 Financing Statement in Secured Transactions (Notice Filing)
Simplifying Calculation