Showing 119 of 119on this page. Filters & sort apply to loaded results; URL updates for sharing.119 of 119 on this page
Tree Inventory Spreadsheet for Pdf Electronic Data Collection Methods ...
Data Collection Methods In Plant Studies Acropetal Ppt Slides ST AI SS ...
Single tree data collection configuration with TLS locations indicated ...
Studied tree (a) and sketch of field data collection (b). | Download ...
Decision tree for determining what data collection method to use ...
Tree Data Collection Form | PDF | Computers
Tree Planting Data Sheet | PDF
Optimizing Field Data Collection for Individual Tree Attribute ...
Illustration of data collection methods for vegetation analysis. (A) at ...
The data collection and tree generation process. | Download Scientific ...
2: Tracking phase-The figure shows the data collection tree built ...
Using Qualitative Data Collection Methods when Planning for Community ...
1: Decision tree for primary data collecting methods | Download ...
Methods of Data Collection in Statistics
Methods of Data Collection | PDF | Survey Methodology | Science
Data collection methods (left) that have high potential for surveing ...
Data Collection - Methods Types and Examples - Research Method
Data Collection – Methods Types and Examples - ResearchMethodology.org
Methods of data collection (research methodology) | PPTX
(PDF) Review of Urban Tree Inventory Methods Used to Collect Data at ...
Tree Data Structure & methods & operations | PPTX
Ensuring the Data Accuracy though Data Collection - Trees4Trees
Experimental tree selection and scanning data collection. Terrestrial ...
Data collection and processing mechanism in forest ecosystem | Download ...
Field data collection in the forest. (a) Plot delimitation; (b and c ...
(a) A marked tree located on the plot center; (b) recording tree data ...
Data Collection Protocols | TERN Land Ecosystem Research Network
Data collection and processing workflows for individual-tree data and ...
Tree Planting Statistics: How Many Trees Planted Per Year - Tree Vitalize
Tree Data Management - Tree Inventory and Assessments - PlanIt Geo
13: Example of applying method A to identify areas of tree planting ...
Five Ideas for a Successful Tree Planting Strategy – Forestry.com
DATA COLLECTION Landscapr | PDF | Trees | Plants
Tree Planting Process Table Excel Template And Google Sheets File For ...
Strategy of field data collection for successional vegetation and ...
Online Tree Planting Reporting System
Effective Plant Data Collection and Analysis by Schwer+Kopka | PDF ...
The collection of field data (a).Leaf samples collected from the high ...
Tree Sampling | Vegetation Sampling Methods | Forest Drone
Tree Planting in Numbers - Make it Wild
Free Forestry Data Collection Image - Forestry, Research, Data ...
How to Write a Data Collection Plan (Templates Included)
Methods of collecting data in GIS | Download Scientific Diagram
A Seedling Collection Unit of a Mobile Automatic Device for Forest Tree ...
Forestry Inventory | Forest Planning & Data Collection
Delivery - Urban Tree Planting Strategies - Pembrokeshire Coast ...
Wireless Forestry A Data Collection Model Presented by
TreeTutorial: How to read planting site data | by David | veritree
Survey - Tree Planting vs Natural Processes - National Biodiversity Network
What Are Data Collection Techniques? Complete Guide + Modern Tools
Sampling design for data collection of both understory vegetation and ...
Tree selection strategy for data collection. The trees and rows ...
Quarterly Monitoring of Tree Planting Site 4th Quarter | PDF
Mapping of manual tree planting in forestry | Forsilvitech
Translate the tree planting drive into a robust economic activity ...
Data collection procedure of the plant growth measurement system ...
Schedule for plant data collection and management in greenhouse trials ...
Forests | Special Issue : Data Acquisition, Methods and Techniques ...
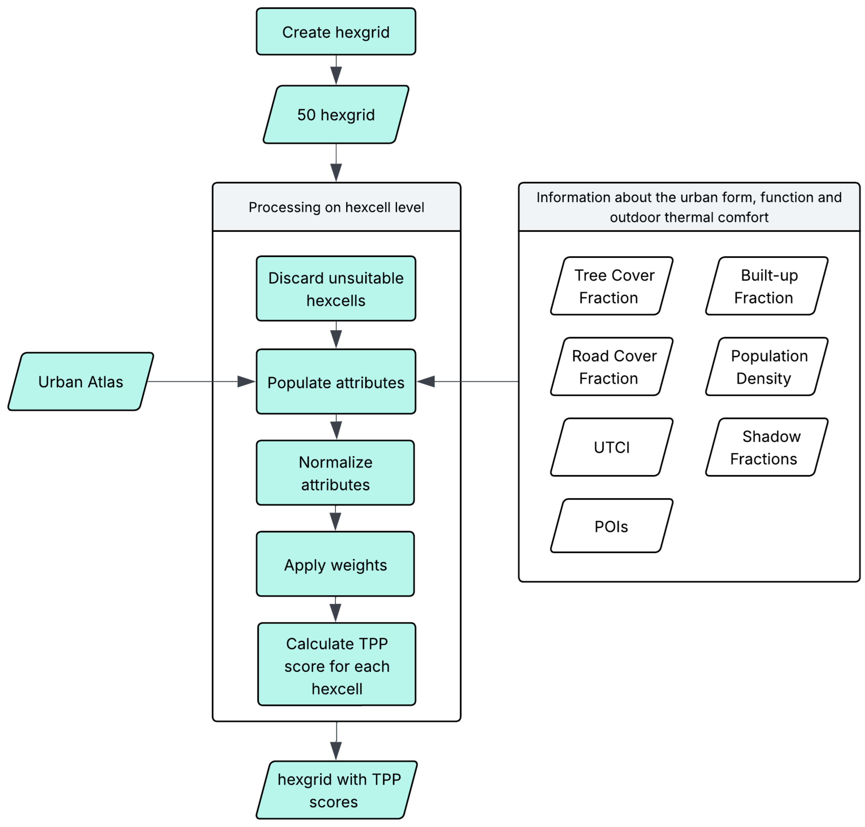
A Data-Driven Framework to Identify Tree Planting Potential in Urban ...
Plant Data Collection Worksheet Name | PDF
A Tree-Prone Community: Residential and Street Tree Planting and Care ...
Construction of a data collection tree. | Download Scientific Diagram
Plant Data Collection (PDC) System. [Top] Diagram of the imaging setup ...
Tree Planting Infographic Template - Mighty Slide
Seed collection and extraction techniques for the various tree species ...
An example data collection table. | Download Scientific Diagram
The Science of Tree Planting: How Data Is Boosting Climate Resilience ...
Figure A4. Field data collection: Orthophotographs, tree list map ...
Figure 1 from Planning the Tree Planting Operation | Semantic Scholar
Tree Survey Sampling How Does Sample Labeling And Distribution Affect
PPT - Street Tree Inventory Report PowerPoint Presentation, free ...
Plant data visualisation using network graphs [PeerJ]
Importance of Tree Monitoring in Agroforestry: Technology for ...
Workflow diagram describing the data collection, processing, and ...
Collecting Data - High Resolution Images | KBS LTER
Free picture: aiktak, plant, identification, data, collection
How Smart Data Grows Stronger Trees - Rainforest Rescue News
Table Planting Template
Mapping Trees During Planting - Geography Realm
Plant Data for Example Problem | Download Table
2 Above-ground sample collection process. Trees are felled (A ...
Network Tree Inventory Program | California ReLeaf
Ground data collection. At the top vegetation parameters measurements ...
Planting Trees Infographic - Charlotte Coles - Medium
Actionable Tree Intelligence
About 1 — SBCA Tree Consulting
Tree Measurements in the Urban Environment: Insights from Traditional ...
Field Methods - Radford University - Forest Ecology
Seed collection from multiple trees. Source: IFSP 2004 | Download ...
Setup of data collection. | Download Scientific Diagram
Let's Dig: crowd-sourcing data on urban soil performance
Source Plant App: Transforming Plant Measurement Data | Source
Survey Data Collection: Types, Methods, Examples, Applications & More
Tree surveys and technology - arb.company
Vegetation Survey Methods Introduction To Field Survey Methods Eco
Mobile Devices in Forest Mensuration: A Review of Technologies and ...
Make sure your planted trees survive and thrive - UW-Madison Extension ...
A. Exploration, B. Research plot making, C. Soil sample collection, D ...
6_plant-data-collection-interpretation_0 | PDF | Plants | Leaf
Scientific Method
Research methodology
(PDF) Vegetation Monitoring Protocol for measuring and collecting ...
(PDF) A simple and effective method to collect leaves and seeds from ...
TreeDetector: Using Deep Learning for the Localization and ...
Experimental design for the sampling of 100 trees in the center and 100 ...
Purdue forestry professor cultivates cyberinfrastructure for ...
Chapter 6 | 6.3 Plant and Soil Monitoring Procedures
Developments on Core Collections of Plant Genetic Resources: Do We Know ...