Showing 120 of 120on this page. Filters & sort apply to loaded results; URL updates for sharing.120 of 120 on this page
Hypothesis Testing - Statistical Test of Variance - Theory & Examples
Variance of testing dataset. | Download Scientific Diagram
Analysis of variance for testing model (2) | Download Scientific Diagram
Analysis of variance testing the significance of the linear ...
Hypothesis testing with analysis of variance | Download Scientific Diagram
How to Perform Analysis of Variance (ANOVA) - Step By Step Procedure ...
What is the Analysis of Variance (ANOVA) Test
PPT - Analysis of Variance PowerPoint Presentation, free download - ID ...
Chi Square Distribution Test of a Single Variance or Standard Deviation ...
PPT - Analysis of Variance (ANOVA) and Multivariate Analysis of ...
Analysis of Variance | F Test | Analysis Of Variance
The Analysis of Variance Test Statistic (Module 2 2 4) - YouTube
What is Variance in Statistics | Types of Variance Explained
Chapter 11 - Analysis of Variance - Analysis of Variance Another ...
Variance Testing
What is Variance | Definition of Variance
Lesson 4 Analysis of Variance | PDF | Analysis Of Variance ...
One-Way ANOVA Test Explained | PDF | Analysis Of Variance | Mean ...
Analysis of Variance (ANOVA) Explained with Formula, and an Example ...
Solved Topic: 9.4: Tests of the variance \& standard | Chegg.com
Overview of Variance Test explained - Advance Innovation Group - Blog
Analysis of Variance (ANOVA) vs t-Test: Differences, Uses, and Examples ...
Recapitulation of the results of the test of variance | Download ...
Variance test effect of the model | Download Scientific Diagram
Solved: An analysis of variance produces SStotal=80 and SS_within=30 ...
Solved: An analysis of variance was conducted on five independent ...
Solved: An analysis of variance based on independent samples coming ...
ALGORITHM ON HYPOTHESIS TESTING ON THE MEANS OF TWO NORMAL POPULATION ...
select_vartest: Data-Driven Selection of the Optimal Variance ...
One Sample Variance Test (Chi-square) | Quality Gurus
ANOVA (Analysis of variance) - Formulas, Types, and Examples
What is ANOVA (Analysis of Variance) in Statistics ? | Explained with ...
F-Test for Equality of Two Variances | Quality Gurus
Variance Analysis Variance Analysis: Top 3 Ways To Report It In Excel
What is One Way ANOVA (Analysis of Variance) in Statistics | Explained ...
Formula For The Variance | Chtoby Pomnili
Variance Formula Probability
Variance Explained: Definitions And Formulas – WEOS
How To Calculate Variance - YouTube
Variance Calculator - 喬巨科技有限公司
Online Testing: How to use A/A testing to break through the noise ...
Multivariate Testing: When to Do It Instead of A/B/n Tests
Class 21 - Hypoth Test for the Variance(1) - HYPOTHESIS TESTING ABOUT A ...
Lab 3 - Hypothesis testing for variance, proportion and goodness-of-fit
Test-set variance overestimates true variance. We use Equation 2 to ...
Solved: Which of the following is NOT true when using one-way analysis ...
TDTR Testing | Time-Domain Thermoreflectance Thermal Conductivity ...
STAT 3504 Design & Analysis of Experiments: Assignment 2 - Studocu
Total Materials Cost Variance Analysis (ACCT 101) - Studocu
Solution Manual for Design & Analysis of Experiments (8th Ed) - Studocu
Manufacturing Variance Analysis: Identifying Cost Overruns - Wiss
Lab 9 Problems: Statistical Analysis of Two Samples (Chap 10-1) - Studocu
Variance Analysis Formulae: Understanding Sales & Cost Variances - Studocu
Analysis of Throughput via Wireshark & Computing Attenuation
Water Quality Analysis of Lilour Lake, Bareilly, Uttar Pradesh, India ...
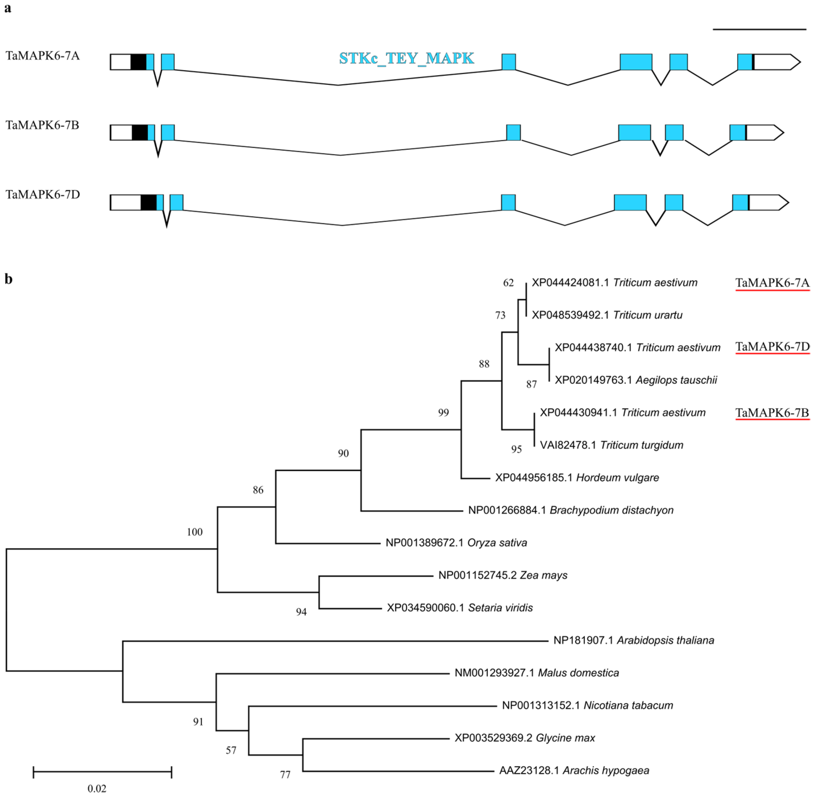
Characterization and Haplotype Analysis of TaMAPK6-7A Regulating Grain ...
CH19 Standard Costing Discussion Questions and Variance Analysis - Studocu
Mathematics IV Assignment 1: Analysis of Statistical Moments - Studocu
Solved: MEASURES OF CENTRAL TENDENCY & DISPERSION (Ungrouped) Test I ...
Automotive Temperature Sensor Reliability Testing
Material Price Variance vs. Material Usage Variance
Budget Variance Analysis Guide for Businesses: Improve Financial ...
High Temperature Life Testing for Thermistors
The Effects of Aerobic and Resistance Exercise on Depression and ...
Genetic Variation in Meiosis: Errors and Testing - Studocu
Mock Practical Test Solutions for Data Analysis of Penguins (BIO101 ...
Loop Fatigue Test & Service Life Of Diamond Wire Loops
The History Of TCF Test Booking — basscanada22
Variance and Standard Deviation Explained: The Intuition Behind the ...
BEG395MS: Engineering Economics Exam Guide and Variance Analysis - Studocu
AI Skin Tone Accuracy in Image Generation: Testing Nano Banana 2 Across ...
Network Coherence and Robustness Analysis of Extended Polygonal ...
RDL (writing methodology (types of sampling)(qualitative analysis ...
PPT - Statistical Decision & 1-Sample Hypothesis Testing: State ...
PPT - Chapter 11 PowerPoint Presentation, free download - ID:424885
Variance- Definition, Formula, Practice Questions & Answers
Hypothesis Test, Two Variances (Standard Deviations) - YouTube
ANOVA vs Welch ANOVA vs Kruskal-Wallis for Multi-Group Omics Data ...
T-Test: What It Is With Multiple Formulas and When to Use Them
Exploratory Data Analysis in Python: A Comprehensive Guide
One-Way ANOVA in R: F-Test, Levene's Test, and Post-Hoc, Complete ...
Pre-Owned Auger Microprobe Analysis, (Hardcover) - Walmart.com
Pink Ball test: Are they required?
Value Analysis Committees
Repeated Measures ANOVA in R: Correct SE, Mauchly's Test, and ...
Formulae Summary for STATS: Mean, Variance, and Distributions - Studocu
What is Univariate Analysis?
Assignment 04: Standard Cost Variances Analysis for Fludex Production ...
Free A/B Test Significance Calculator - Swetrix | Swetrix
Exploratory Data Analysis Lecture Slides for STAT1520: Economic and ...
COVID-19 in Delaware: Average case counts, tests per day reach records
Lecture 15: Genome Analysis in Quantitative Genetics (QG 101) - Studocu
Velocepede Data Analysis 2023-2024: Purchasing Insights and Trends ...
Manufacturing Dashboard Power BI | Complete Production Analysis
Exploratory Data Analysis: Definition, Use Cases and AI Tools
Hyperparameters & Parameters : A Comprehensive Learning Guide
Project 4 | STAT462 Lab Book 2026
Bias-Variance Decomposition and Committees in Machine Learning | Study ...
FLIM-Based High-Content Screening on LSM Systems
Pricing Models — 17 Options Pricing Models | Options Analysis Suite
What Statistical Tools Are Used for Safety Trend Analysis? → Learn
Variation in Conversion Therapy Exposure Across European Countries: A ...