Showing 120 of 120on this page. Filters & sort apply to loaded results; URL updates for sharing.120 of 120 on this page
pandas.DataFrame.T() function in Python - GeeksforGeeks
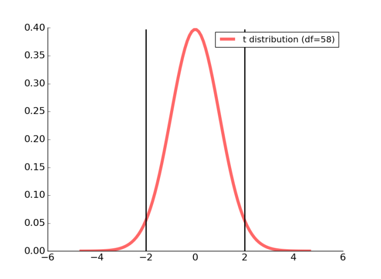
How to Use the t Distribution in Python
Write a function in Python to read a text file, Alpha.txt and displays
Python Function Tutorial - Type of Functions in Python(With Example ...
Function in Python Class 12 Computer Science – techtipnow
T Test in Python: Easily Test Hypothesis in Python - Python Pool
The Ultimate Guide to the range() Function in Python - EmiTechLogic
T-tests in Python Tutorial: Types, Applications, and Terminologies ...
How to perform one and two-sample t-test in Python
The T Distributions Stats with Python - YouTube
How to use t in Python? [With Examples]
Functions In Python Learn Using Python String Lower() And Upper()
One-Sample T-Test in Python – Dr. Matt C. Howard
How to Perform T-Tests in Python (One- and Two-Sample) • datagy
How To Do T-test In Python In A Simple Way In 2022! - Buggy Programmer
PyFriday Tutorial: How to Calculate T-Tests in Python - Broadly Epi
How to Create a Simple Neural Network in Python - KDnuggets
Basics of Object Oriented Programming in Python | PPT
An Interactive Guide to Hypothesis Testing in Python | Towards Data Science
A quick guide to Python functions (with examples) - In Easy Steps
Python Functions - How To Define And Call A Python Function
Functions In Python
7 Useful String Functions in Python - GeeksforGeeks
How to Do a T-Test in Python | Built In
How to generate the t distribution graph in Python? - The Security Buddy
Get Time Of A Function Python at Kai Chuter blog
T Function - Formula, Examples, How to Use the T Function
Independent t-test in Python | Scientifically Sound
Hypothesis Testing in Python: Finding the critical value of T - AskPython
Describe The Different Types Of Functions In Python Using Appropriate ...
Two-Sample T-Test in Python – Dr. Matt C. Howard
How to use the T function
How to define a function in python? - Analytics Vidhya
How to Perform a T-Test in Python - Do My Stats
T-Test Hypothesis in Python - AskPython
Python get function argument list
Functions in Python
Parameters and arguments in python
Defining Functions In Python
Introduction to t-SNE in Python with scikit-learn – Simulation-Based
How to Conduct One Sample and Two Sample T-Test in Python | RP’s Blog on AI
Perform three types of t-test in Python
t 检验的 3 种常用方法及在 Python 中使用样例 - 知乎
Trigonometric functions in python - CodeVsColor
How to Conduct a Two Sample T-Test in Python - GeeksforGeeks
How To List All Tables In Sql Using Python at Ellen Martinez blog
Python type() Function | Syntax, Examples And Applications // Unstop
Python Two Sample T Test
Lambda in Python: The One-Liner Function Revolution | by Reza Shokrzad ...
Python T-Test — A Friendly Guide. In business, you are most likely ...
Student t-test in Python - YouTube
Python plot() Function - TestingDocs
10 Essential Statistical Functions in Python
How to do a t-test in Python?
How to do a t-test in Python? - The Data Scientist
Hypothesis Testing - How to Perform Paired-Sample t-Test (With Python ...
Python Functions | The Ultimate Guide With Code Examples // Unstop
Python Tutorials - Functions introduction | parameters passing
Python Functions (With Examples)
Introduction To Python Functions – 365 Data Science
Return variables python functions
Python programming using functions
type() | Python’s Built-in Functions – Real Python
Python T-Test Guide: Functions, Libraries, Examples
Types of Functions in Python: Explain with Examples | Hero Vired
Python Functions: A Complete Beginner-Friendly Guide
Python Scipy Confidence Interval [9 Useful Examples]
T-test — one Sample, Two Sample and paired T-test using python | by ...
scipy - Python p-value from t-statistic - Stack Overflow
Python Functions - Itxperts
Python List Functions: A Guide To All Operations (+Examples) // Unstop
5 powerful basic Python built-in functions. | by Lynn-dev | Medium
Python Functions - Engage into the Functions of Python Programming ...
Python Built-in Functions | A Complete Guide (+Code Examples) // Unstop
Python User Defined Functions | An Overview – Master Data Skills + AI
Python Functions - learnBATTA
Two-sample t-test with Python
Built-in Functions — Python 3.13.4 documentation
Python functions cheat sheet – Artofit
Learn How to Perform T-test using Python - YouTube
Everything You Need to Know About T-Tests (With Python Code) | by ...
Pure Functions vs Impure Functions in Python. | by Benjamin Bennett ...
T-Tests in Python: Complete Guide | by ryan | Medium
functions | Python Best Practices – Real Python
python user defined functions
Python calling script name
hunterphoenix
Python: 30 Questions to Learn Multithreading | by Michael T. Andemeskel ...
使用python中的Numpy进行t检验 | ATYUN.COM 官网-人工智能教程资讯全方位服务平台
How to Perform a Two-Sample T-test with Python: 3 Different Methods
T-function: connect logic to UI like to DB | Medium
Periodic Functions [PYTHON PROGRAM] - BragitOff.com