Showing 120 of 120on this page. Filters & sort apply to loaded results; URL updates for sharing.120 of 120 on this page
Многопоточное программирование (Лекция №5). IPC, SysV - презентация онлайн
Многопоточное программирование (Лекция №5). IPC, SysV - online presentation
Posix msgq vs SysV msgq – RJed
linux SysV IPC sem信号量实现_sysv sem-CSDN博客
Sysv Technologies - Informix 4GL Specialists
What's the difference between SysV and SysV-like systems when changing ...
SysV
sysv amd64 abi
sysvinit - What was runlevel 4 used for with SysV init? - Unix & Linux ...
Failed to start vmware.service - SYSV · Issue #197 · mkubecek/vmware ...
Proceso de Arranque en Linux: Systemd vs SysV init - Maxi Zamorano
SysV Init
Converting traditional sysV init scripts to Red Hat Enterprise Linux 7 ...
SysV - Guide@Debianizzati.Org
Systemd 259 RC1 Previews SysV Script Removal
在 CentOS 上高效配置 SysV rc 配置文件的指南-HCRM博客
Use systemd service instead of the deprecated SysV init script · Issue ...
57 Managing Runlevels with SysV - YouTube
Understanding SysV init: The Old System That Managed Linux Boot and ...
The SysV init project migrates to new infrastructure : r/initFreedom
This is X running on SysV right? Or a SysV-derived OS exclusive to CERN ...
Prelink(3) - boot times: systemd, SysV init - Reliable Embedded Systems
SysV init, systemd and Viya – Service Basics - SAS Support Communities
SysV vs systemd: TEORIA & PRÁTICA [LINUX] | LPIC-1 & LFCS - YouTube
Systems V Model Strategy: In New Vehicle Content Development
PPT - Understanding FreeBSD Operating System - History, Kernel, Memory ...
PPT - Shared Memory Overview PowerPoint Presentation, free download ...
Operating System Organization - ppt download
Types of models
PPT - Model Based Methods for Systems Engineering PowerPoint ...
Advanced Operating Systems - ppt download
systemd Tips and Tricks
LFCS: Managing System Startup Process and Services (SysVinit, Systemd ...
I just installed systemd-sysv and now I cant boot into my mx linux : r ...
GitHub - GfSE/SysML-v2-Models: A curated collection of high-quality ...
Realizing an Integrated Multistage Support Vector Machine Model for ...
SISTEMA OPERATIVO: INTERFACES
Mathematical Analysis and Optimal Control of a Transmission Model for ...
Easily manage Linux services with chkconfig and sysv-rc-conf utilities
sysSVM optimisation on the simulated reference cohort. Model ...
PPT - Tutorial Financial Econometrics/Statistics PowerPoint ...
Configure Debian start up services
Space‐vector state dynamic model of SynRM considering self‐ and cross ...
PPT - Status of MODEM PowerPoint Presentation, free download - ID:9140675
Systems Engineering for ITS - Systems Engineering Life Cycle Models
汇编语言学习 /附记sysv ABI阅读摘抄 - 知乎
Yale Mini Safe - Blue - SYSV/170/DB1/BL1
sysSVM approach for driver prioritisation. a Overview of sysSVM ...
System-verilog-Max-pool/SysV_2023-ASIC_Design_Flow_Overview_Using ...
What Is System V?
[PDF] System of Systems Engineering and Family of Systems Engineering ...
Ubuntu下安装sysv-rc-conf报错:“E: Unable to locate package sysv-rc-conf ...
Error results: SYSV(-), PSYSV(--), RPSYSV( ) | Download Scientific Diagram
ubuntu 如何安装 sysv-rc-conf 配置chkconfig_sysv-rc-conf离线安装 ubuntu-CSDN博客
Measurement & Evaluation - ppt download
Scheme of LSSVM model (Suykens and Vandewalle 1999). | Download ...
愛のSuperCollider | PPT
GitHub - defenestratexp/sysv-init-template: An example of a systemv ...
Asynchronous FIFO
What services don’t you need on your Debian Linux box? sysv-rc-conf ...
run systemd-sysv-install on the server side · Issue #4957 · systemd ...
Ubuntu20 安装sysv-rc-conf 报错E: Unable to locate package sysv-rc-conf_sysv ...
How to Approach System Development Process - System and Optics
V-Modell: Verifikation und Validierung erklärt
Unix: How to find out if a system uses SysV, Upstart or Systemd ...
Engineering Systems with Standards and Digital Models: Development of a ...
Section 5 - Local administration
process SysV-Semaphore support · Issue #49975 · python/cpython · GitHub
GitHub - osvenskan/sysv_ipc
YALE SYSV/170/DB2/PK1 MINI SAFE - PINK PINK
Home [www.altumconsultores.com]
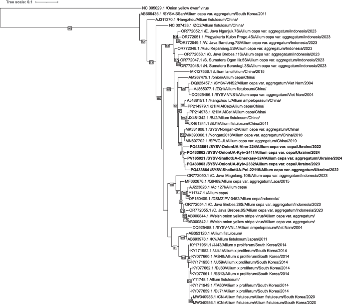
Global distribution of shallot yellow stripe virus in Allium crops with ...
Controla los servicios de tu sistema Debian con sysv-rc-conf – El array ...
Can not install sysv_ipc from pypi.python.org · Issue #6 · osvenskan ...
Figure 11 from System modeling process with SysML assuming the use of ...
GitHub - rauhmaru/sysv_services_monitor: Monitoramento de serviços do ...
Debian -- Details of package sysv-rc-conf in trixie-backports
Configure Linux Startup Applications with sysv-rc-conf | Terminally ...
PPT - Automating Linux App Startup PowerPoint Presentation, free ...
How to Enable or Disable Services in Ubuntu Systemd
Breyer Horse Lead Shank Breyer Horse Braided Rope Heart Lead Shank ...
Towards Hierarchical Workflows in SysML to Support Virtual Validation ...
模型库:SysML示例-混合动力HSUV
Leveraging Synthetic Virology for the Rapid Engineering of Vesicular ...
Blogs :: IT'S FOSS
/etc/rc.d/init.d/network' lacks a native systemd · Issue #446 · fedora ...
AT&T UNIX SYSV/386 Release 4.0 v2.1 : AT&T : Free Download, Borrow, and ...
PPT - Lecture 4 PowerPoint Presentation, free download - ID:4479606
Die 15 besten Lebenszyklusvorlagen für die Systementwicklung zum ...
Allow disabling systemd-sysv-generator warnings about lack of native ...
Toon boom harmony learn - bopqemotion
GCC for ARMv8 Aarch64 | PPTX
Ecological Aircraft Blended-Wing Body 3D Model $169 - .gltf .obj .ma ...
Sys structures model | Insight Maker
PostgreSQL Source Code: src/backend/port/sysv_shmem.c File Reference
About Face Models on LinkedIn: #business #brandambassador #marketing # ...
Profesor Cyber: Gestión básica de servicios en Linux
Optimized V-model with early model-based verification and validation ...