Showing 120 of 120on this page. Filters & sort apply to loaded results; URL updates for sharing.120 of 120 on this page
Synoptic table of example medical interest radioisotopes purified via ...
The Synoptic Table - the Key to Life - Omraam UWB UK
Create a Synoptic Table Online (Free Templates) | Canva
What is a Synoptic Table | Definition
Physical and Psychic Life Synoptic Table Infographic Template - Venngage
Synoptic table showing relationships between major element ...
Synoptic table with timing and nature of key environmental changes ...
CoPathPlus synoptic table structure: Tables on the left contain the ...
Synoptic table showing the study design. | Download Table
Synoptic table with percentage constancy and average per- centage cover ...
Example of a Synoptic Overview
Synoptic table showing percentage frequency of diagnostic and selected ...
An example of a synoptic chart provided by Wetterzentrale, applied in ...
FREE Synoptic Table Online | Miro
Synoptic Table Maker | Miro
Synoptic table summarizing the views about ontologies. | Download Table
Synoptic table | Genially templates
Synoptic Table (Concept and Definition)
Synoptic table related to active attackers | Download Scientific Diagram
Synoptic Table 16 | PDF
Synoptic table summarizing the main characteristics of the clusters ...
Synoptic Table (Meaning and Explanation)
Synoptic table related to active attackers | Download Table
Synoptic Table | Synoptic Table Maker Online | Creately
Create a Synoptic Table Online: Start Editing
Free Synoptic Table Maker | Synoptic Table Online | Creately
Synoptic table combines the main information about quantitative ...
Synoptic Table | PDF
Non-exhaustive synoptic table of different methods used for improving ...
Synoptic table for Serious Games and NLP | Download Table
Synoptic table of the originality assessment | Download Table
An example of the synoptic charts used in our analysis: the original ...
Synoptic Table | PDF | Microsoft Word | Software
Synoptic table of some relevant studies related to the application of ...
Synoptic Table | PDF | Data | Information
Synoptic table of the taxa studied reporting the field identification ...
A synoptic table for sake of comparison. | Download Scientific Diagram
10. SHEET SYNOPTIC TABLE AND COMPARATIVE TABLE (2) | PDF | Hierarchy
Synoptic table of five clusters | Download Table
Synoptic table of 390 plots based on indicator species analysis ...
Synoptic Topology Chart Table 2012 | Download Table
Synoptic table summarizing the vignettes of the field case. | Download ...
Synoptic table with percentage constancy (frequency) values (1-100% ...
Synoptic Table Format | Download Free PDF | Data | Sampling (Statistics)
Synoptic table of the main features of the programmes | Download Table
Synoptic Table Showing a List of the Investigated Species, with Their ...
Synoptic table for comparative analysis | Download Scientific Diagram
Free Synoptic Table Template | Miro
SYNOPTIC TABLE - YouTube
Synoptic Table of Principles Comparison Infographic - Venngage
Example of a synoptic cataloging chart, corresponding to the plan (21 ...
Synoptic table summarizing the main features of displacement pattern ...
Synoptic Table Organizational Psychology Leydi | PDF | System | Psychology
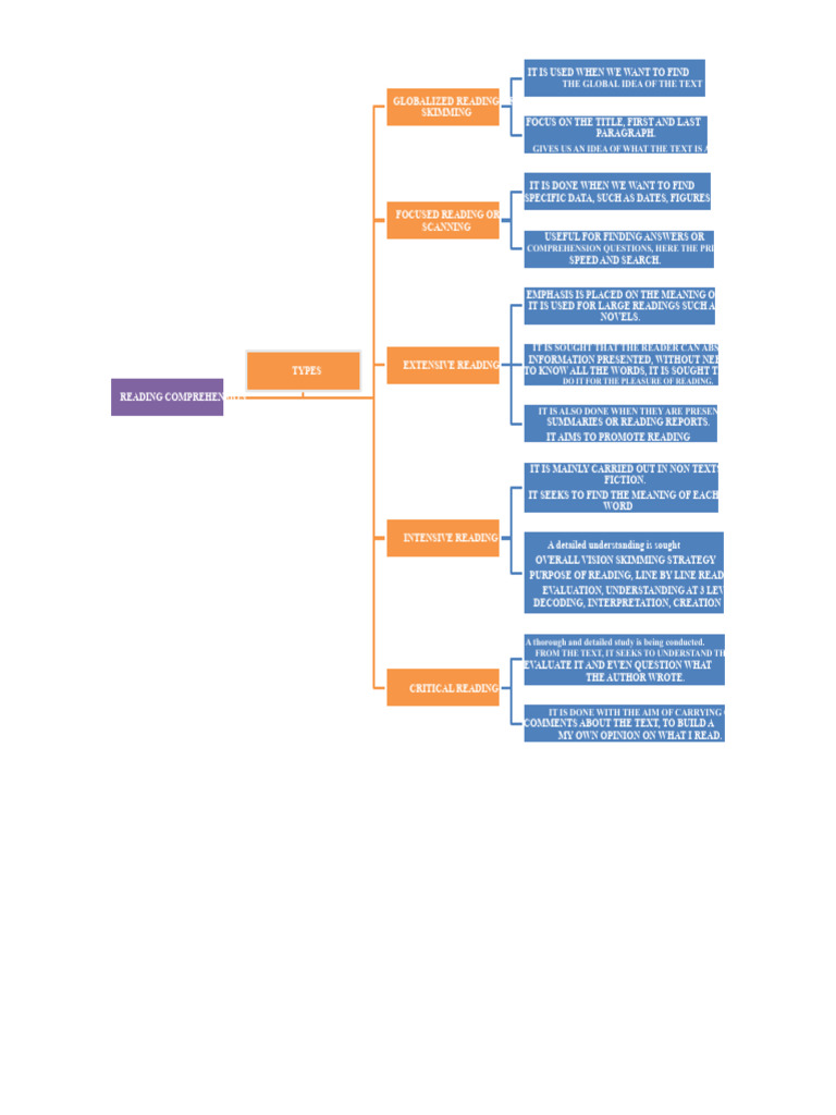
Synoptic Table Reading Comprehension | PDF | Speed Reading | Reading ...
Synoptic table of the system of indicators of econometric... | Download ...
Synoptic Table Audit Elements | PDF | Audit
Synoptic Table Types and Characteristics of Plans | PDF | Policy | Budget
Synoptic table with peaks and task averages (mean and standard ...
PPT - Reading Synoptic Charts PowerPoint Presentation, free download ...
Understanding Weather Maps Year 8 Geography Understanding Synoptic
Synoptic Meteorology and Climatology - ppt video online download
Synoptic charts | Teaching Resources
1. Synoptic Chart: Psychology of Education
A Boater’s Guide to Synoptic Charts | iNavX
How to read synoptic weather charts - Met Office
How to read a synoptic weather chart - YouTube
PPT - ATS/ESS 452: Synoptic Meteorology Course Overview & Logistics Wed ...
SYNOPTIC CHARTS Exercise | PDF | Wound | Wind Speed
PPT - Synoptic Charts PowerPoint Presentation, free download - ID:5687661
Synoptic chart describing the algorithm; n denotes the time interval ...
Synoptic Charts | PDF
10 Characteristics of Synoptic Table, its Uses, Types and Examples ...
Understanding synoptic charts - YouTube
The efficiency of a synoptic chart
3. Synoptic Chart: Adjectives
BBC - Standard Grade Bitesize Geography - Synoptic charts and weather ...
Interpreting Synoptic Charts - YouTube
Synoptic User Guide
Types of synoptic situations (according to catalogue of Niedźwiedź ...
PPT - NAPAC’19 SPCC Mtg Synoptic PowerPoint Presentation, free download ...
1.4 Study the SYNOPTIC WEATHER CHART below | StudyX
Methods & Practices ..::.. Omraam Mikhael Aivanhov - PROSVETA-USA.COM
Synoptic-Table – Omraam UWB UK
Weather Data Interpretation | CIE IGCSE Geography Revision Notes 2020
Présentation Étapes pour créer un tableau synoptique
Presentación Pasos para hacer un cuadro sinóptico
Meteorology - Digital Controllers