Showing 117 of 117on this page. Filters & sort apply to loaded results; URL updates for sharing.117 of 117 on this page
Article status flow in an approval process : Contact Center
Status change flow chart of one process | Download Scientific Diagram
Automated process control flow diagram with complete status 65317321 ...
Medical status monitoring process function program flow | Download ...
Process Work Flow - Visually create your status workflow!
Use a progress bar to indicate the user’s status in the process flow ...
Workflow Of Order Progress Status Flow Chart Template Pdf
Giva's Change Management Process Flow Diagram
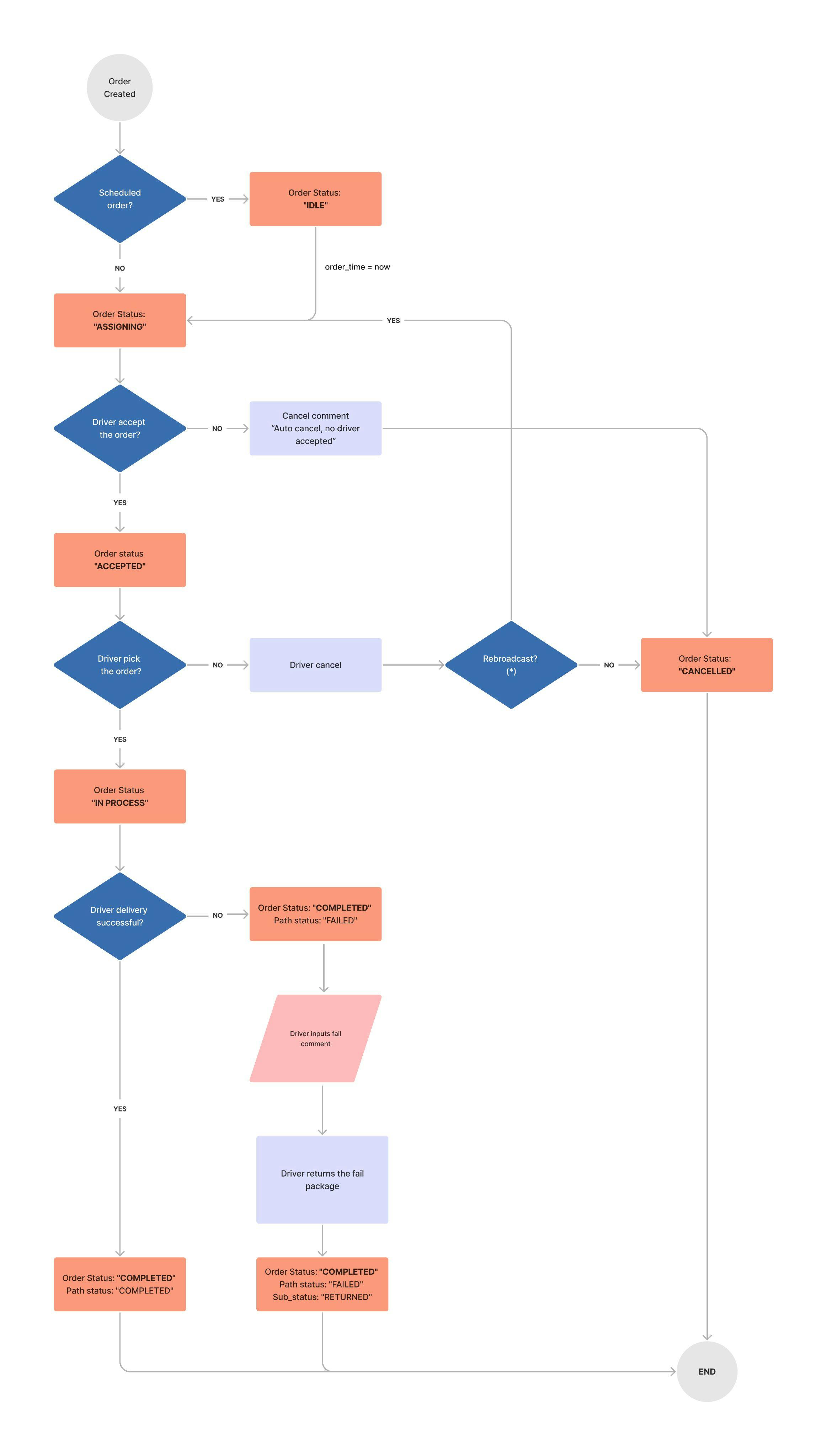
Order Status Flow | Ahamove Developers
Status Flow Diagram Software Status Flowchart - Flowchart Example
Process Flow Charts In Word New Flowcharts Process Flow Chart Flow ...
Statement Status Flow | Post Award Fiscal Compliance
Status Change Process at Henry Storms blog
Food Delivery Ecommerce Order Status Progress Flow Chart PPT Template
A Flowchart Of General Order Status Flow And Steps Order Status Flow ...
Outbound Status Flow
Understanding the Benefits Administration Process Status
Passport Application Process Status at Keith Criswell blog
The Status Flow Diagram | Download Scientific Diagram
Use a progress bar to give clarity to the user's status in the process ...
Process Flow Management Basics (with Examples and Template)
Process Flow Of Continuous Deployment Practice Implementing DevOps ...
Process Flowchart | Process Flow Chart | Basic Flowchart Symbols and ...
The Easy Guide to Creating a Process Flow Diagram in Visio
Process Flow Template by ClickUp™
Original work flow and status transformation | Download Scientific Diagram
Project Management Process Flow Diagram - Infoupdate.org
Inbound Status Flow
Free Process Flow Diagram Maker and Examples | Canva
Process Status | Documentation preview
Wait for it ... process flow charts are really data flows?
Process Of Flow Chart
Process Flowchart Draw Process Flow Diagrams By Starting
A Step-by-Step Guide to the Adjustment of Status Process
Order Progress Status Transition Flow Chart Formats Pdf
Financial Process Flow Powerpoint PPT Template Bundles PPT PowerPoint
Five Step Process Flow Template For PowerPoint - SlideKit
Order Status Flow Chart | DOCX
Accounts Receivable Process Flow Of Product Lifecycle PPT Example
Viewing Task Flow Status
Process Flow Chart Free Template
Basics Of Process Flow Diagrams – MUCMV
Data Flow Diagrams > Process Flow Diagram
Sales Order Processing Flow Chart Process Flow Diagram: An
Sales Invoice Process Flow Charts – Insights, Examples, and Creation
STATUS REPORT ON IMPLEMENTING THE ‘GETTING THINGS DONE’ PROCESS | how ...
Process status codes in linux » Posetke
What is Process Flow and How Can You Visualize it? [2023] • Asana
View status flow
Creating A Process Flow Diagram
Sample process flow diagram - humankiza
Business Process Flow | Business Rule | Power GI
Order To Delivery Process Flow at Theresa Sigel blog
Software Status Flowchart | Free Software Status Flowchart Templates
Salesforce Lead Status Best Practices - Iceberg RevOps
Topic: Invoicing Process and Statuses
Basic data flow - CAS Public API
Application Submission Status Workflow for Multi-Project Applications
Process Scheduler: Job and Process States - GeeksforGeeks
Software Status Flowchart Template in PDF, Pages, Google Docs, Word ...
Customer Order Progress Status Tracking Flowchart PPT Presentation
File Statuses and Status Details Definitions
15 Business Process Automation Examples and Templates
Sample Sales Process Flowchart
Project Management Process Flowchart Template
How To Make A Process Flowchart at Blanca Wilkerson blog
Five Steps Infographic Process Flowchart Color: vector de stock (libre ...
Project Status Report Infographic Powerpoint Template and Google Slides ...
Free Business Process Flowchart Template to Edit Online
How to Create a Custom Order Status in WooCommerce (Step-by-Step ...
Flowchart Showing Task Status For Project Management | Presentation ...
jenkins - Status not triggering job - Stack Overflow
Project Status Change Workflow
Project Status Update and Timeline Presentation PowerPoint Template and ...
Editable Project Status Presentation Template - SlideKit
How to Change the Status of a Task
Status of Flows – User Guide
Process Map vs. Flowchart: Let's Understand the Difference & the Drawi
Circular Flow Diagram Slidebazaar
Process Mapping Guide Flowcharts And Diagrams For Kids
Process control in Enterprise Collaboration Systems | SumApp
PPT - Oklahoma Office of State Finance PowerPoint Presentation, free ...
Statuses - modmore documentation
Work Item Statuses
01-statusflow – Maximo Secrets
PPT - Steve Langish October 4 - 6, 2011 PowerPoint Presentation, free ...
Windows Small Business Server - ppt download
Work Item Version Statuses
Warehouse management Archives - ER-Consult
Article
Oracle Fusion Applications Project Financial Management Implementation ...
Workflow Statuses – m-Power Documentation
SAP Help Portal | SAP Online Help
Appendix: Workflows
StatusFlow – WebProof Support
What are the SIM statuses and what do they mean?
PPT - Job Request System JRS 4.6.0 PowerPoint Presentation, free ...
淘宝开放平台 - 文档中心
Order Statuses
Types of Flowchart — Overview
Understanding How Changes in Job Data Affect Eligibility
Input-Process-Output (IPO) Model PPT & Google Slides Template - SlideKit
Statuses of business processes
How to Write a Software Requirements Specification | Brocoders blog ...
What is a Flowchart? Use Cases, Templates & Design Tips - Venngage
Schematic overview
Online Checkout
Flowchart guide
PPT - MANAJEMEN PROSES PowerPoint Presentation, free download - ID:5475399