Showing 120 of 120on this page. Filters & sort apply to loaded results; URL updates for sharing.120 of 120 on this page
Đi Sâu Vào Async/Await: Cách .NET Biên Dịch Thành State Machine
State Machine and State Design Pattern (An Introduction for .NET ...
Understanding async/await State Machine in .NET
GitHub - rjperes/SimpleStateMachine: A simple state machine for .NET
How to: Create a State Machine Workflow - .NET Framework | Microsoft Learn
A Simple State Machine in .NET | Paulo Morgado
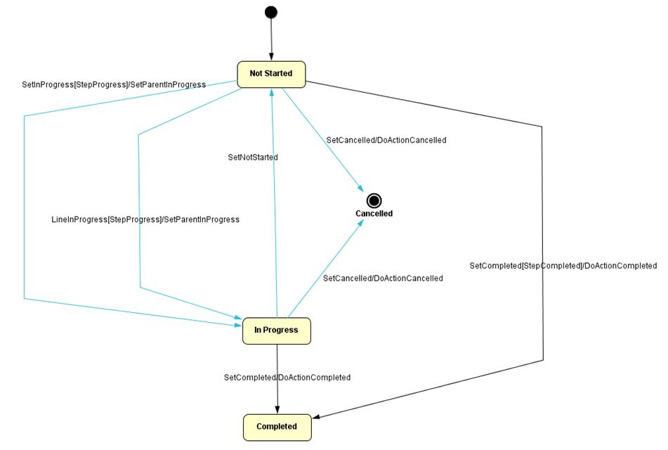
State Machine Workflows - .NET Framework | Microsoft Learn
GitHub - Bardin08/StateMachine: .NET state machine implementation
State Machine in .NET
Stateless 3.0 - A State Machine library for .NET Core - Scott Hanselman ...
State of .NET - State of AI and Machine Learning - YouTube
Appendix D. The async state machine · .NET in Action, Second Edition
State Machine Workflows - .NET Framework : r/statemachines
Simple State Machine Sample .NET Framework
State Machine Module Overview | XAF: Cross-Platform .NET App UI & Web ...
Modelling Workflows With Finite State Machines in .NET - Lloyd Atkinson
GitHub - bubdm/state-machine-1: A basic state machine implementation ...
A Guide to State Machine Diagram
Uml State Machine State Machine Diagram MagicDraw 2024x No Magic
State Machine Archives - Coder-Tronics
Using State Machines In .NET - Part 6 - Firing Events On State Change ...
State Machine Tutorial - Startertutorials
Using State Machines In .NET - Part 4 - Using Multiple Triggers ...
Uml state machine diagram
GitHub - Dentrax/Finite-State-Machine: Finite State Machine Library for ...
PPT - UML 2 State Machine Diagrams PowerPoint Presentation, free ...
How to Draw a State Machine Diagram in UML?
State machine drawing tool | state machine online – Akapv
State machine - Glossary | MDN
Example Of State Machine Diagram
State Machine Diagrams_state machine nested sates-CSDN博客
1.2.8. State machine — Automation notes 0.9.1 documentation
A Fresh Approach to State Machine Diagrams
State Machine Diagram | PPT
What is State Machine Diagram?
How To Read A State Machine Diagram
Managing Game Narrative Flow With A State Machine – peerdh.com
State Chart Diagram Vs State Machine Diagram - Chart Patterns Cheat ...
GitHub - mustaddon/StateMachine: .NET Finite-state machine (FSM) with a ...
State Machine Diagram Tutorial
Panduan Pemula untuk Diagram State Machine - Visual Paradigm Blog
Working with State Machines in the .NET Framework | CodeGuru
Creating a state machine designer using WPF and C# - Stack Overflow
State Machine Design pattern —Part 1: When, Why & How | by Kousik Nath ...
State machine shortcuts - Embedded.com
State Machine Diagrams | Unified Modeling Language (UML) - GeeksforGeeks
11 Free State Machine Diagram Examples with Analysis
UML State machine diagram - ppt download
Any action not explicitly shown should leave the state machine in the ...
Understanding State Machine Diagrams in SYSML
State machine representation of the server | Download Scientific Diagram
State machine diagram example – Artofit
Using State Machines In .NET - Part 2 - Basic Usage | Conrad Akunga ...
State Machine Diagram: Pengertian, Simbol dan Contohnya - Mas Dzikry
Embedded control software state machine. State machine implemented in ...
How to design a state machine - Stack Overflow
C# : How to log state transitions in Stateless (.NET state machine ...
State Machine Example. | Download Scientific Diagram
How to Identify the State Machine of Your Business
3.6 Creating a State Machine - Unity Learn
Program Execution Flow in .NET: From Main Thread to Async State Machine ...
State machine of the example. Edges are labelled by inputs and nodes by ...
GitHub - Huasang/StateMachineCore: A simple finite state machine ...
Simple state machine example in C#? - Stack Overflow
Understanding the state machine in an article, how the equations ...
PPT - State Machine Engine PowerPoint Presentation, free download - ID ...
One Of The Best Tips About How To Draw State Machine Diagrams - Signalbat
The State Machine Framework
State Machine Tutorial - UML Tutorial
UML State Machine Diagram - AI Chatbot
.NET Reflection and State Machines [JoshJers' Ramblings]
State Machine - Technical Documentation For IFS Cloud
state machine : 네이버 블로그
State Machine tutorial with C Programming for Microcontrollers
Creating State Machine Diagrams Online: A Comprehensive Guide
State Machine and Cooperative Multitasking Model: Simplify Complex ...
Exploring the async/await State Machine – Main Workflow and State ...
PPT - .NET Technology PowerPoint Presentation, free download - ID:3955800
State Machines - An introduction for Beginners
Design Patterns – State - Software Particles
What is a State Machine? [SinelaboreRT]
PPT - Topic 4 State Machines PowerPoint Presentation, free download ...
State Machines, Light Switches, and Space Travel with Stateless and ...
Implementing State Machines For Npc Behavior Control – peerdh.com
GitHub - appccelerate/statemachine: A .net library that lets you build ...
The case for state machines in client-side applications • Crinkles
Tipps und Tricks für die Simulation von State Machines mit Enterprise ...
Introduction to state machines in Embedded Software Design | PDF
Using State Machines In Your Projects | Hackaday
What Is a State Machine? – Digilent Blog
MVVM Fundamentals — Examples with .NET MAUI | by José Rojas | Medium
What is a State Machine?
A Beginner’s Guide to State Machines in Embedded Systems - Devomech ...
UA Part 5: Information Model - Annex B (normative)StateMachines
Our Mobile Users Authentication Success Journey - monday Engineering
3: StateMachine Example with a Loop | Download Scientific Diagram
Project 7: 2-Bit Saturating Counter | ENGR210
Statemachine Diagram — Astah System Safety and Astah SysML 9.0.0 ...
Spring Statemachine - Reference Documentation
GitHub - ozontech/state-transition: StateTransition is a simple, but ...
介绍StateMachine图 | Enterprise Architect 用户指南
Spring Statemachine: A Comprehensive Guide | by Afsar Khan | Medium
From event-driven programming to FRP
NuGet Gallery | StateMachine 1.2.4
CANopen over EtherCAT CiA 402
FastEndpoints: The Easy, Clear, and Speedy Way to Define Endpoints in ...
Lauri Taimila
Clock Sample