Showing 118 of 118on this page. Filters & sort apply to loaded results; URL updates for sharing.118 of 118 on this page
Flowchart of the proposed standardized procedure for
Script Execution Steps Flowchart | PDF
Operation — Device Scripting Guide SFW003-5.1.x documentation
Complete a Flowchart or Algorithm
Streamlining Coding Flowchart Design: Guide and Examples
If Else in Shell Scripting | Top Examples of If Else in Shell Scripting
Flowchart Examples
Flowchart of the developed script | Download Scientific Diagram
Flowchart -Use of standardization | Download Scientific Diagram
list script and flowchart | DOC
JavaScript Flowchart Example — CodePel
The flowchart of the service script development algorithm for the ...
Logical flowchart of robotic task execution script | Download ...
10 Best Flowchart JavaScript Libraries To Visualize Your Workflow ...
SVG Flowchart Generator With D3.js - flowcharty | CSS Script
Flowchart Tutorial (with Symbols, Guide and Examples)
JavaScript Flowchart - DHTMLX Diagram
Programming process and flowchart | PPTX
SDL Flowchart Symbols
Concise and Effective Procedure Writing - The Scripted Flowchart ...
How to Make a Flowchart for Programming | MiroBlog
The 12 Best Free Flowchart Templates [+ Examples] - Moneoths.com
Flowchart for Beginners - 13+ Examples, Format, Pdf | Examples
For Loop in Shell Scripting | How for loop works in shell scripting?
Chart 3-4, flowchart 3 (left) for the main-script for
Standard Flowchart Symbols And Their Usage Basic Flowchart Symbols
The Definitive Guide to Flowchart Shape Meanings in 2023
A flowchart representation of the standardization process used in this ...
Flowcharts Symbols Ultimate Guide To Flowchart Symbols And Their
SOLUTION: Sample flowchart of string - Studypool
Flowchart of the python script. | Download Scientific Diagram
IBM Maximo Autoscripting Guide – Scripting design and runtime flow
Python Flowchart Symbols: Visual Guide for Beginners
Premium Vector | Basic flowchart symbol with meanings to create the ...
Basic Flowchart
Making a Flowchart with VisualScript | The VisualScript Cookbook
Figure 10 from Standardized flowcharts | Semantic Scholar
Flowchart – Demo applications & examples
Tutorials – Shell Scripting » Linux Magazine
Complete Scripting Guide
Examples of standardized interview script in Diagnostic Interview for ...
Flowchart Template - SlideBazaar
The workflow of the script-based automated planning method. A Flowchart ...
Exploring the Nmap scripting module | INCIBE-CERT | INCIBE
ITSE1359 | PyThon Scripting - 2025
Left: Flowchart describing the MATLAB script developed to calculate ...
Flowchart for the proposed standardization method. | Download ...
Flowchart in Python - Naukri Code 360
Flowchart depicting the evaluation script for testing diverse ...
Flowchart of the EES processing and script order. Output is a ...
graphviz - Script to Flowchart in R - Stack Overflow
Bash Scripting - Birat Aryal Technical Docs
What is a Scripting Language? Everything you need to know | Rohit Lakhotia
Flowchart depicting the workflow followed by the script. Numbers ...
Design Flowchart In Programming (With Examples) - Programiz
Scripting & Automation – RTDS Technologies
The logical design flowchart of the script. | Download Scientific Diagram
SOLUTION: Design flowchart in programming with examples programiz ...
The flowchart of the prepared Python script code. | Download Scientific ...
Flowchart of method implementation. Script 1 through 3 should be ...
A simple flowchart for people interested in scripting- shows how much ...
[English] Proper bash training - #1 Introduction, practises and ...
Python Script Flow Chart | Download Scientific Diagram
Flow chart of the Visual Basic script SurveyLoop.vbs , which handles ...
IOPP
Figure A1. Flow chart of Python script sequences. Figure A1. Flow chart ...
Python script flow chart for the PNC including IP zone generation ...
Flowcharts Examples
Constructing LV networks script flowchart. | Download Scientific Diagram
Flow chart of the script, starting with a spectrum image and ending in ...
Flowcharting With the ANSI Standard: A Tutorial | Semantic Scholar
Flow chart of the script for modeling and fitting binary systems ...
Solved 4. Complete the script based on the flow chart of the | Chegg.com
JavaScript Diagram Library | Syncfusion
What Is A Flow Chart In Science at Sharon Melton blog
flow chart symbol meanings | Flickr - Photo Sharing!
Details of script and user input. A. Flow chart showing the design of ...
Our homework is to make a script that can be useful for students, so I ...
Workflow Diagram: How to create? Benefits and Examples | Creatio
How To Create A Free Process Flow Chart at Charles Benavides blog
Flow chart of the main Python script. This script performs the ...
How do we represent an algorithm? - Psuedocode with Examples
(PDF) Development of an open source-based manufacturing execution ...
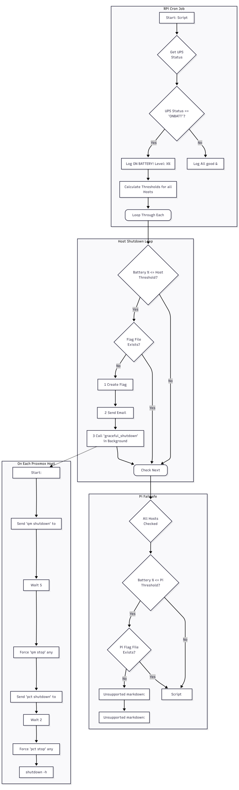
3. Prepare a Script of Scripts for automated shutdown of Proxmox hosts ...
Flow diagram of the script identification scheme. (Here B=Bengali ...
Overview of script process | Download Scientific Diagram
Setup script flowchart. | Download Scientific Diagram
Python Script to Monitor Network Connection and saving into Log File ...
Steam Community :: Guide :: Complete Script Flowchart: ALL Decisions ...
RPi2 bash script flow diagram | Download Scientific Diagram
Process Script Process Script | Download Table
SP Programming Flow Chart | PDF
Sample Script 1
Standard simplification flowchart. | Download Scientific Diagram
Solutions script flow chart | Download Scientific Diagram
High-level workflow of the script | Download Scientific Diagram
Dynamic SQL statement generation flow chart | Download Scientific Diagram
Initialization flow chart for the main script. | Download Scientific ...
The Complete Guide To Standard Script Formats | PDF | Device Driver ...
Call Center Flow Chart Service Delivery Process | Allegro Consultants,
Tools of Flowcharting
Code. coding. file. programming. script Business Flow Chart Design with ...
AutoCAD command script programming in Excel