Showing 120 of 120on this page. Filters & sort apply to loaded results; URL updates for sharing.120 of 120 on this page
关于 Spring 中 GetBean 的全流程源码解析-spring源码解析
Spring ApplicationContext 中的getBean方法的深入分析_applicationcontext getbean ...
关于 Spring 中 getBean 的全流程源码解析 - 知乎
getBean的两种类型_spring getbean 泛型-CSDN博客
Spring 入门使用和getBean方法的三种方式_spring getbean-CSDN博客
Understanding getBean() in Spring | Baeldung
[Spring]Spring's getBean route -doCreateBean - Moment For Technology
Spring getBean-CSDN博客
Spring getBean(beanName)流程_springutils.getbean-CSDN博客
Spring进阶- Spring IOC实现原理详解之Bean实例化(生命周期,循环依赖等) | Java 全栈知识体系
getBean() overloaded methods in Spring Framework | Passing Arguments to ...
从 Spring 的创建到 Bean 对象的存储、读取_getbean文件放在哪-CSDN博客
Spring进阶- Spring IOC实现原理详解之Bean实例化(生命周期,循环依赖等) | 顶尖架构师栈
Spring GetBean流程 - 每日頭條
Spring Bean创建以及自动注入原理分析__凤凰网
Spring - Spring related API (ApplicationContext, Getbean) - Programmer ...
Spring GetBean流程 - 极术社区 - 连接开发者与智能计算生态
Design Patterns in the Spring Framework | Baeldung
Spring 6 源码编译和高效阅读源码技巧分享本篇从 Spring 6 编译依赖的基础环境搭建(JDK17和Gradl - 掘金
Spring Bean Scopes Explained - BootcampToProd
Spring 框架介绍和使用-腾讯云开发者社区-腾讯云
Spring 12 - Old value tag, getBean(Class), ApplicationContext Container ...
Spring - 如何解决循环依赖 - 欢乐豆123 - 博客园
spring bean的创建过程二_getbean dogetbean creatbean docreatebean-CSDN博客
Spring 第四讲:Spring相关API、ApplicationContext、getBean_springapplication api ...
【SpringBoot】SpringBoot源码解析第六章 SpringBoot的getBean方法_springboot getbean ...
#3- Understanding Spring bean in Spring boot for Automation Testing ⚡️ ...
Spring IoC源码解析之getBean - toby.xu - 博客园
Spring IOC(依赖注入,getBean)_springbeanutils.getbean-CSDN博客
Spring IoC - Tech Notes
Spring Cyclic Dependencies - Spring Cloud
簡單理解Spring getBean流程 - 每日頭條
Spring创建getBean的过程 - 知乎
spring8-getBean()方法使用_java8 getbean-CSDN博客
Spring之BeanFactory:解析getBean()方法 - 时空穿越者 - 博客园
Spring-step2-掌握Bean对象自动创建的容器 | flameking
spring源码学习(一) | iddunk
05-Spring中的getBean有哪些重载方式和使用方法_springboot 重载gitbean方法-CSDN博客
What is Bean in Java Spring? | A Beginner's Guide to Learn
Spring中使用getBean获取实例时,为什么反射获取不到属性? - 美云
Spring中getBean()三种方式_getbean方法要生成bean对象,除了使用id、name、class的属性值,还有没有其他办法 ...
Spring學習「第一節」:Spring特性/框架搭建/getBean三種方式 - 每日頭條
【Spring】使用@Bean和@Import注解配置Bean,与Bean的实例化_@bean如何使用-CSDN博客
getBean이 class를 받아야 하는 이유? - Inflearn | Community Q&A
Spring学习「第一节」:Spring特性/框架搭建/getBean三种方式! - 知乎
Spring源码-09-Bean工厂之getBean方法 - 知乎
有关Spring对象的属性赋值与初始化---getBean(“beanName“)_getbean 属性初始化-CSDN博客
Spring源码十五:Bean的加载_spring 加载ben源代码-CSDN博客
【Spring 】执行流程解析:了解Bean的作用域及生命周期_getbean中session需要关闭么-CSDN博客
Spring5参考指南-Bean作用域 - 知乎
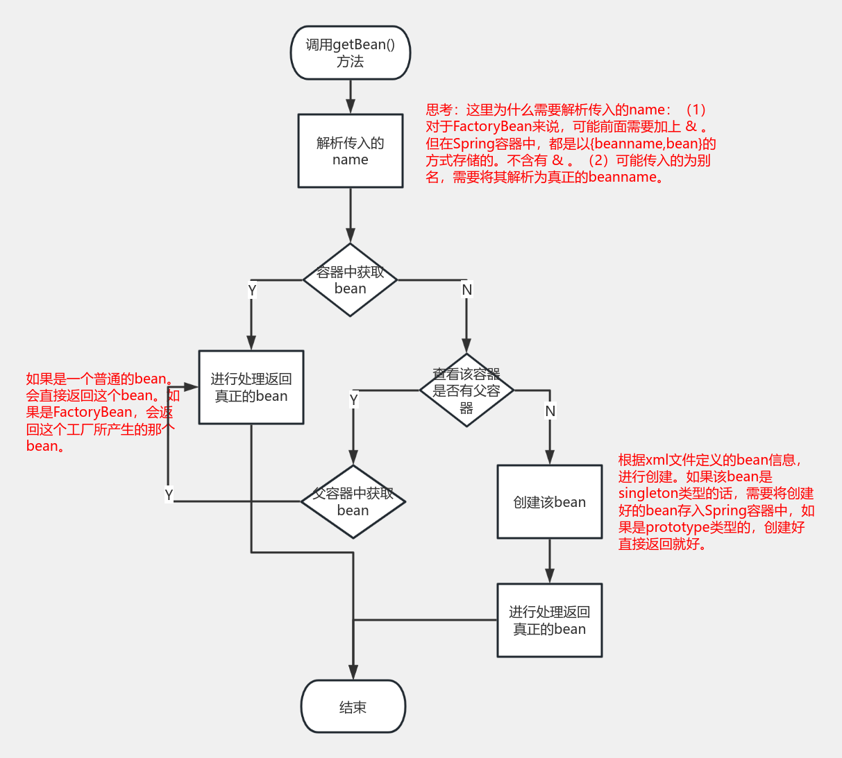
Spring框架中getBean()背后的逻辑 流程图模板_ProcessOn思维导图、流程图
Spring----getBean的四种用法 - 微微亮 - 博客园
Spring之Bean后处理器——BeanPostProcessor的使用与源码解析-CSDN博客
Spring中的getBean()方法和propogation(传播机制)-CSDN博客
Spring.getBean()流程和循环依赖的解决 - insaneXs - 博客园
Spring的基本介绍、基本使用、Spring的核心对象和管理bean的原理 - 知乎
spring-boot @Bean用法,示例代码_springboot @bean 实现-CSDN博客
Spring学习【第一节】:初识Spring特性/框架搭建/getBean三种方式! - 知乎
spring设计模式之applicationContext.getBean("beanName")思想 - 李东平|一线码农 - 博客园
Spring源碼——1.源碼從getbean開始 - 每日頭條
快速了解获取Spring Bean的8种方式 - 知乎
Spring6 当中获取 Bean 的四种方式_spring getbean-CSDN博客
05.Spring的Bean配置详解_spring beans配置-CSDN博客
【源码分析】Spring中getBean方法简单解析-CSDN博客
spring源码-refresh中的bean初始化getBean方法(下) - 七森星罗 - 博客园
理解Spring中的getBean() - 简书
getbean方法找不到bean_品Spring:真没想到,三十步才能完成一个bean实例的创建-CSDN博客
Spring源码-循环依赖(附25张调试截图) - 草捏子
有关Spring对象的创建---getBean(“beanName“)_beanfactory.getbean(":"+name)-CSDN博客
如何理解Spring中的Bean - 知乎
【Spring】Spring面试常见问题_applicationcontext.getbean("redistemplate")-CSDN博客
spring中使用getBean获取ioc容器创建的对象常见异常_怎么使用getbean()方法获取对象-CSDN博客
Spring学习「第一节」:Spring特性/框架搭建/getBean三种方式-EW帮帮网
Spring源码分析之——getBean细节_applicationcontext.getbean-CSDN博客