Showing 120 of 120on this page. Filters & sort apply to loaded results; URL updates for sharing.120 of 120 on this page
SPARK Method - Words that Deliver
Spark Method | PDF | Psycholinguistics | Behavior Modification
Introduction - SPARK Method Diagnostic
Polarity Test by Spark Method Practical | Induction Motor ki terminal ...
SPARK Method - Digital Business Automation Methodology - YouTube
The Spark Method
The Spark Method Program and Workbook - Payhip
Project Management Career Start - the SPARK Method - 1/4 - StudyBullet.com
Flowchart of the data preprocessing method using Spark | Download ...
The Spark schema of the proposed method | Download Scientific Diagram
Tuesday Talk: The SPARK method
SPARK Method of Leadership
Method schematic of SPARK and simulation results a, Schematic of the ...
Schematic of the spark discharge method used in this study for ...
SPARK Method
Tips to consider - SPARK Method Diagnostic
The schematic diagram of the calculation method of Spark architecture ...
How the Spark Prompt Method Boosts Business Efficiency | Vanessa Fehr ...
SpArk Method
11 SparkRDD Basic BigData 2x | PDF | Apache Spark | Method (Computer ...
Using the SPARK Framework with ChatGPT - Designing Schools with Dr ...
SPARK – Hybrid Project Management Framework
Apache Spark Architecture - Detailed Explanation - InterviewBit
Apache Spark 架构——Spark 集群架构解释-云社区-华为云
Apache Spark Execution Methods | PDF
Explain SparkAI and its Methods with Examples - Spark By {Examples}
Apache Spark Design Principles- Why Spark Matters - TechVidvan
Basics of Apache Spark Tutorial | Simplilearn
Choosing the Algorithm | Spark
Master the SPARK Method: Advanced Prompt Engineering for Innovative ...
Spark Tutorial: Introduction to BigData Analytics with Apache Spark Part 1
Apache Spark Architecture: Key Components & Diagrams
spark fundamentals | C/Corps
Spark Schema Explained with Examples | Medium
How to Create a Spark DataFrame - 5 Methods With Examples
Apache Spark’s Logical and Physical Plans Using Explain() Method | by ...
Leading the Charge: How the 'SPARK' Method Catalyzes Operational Innovation
Spark SQL Explained with Examples - Spark By {Examples}
Spark Tutorial | A Beginner's Guide to Apache Spark | Edureka
Apache Spark Transformations & Actions Tutorial | CloudDuggu
Apache Spark | Manoj Gupta’s Blog
Spark Internal Execution plan - Spark By {Examples}
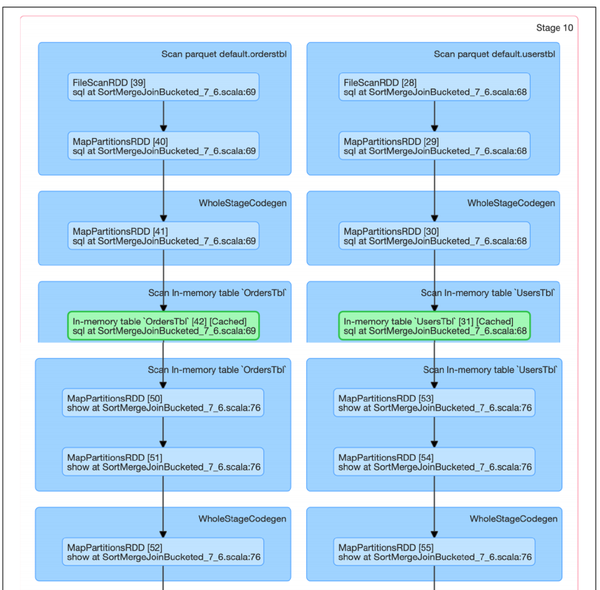
What is Spark Stage? Explained - Spark By {Examples}
Spark: Spark Architecture
Spark Stage- An Introduction to Physical Execution plan - DataFlair
Spark Performance Tuning & Best Practices - Spark By {Examples}
An insight into spark.table. the spark.table() method is used to… | by ...
SPARK | Spatial PAttern Recognition via Kernels
Understanding Spark Execution Planning: From Code to Cluster | by ...
SPARK method: A Model Created for Online Learning Design
Optimizing Apache Spark Performance
Spark Framework | PPTX
5. Building a simple app for deployment · Spark in Action, Second ...
Introduction to Apache Spark Processing | NVIDIA
Spark Web UI - Understanding Spark Execution - Spark By {Examples}
Working model of Spark framework | Download Scientific Diagram
Spark Schema Definition - Infoupdate.org
PPT - Enhancing Spark Debugging with Arthur Interactive Replay ...
Apache Spark Architecture | Distributed System Architecture Explained ...
Essential Optimization Methods to Make Apache Spark Work Faster | Altoros
A Guide to Optimising your Spark Application Performance (Part 1).
Spark/Pyspark Application Configuration - Spark By {Examples}
An Introduction To Spark and Its Behavior. | by Abhilash Mohapatra ...
Spark model implementation process | Download Scientific Diagram
Execution of Apache spark structure API | by Jagan Reddy | Medium
Spark application execution mode and execution methods | Data ...
Spark Execution Flow (Drabas & Lee, 2017) Figure 2 depicts the Spark ...
Spark Schema - Explained with Examples - Spark By {Examples}
Graphical Flow-based Spark Programming | Journal of Big Data | Springer ...
Flowchart of Spark implementing distributed path planning strategy ...
Spark Cluster Architecture와 Application Lifecycle - Mk’s Blog
What Is Spark And How Does It Work at Kristina Hertz blog
🚀 Apache Spark Architecture: Overview and Flow - Data Concepts By Krishna
Apache Spark in Depth: Core Concepts, Architecture & Internals | PDF
Spark SQL with Parameterized Statements - Deepa Vasanthkumar - Medium
What is Spark Testing? - A Complete Guide - Engineering Choice
Flow chart of the Spark operation | Download Scientific Diagram
Spark DataFrame Cache and Persist Explained | Medium
Working model of Spark framework. | Download Scientific Diagram
Visualizing Spark Execution Plans – Gerhard Brueckl on BI & Data
Apache Spark Là Gì? Tìm Hiểu Khái Niệm, Cấu Trúc Và ứng Dụng Của Nó ...
Working principle of the Spark framework. The input data are ...
Building a new experiment pipeline with Spark
Spark Concepts Simplified: Lazy Evaluation | by John Tringham | Medium
Apache Spark DAG and Lazy Evaluation for Optimizing Performance
Schema of SPARK input implementation | Download Scientific Diagram
Spark Basics : RDDs,Stages,Tasks and DAG | by saurabh goyal | Medium
Data Transformation in Spark Functions and Methods Overview | MoldStud
Die SPARK-Methode - Sebastian Maier – KI-Experte & AI-Business-Partner ...
Spark从入门到精通(02):Spark入门介绍与基础案例 - 知乎
Big data clustering techniques based on Spark: a literature review [PeerJ]
Main steps of the Spark. | Download Scientific Diagram
2022 Washington State Nonprofit Conference Field Notes: Day 2 | Blog ...
「Spark从入门到精通系列」7. 优化和调整Spark应用程序 - 知乎
Get Started Writing a Book - Aurora Corialis Publishing
PPT - SParK: An Integrated Real-Time System PowerPoint Presentation ...
Spark: A Framework for Large-Scale Data Processing, Part Ⅰ - JerrysBlog
How SafeGraph built a reliable, efficient, and user-friendly Apache ...