Showing 120 of 120on this page. Filters & sort apply to loaded results; URL updates for sharing.120 of 120 on this page
PPT - Application Layer and Socket Programming PowerPoint Presentation ...
Application Layer and Socket Programming | PPT
Socket Programming TCP and UDP 2 Application Layer
3. socket.pdf - Introcution to Socket Programming Socket layer was ...
Socket Programming | PDF | Network Socket | Network Layer Protocols
PPT - Transport Layer Socket programming PowerPoint Presentation, free ...
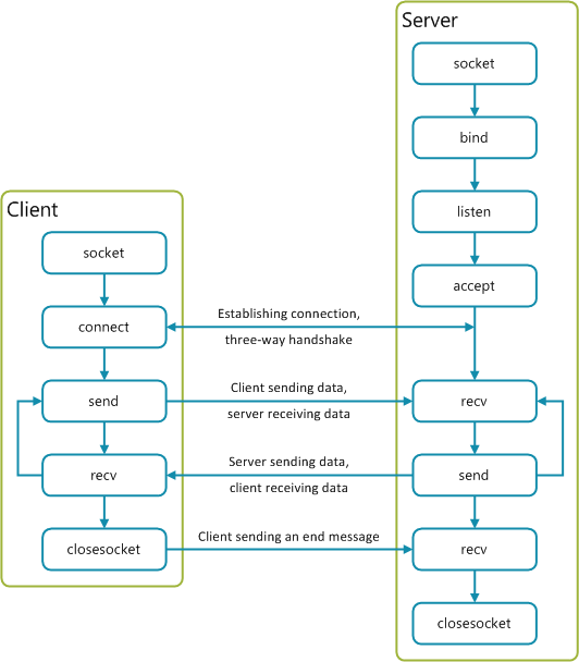
Perl | Socket Programming - GeeksforGeeks
PPT - Introduction of Socket Programming PowerPoint Presentation, free ...
PPT - TCP Socket Programming PowerPoint Presentation, free download ...
Session Layer Examples
Session Layer in OSI model - GeeksforGeeks
Session Layer - Socket(소켓)
ClientServer Network Programming Session 1 Introduction to Sockets
Java Socket Programming - Tpoint Tech
Session Layer trong mô hình OSI và các giao thức phổ biến
Socket Programming In Java For Client Server Communication at Rose ...
What is socket programming in C? - Scaler Topics
Socket Programming in C - GeeksforGeeks
PPT - Socket Programming PowerPoint Presentation, free download - ID ...
Socket Programming in Java | Socket Class
Socket Programming in Python (Guide) – Real Python
PPT - Understanding Socket Programming in Network Applications ...
Secure Socket Layer (SSL) | GeeksforGeeks
Protocol & OSI model: Session layer
Socket Programming in C/C++ - GeeksforGeeks
Java Socket Programming - Upgrade your programming skills in Java ...
Session Layer Protocols Names Of Data Packets At Different Layers Of
Socket Programming · Home
Session Layer of the OSI Model: Functions, Protocols & Examples ...
Socket programming or network programming | PPTX | Computer Networking ...
Session Layer Protocols: Know Basics, Authentication and more!
PPT - Socket Layer PowerPoint Presentation, free download - ID:493447
Introduction to socket programming
Understanding Socket Programming Basics | PDF
Session layer là gì? Cách thức hoạt động của Session layer
1 2: Application Layer Programming application protocols Goal: learn ...
Socket Basics - Programming Interfaces Guide
Socket Programming
PPT - Java and Python TCP/UDP Socket Programming Guide PowerPoint ...
Socket programming in C | PPT
Socket Programming with UDP - Socket Programming: Creating Network ...
PPT - Socket programming PowerPoint Presentation, free download - ID:519086
Socket Programming | PPT
PPT - SOCKET PROGRAMMING IN JAVA PowerPoint Presentation, free download ...
Session layer là gì? Cách thức hoạt động của Session layer | MC&TT Co., Ltd
PPT - Chapter 13: - The Session Layer PowerPoint Presentation - ID:749365
Socket Programming in C | PDF | Internet Protocols | Telecommunications
Session Layer
Socket Programming Basics | Port (Computer Networking) | Network Socket
Basics of Socket Programming using python | PPTX
PPT - Session Layer PowerPoint Presentation, free download - ID:313468
Session Layer of OSI Model - Computer Networking
PPT - Understanding Socket Programming for Client/Server Applications ...
Session Layer Protocols Explained
Basics of Socket Programming in C – kickstartLinux
Socket Programming in Computer Network - Scaler Topics
Advantages Of Secure Socket Layer at Ali Oshanassy blog
Socket Programming - Learn to Code and Code to Learn Socket Programming
Session Layer Protocols
Socket programming in c using TCP/IP - Aticleworld
Socket Programming On Linux at Meghan Miller blog
Network Programming Part 1 using Winsock — Programming Sockets | by ...
PPT - Chapter 2: Application layer PowerPoint Presentation, free ...
Python Socket Programming: A 101 Guide of the Basics
[socket programming] IoT Network/Session layer protocol
5 shows the socket process on layers. After writing the code for ...
Mastering the Session Layer: Network Connectivity | Medium
Sockets and Network Programming in C - codequoi
Session Layer: Pengertian, Fungsi dan Jenisnya - Ayo Ngoding
PPT - SSL (Secure Socket Layer) PowerPoint Presentation, free download ...
PPT - Network Programming Using Internet Sockets PowerPoint ...
Java Sockets Programming - Fundamentals - ppt download
Socket Programming_theory.ppt
PPT - Fundamentals of Transport Layer in Networking PowerPoint ...
Programming with TCP/IP - ppt download
Socket Programming. This is pre-project tutorial for socket… | by Jong ...
Socket Programming: Learn How To Build Client/server Application That ...
OSI layers (Socket, TCP/IP) | Download Scientific Diagram
PPT - Understanding OSI Model: Layered Tasks & Architecture PowerPoint ...
What is a Socket?
Exploring the OSI Transport Layer's TCP and UDP | Medium
PPT - OSI Reference Model PowerPoint Presentation, free download - ID ...
PIC
A simple HTTP server from scratch
PPT - Exposing Lower-Level Coding with C/C++ Network Programs ...
Sockets Interface
Sockets Concepts
Lec 2.pptx
ISO/OSI Layers Explained Simply and Technically - Grandmetric
PPT - Chapter 2 Networking Standards and the OSI Model PowerPoint ...
Windows Sockets (Winsock): How Network Communication Really Works in ...
Lecture 06 | PPT
Network Security Chapter 8 - ppt download
socketProgramming-TCP-and UDP-overview.pdf | Computer Networking ...
Technology Solutions to E-Commerce Environment - ppt download
Sécurité Informatique: chiffrement et https - ppt télécharger