Showing 120 of 120on this page. Filters & sort apply to loaded results; URL updates for sharing.120 of 120 on this page
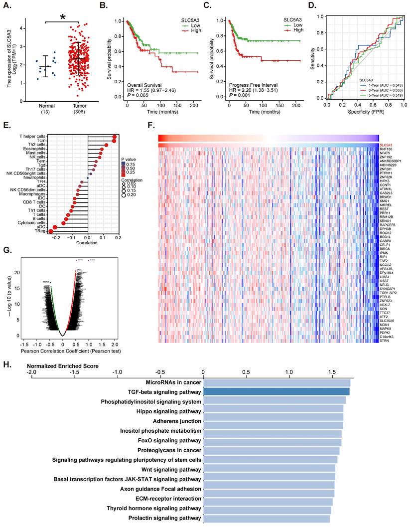
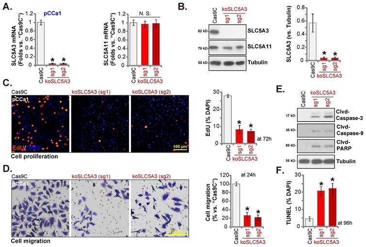
SLC5A3 is important for cervical cancer cell growth
The sodium/myo-inositol co-transporter SLC5A3 promotes non-small cell ...
Validation of SLC5A3 dependency. (A) Summary of in vitro validation ...
SLC5A3 is important for cervical cancer cell growth - PMC
钠/肌醇协同转运蛋白 SLC5A3 促进非小细胞肺癌细胞生长,Cell Death & Disease - X-MOL
Figure S8. Correlation between SLC5A3 dependency and myo-inositol ...
Frontiers | HTR2B and SLC5A3 Are Specific Markers in Age-Related ...
Figure S7. Validation of SLC5A3 and CD47 dependency in AML in vivo. (A ...
Figure S6. Rescue of SLC5A3 sgRNA with sgRNA-resistant SLC5A3 cDNA. (A ...
SLC5A3 Gene - GeneCards | SC5A3 Protein | SC5A3 Antibody
Transcriptional silencing of ISYNA1 leads to SLC5A3 dependency through ...
SLC5A3 depletion promotes apoptosis by inducing mitochondrial ...
Figure S5. Validation of SLC5A3 dependency in AML cell lines. (A ...
SLC5A3 Polyclonal Antibody (PA5-120634)
Dependency on SLC5A3 is in vivo-relevant and AML-specific. | Download ...
Organization of SLC5A3 and MRPS6 along the same genomic space on the ...
SLC5A3 amino acid sequences alignments in the region of the FIS ...
SLC5A3 Fusion Protein Ag32195 | Proteintech
SLC5A3 is required for NSCLC xenograft growth in vivo. The pCan-1 ...
Figure S10. Knock-out of ISYNA1 leads to SLC5A3 dependency and a ...
dSTORM imaging of immunolabeled SLC5A3 protein in the plasma membrane ...
Myo-Inositol Transporter SLC5A3 Associates with Degenerative Changes ...
Search: SLC5A3 - The Human Protein Atlas
Detection of Slc5a3 transcripts in total RNA and in polyA RNA from ...
Expression of (a) SLC5A3 and (b) MRPS6 in aortic intima media presented ...
Immunofluorescent staining of SLC5A3 (CY3, red) with antibody Ab2 in ...
HTR2B and SLC5A3 Are Specific Markers in Age-Related Osteoarthritis and ...
Re-expression of ISYNA1 eliminates SLC5A3 dependency and the ...
(PDF) SLC5A3 is important for cervical cancer cell growth
Apoptosis is induced in SLC5A3 knockdown cervical cancer cells. The ...
SLC5A3 knockout causes remarkable anti-cervical cancer activity. pCCa-1 ...
SLC5A3 Fusion Protein Ag17111 | Proteintech
Hypotonic stress-induced upregulation of SLC5A3 at the mRNA and protein ...
SLC5A3 / SMIT2 Antibody (C-Terminus) - Rabbit Polyclonal Antibody IHC-P ...
Cancer Discov | 两项独立体内CRISPR screening研究揭示AML对SLC5A3的代谢依赖性
Glucose and Inositol Transporters, SLC5A1 and SLC5A3, in Glioblastoma ...
(PDF) In vivo genetic screen identifies a SLC5A3-dependent myo-inositol ...
Buy SLC5A3, ID (Solute Carrier Family 5 Member 3, Na(+)/myo-inositol ...
A putative mechanism of SLC5A3-mediated myo-inositol release during ...
Mtormediated Regulation Of Dendritic Cell Differentiation And Function
SLC5A3-Dependent Myo-inositol Auxotrophy in Acute Myeloid Leukemia ...
International Journal of Molecular Medicine
A guide to plasma membrane solute carrier proteins - Pizzagalli - 2021 ...
Frontiers | The Human SLC1A5 (ASCT2) Amino Acid Transporter: From ...
SLC5A5 (solute carrier family 5 (sodium iodide symporter), member 5)
IRF8 Regulates Intrinsic Ferroptosis through Repressing p53 Expression ...
SLC1A5 (solute carrier family 1 (neutral amino acid transporter), member 5)
Bone Homeostasis Signaling Pathway at Stan Denham blog
SLC5A8 (solute carrier family 5 member 8)
(PDF) Glucose and Inositol Transporters, SLC5A1 and SLC5A3, in ...
清华大学药学院陈立功课题组应邀发表多篇综述文章阐述转运蛋白重要生理和药理功能 - 生物通
SLC5A3-dependent AML lines are myo-inositol auxotrophs. | Download High ...
(PDF) Sodium-coupled glucose transport, the SLC5 family, and ...
The Solute Carrier Superfamily as Therapeutic Targets in Pancreatic ...
Solute Carrier Family 5 (Sodium/inositol Cotransporter), Member 11 ...
Schematic representation of the targeted region of the Slc5a5 gene ...
Abbildung 32: Konfokal-fluoreszenzmikroskopische Analyse der ...
Osmoregulatory inositol transporter SMIT1 modulates electrical activity ...
Level of expression of Slc5a3, Smit2, PtdIns synthetase, MIP and ...
myo-Inositol intracellular level regulation. myo-Inositol intracellular ...