Showing 103 of 103on this page. Filters & sort apply to loaded results; URL updates for sharing.103 of 103 on this page
PPT - Compact Representations of Separable Graphs PowerPoint ...
The Domatic Partition Problem in Separable Graphs
Figure 1 from Sum-of-Local-Effects Data Structures for Separable Graphs ...
(PDF) On separable self-complementary graphs
co--biclique separable graphs
(PDF) Packing spanning graphs from separable families
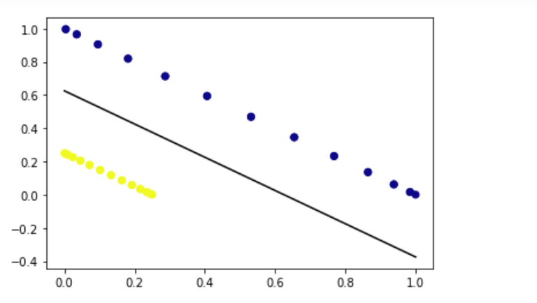
linearly separable and nonlinearly separable | Download Scientific Diagram
Linearly Separable Data in Neural Networks | Baeldung on Computer Science
Separable Graph | Graph Theory - YouTube
Differential Equations - Separable Equations
2.3: Separable Equations - Mathematics LibreTexts
Separable Differential Equations - Calculus
A separable and a nested graph. | Download Scientific Diagram
29. Separable Graph with example - YouTube
Separable & Inseparable Graph || Graph Theory - YouTube
PPT - Separable Equations: Examples, Graphs, and Solutions PowerPoint ...
Fully separable graph. Easy to load using two clusters.... | Download ...
Learning Depthwise Separable Graph Convolution from Data Manifold | PPTX
Graph, separable into two sub-graphs with a common set of Anchors ...
A separable graph of order 3. | Download Scientific Diagram
Learning Depthwise Separable Graph Convolution from Data Manifold | PPT
2 below. In other words, G is analog to separable graph of order 3 and ...
Linear separable data and nonlinear separable data. | Download ...
Figure A.22: Linearly separable data. | Download Scientific Diagram
Heterogeneities are clearly separable by the graph and separable by the ...
The architecture of the separable graph Hamiltonian neural network ...
(PDF) Spectral-designed Depthwise Separable Graph Neural Networks
A 2-periodic graph that is separable at a vertex v; and the ...
Linear Separable Data | Download Scientific Diagram
A graph representing the structure of problem (1) in a separable case ...
(PDF) Separable Graph Hamiltonian Network: A Graph Deep Learning Model ...
Framework of split depth-wise separable graph convolutional network for ...
Partially separable tall graph. | Download Scientific Diagram
Linearly Separable classes. | Download Scientific Diagram
Separable Equations
a Linear separable data with good margins. b Linearly impossible to ...
Separability graphs for data C. | Download Scientific Diagram
Separability graphs for data L. | Download Scientific Diagram
Examples of separable classes. The first example is linearly separable ...
(PDF) Split Depth-Wise Separable Graph-Convolution Network for Road ...
Separable measure of all types of features in the study area ...
Separable Equations - Calcworkshop
PPT - Separable Equations for Differential Equations PowerPoint ...
Figure 1 from Characterizations for split graphs and unbalanced split ...
Graphs #1: An Introduction
Separable and non-separable data representation for pattern discrimination
Advanced Machine Learning
Linear Separability with Python - GeeksforGeeks
(PDF) Deep Learning and Geometric Deep Learning: an introduction for ...
( d-separable) For both of the following graphs, | Chegg.com
PPT - DIFFERENTIAL EQUATIONS PowerPoint Presentation, free download ...
Solved ( d-separable) For both of the following graphs, | Chegg.com
Linear Separability and the XOR Problem
Linear Separability of Data — Machine Learning
Linear separability - Wikipedia
A 3-connected, redundantly rigid and R 3 -separable graph. This graph ...
9 DIFFERENTIAL EQUATIONS. - ppt download
Quasiseparable Graph -- from Wolfram MathWorld
machine learning - Neural Networks: What does "linearly separable" mean ...
Linear Separability in Classification| Neural Network concept|PART 4 ...
Geometry-Aware Graph Transforms for Light Field Compact Representation
(PDF) Human Motion Prediction Based on Space-Time-Separable Graph ...
Separability description of datasets: (a) X and Y are linearly ...
What are Non-Separable Graphs? | Graph Theory - YouTube
Random Thoughts: Linear Separability
An example graph of 2-dimensional separability. | Download Scientific ...
CS 486/686 Notes
#26 Connectivity & Separability in Graph Theory WELCOME ENGINEERS - YouTube
Graph Theory: Separable, Non-separable, Block Graph - YouTube
A split graph that is switchable | Download Scientific Diagram
SOLVED: Theorem 2.4: Every two distinct vertices in a non-separable ...
1. Overview of graph separation. | Download Scientific Diagram
6.5 D-Separation | Introduction to Artificial Intelligence
Class separability chart. | Download Scientific Diagram
The Graph is separated into and by . | Download Scientific Diagram
angular separation graph | Desmos
The most controversial songs of the '50s: Do you agree? - MediaFeed
Separation of Variables - Seperable a differential equation is ...