Showing 119 of 119on this page. Filters & sort apply to loaded results; URL updates for sharing.119 of 119 on this page
Jelang Pilkada Serentak, KPU Jateng Luncurkan Maskot Semarbot – Metro ...
Sukseskan Pilgub Jateng 2024, KPU Luncurkan Maskot Semarbot & Jinggel ...
TENTUKAN PILIHAN - JINGLE PILGUB JATENG 2024 | Versi Animasi Semarbot ...
Jual Topi Trucker Jaring Semarbot Semar Robot Maskot Pilkada Pilgub ...
Maskot Pilkada 2024 Jateng, Kenalan dengan "Semarbot" si Cyber Robotic ...
KPU luncurkan "Semarbot" sebagai maskot pilkada Jawa Tengah 2024 ...
Reunión de trabajo con delegados de Semarnat | Secretaría de Medio ...
MEXICO - Secretariat of Environment and Natural Resources (SEMARNAT ...
SEMARBOT, MASKOT PEMILIHAN GUBERNUR DAN WAKIL GUBERNUR JAWA TENGAH 2024 ...
Trámites SEMARNAT: ¿Cómo realizarlos? - Cursos IMSS
Descarga Logo Semarnat | Grupo Briffault
Semar-Bot
Secretaría de Medio Ambiente y Recursos Naturales (SEMARNAT) – Planeta.com
Semarnat pone en marcha una ventanilla electrónica para trámitesGrupo ...
SEMARNAT: Trámites en línea y consulta de permisos 🥇 2026
TENTUKAN PILIHAN (VERSI ANIMASI SEMARBOT) - OFFICIAL JINGLE PILGUB ...
What Is Semrushbot And Should You Block It?
Tramites SEMARNAT | Grupo Briffault
Gestión y manejo de residuos peligrosos NOM-052
Secretaría del Medio Ambiente y Recursos Naturales SEMARNAT | Hoy sí
Semarnat, HD, logotipo, png | PNGWing
¿Qué Es La SEMARNAT? | Grupo Briffault
Semarnat y ONU Habitat realizan taller participativo para incorporar la ...
GitHub - Cyperks/Semar-BMD: Semar Bot Multi Device
Te explicamos la nom-001-semarnat-2021 en 5 puntos importantes
La titular de la Semarnat presenta a su equipo de trabajo | Secretaría ...
Infografia NOM-052- Semarnat-2005 , Beatriz Macías Román - Secretaría ...
¿Qué es el Programa para el Cumplimiento de la NOM-001-SEMARNAT-2021 ...
NOM-087- Semarnat-SSA1-2002 - Identificación y envasadoIdentificación y ...
File:Output 1. Guía Energías Limpias SEMARNAT.pdf - energypedia
semarnat
Sembot - konfiguracja i łączenie z Merchant Center - YouTube
Save time and effort with Sembot software | Sembot posted on the topic ...
Boost your store's visibility with Sembot | Sembot posted on the topic ...
Reconoce López Obrador diferencias entre la Sedena y la Semar
Online Sembot Summit - 29 marzec 2023 - Przedpremierowy Sneak Peek ...
NORMA Oficial Mexicana NOM-015-SEMARNAT/AGRICULTURA-2023, Que establece ...
Requisitos Legales Ambientales (SEMARNAT) - SERVINSE
¿Qué es el COA en la SEMARNAT, para qué sirve y cómo tramitarla?
Modificaciones de la NOM-001-SEMARNAT: guía descargable - Grupo ...
foto semarnat – Agua.org.mx
Semarnat anuncia las 13 nuevas Áreas Naturales Protegidas en seis ...
ChatGPT - how to start - Sembot
SEMARNAT - Blog Aduanero
28 de enero - Día Mundial por la Reducción de las Emisiones de CO2 - Eolia
La Jornada - Semarnat: el país multiplicó acciones contra cambio climático
SEMARNAT
Platforma do automatyzacji kampanii ze wsparciem ekspertów
Aborda gobernador temas de medio ambiente y minería con Semarnat - NTR ...
La Semarnat informa sobre la situación en Sisal - News Report MX
Semarnat niega permiso a ingenio en Coxcatlán que ya está funcionando
Actualización normativa en materia de agua. NOM-001-SEMARNAT-2021 ...
Semarnat hi-res stock photography and images - Alamy
semarnat_3_C
MiradaSonoras: NOM-001-SEMARNAT-2021 - Límites de contaminantes en ...
How Sembot can boost your performance work | Sembot posted on the topic ...
Como parte de los Retos Ciudadanos, la UnADM te invita a "sembrar ...
Semarnat abre nuevos canales de cooperación y financiamiento ...
Trabaja Semarnat en Estrategia Nacional de Economía Circular | Meridiano.mx
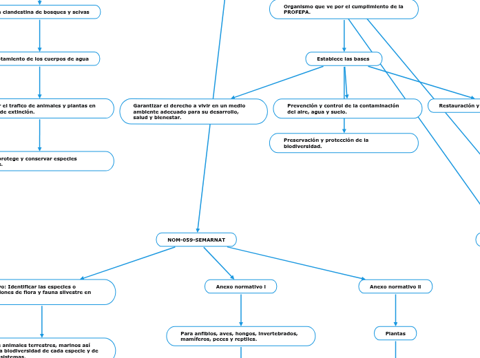
SEMARNAT - Mind Map
INFORME DE LA SITUACIÓN DEL MEDIO AMBIENTE EN MÉXICO. SEMARNAT - vicky ...
Logymex - La NOM-052-SEMARNAT-2005 es clave para proteger nuestra salud ...
INAI pide a Semarnat cumplir con acta de entrega recepción - Diario ...
Sembot - Technological advantage in performance marketing
Nueva NOM-001-SEMARNAT-2021 – Consideraciones relevantes
Entendiendo la NOM-081-SEMARNAT-1994 - Eolia
Las graves consecuencias del efecto Chum en la Semarnat
NOM-059-SEMARNAT-2010 | Procuraduria Federal de Proteccion al Ambiente ...
Programa ONU Medio... - Programa ONU Medio Ambiente México
Semarnat celebra 25 aniversario con billete conmemorativo de Lotería ...
Arrancan Juegos Nacionales y Culturales de la Semarnat | Meridiano.mx
Autorizaciones Semarnat 2021 | PDF
Trámite SEMARNAT-08-032 | PDF | México
Premiere Sembot AI - Sembot
Semarnat informa que en la presente Administración no se ha emitido ...
RETC
Tabla A y B SEMARNAT 2024 | PDF
Semar is a character in Javanese mythology | Traditional Performance ...
NOM-052-SEMARNAT-2005 – Clasificación de residuos peligrosos ...
Semarnat vuelve a negar permiso de parque solar a Audi
SEMARNAT - SEMARNAT updated their cover photo.
Autorizacion SEMARNAT | PDF
KPU_JawaTengah | Hai #temanpemilih Yuk kenalan sama Semarbots yuk ...
Infografía NOM-052- Semarnat-2005 Carmen Monserrat Caltenco Paredes - N ...
ArtStation - Semprot Bot
Tabla de Residuos Peligrosos SEMARNAT | PDF
Semarnat Documento Unico de Remision y Reembarque Forestal para ...
Hoja de Semarnat | PDF
A CUMPLIR : NORMA OFICIAL MEXICANA NOM-085-SEMARNAT-2011
Cámara Mexicana de la Industria de la Construcción
Licencia de Caza Deportiva SEMARNAT | PDF | Documento de identidad ...
Nom 052 Semarnat 2005 | PDF | Residuos | Contaminación
Sembot Alliance - Sembot
Sembot
SOLUTION: Nom 004 semarnat 2002 - Studypool
Semarnat reconoce a empresas transportistas por su desempeño ambiental ...
DOF - Diario Oficial de la Federación
Normas archivos - Eolia
Minera de Grupo México es responsable de contaminación del Río Sonora ...
(PDF) Actualización de la normatividad de protección a cuerpos de agua ...
Mujeres: las más relegadas de los apoyos de Conafor y Semarnat ...
Berita Jawa Tengah Terkini - ANTARA Jateng
Bitacora RP Semarnat | PDF | Residuos | Entorno natural
Bióloga Laura Ramirez
Semarnat reconoce daños por construcción del Tren Maya; plantean ...