Showing 120 of 120on this page. Filters & sort apply to loaded results; URL updates for sharing.120 of 120 on this page
SBO algorithm based on inaccurate search. | Download Scientific Diagram
Principle of SBO algorithm | Download Scientific Diagram
Total process of the proposed SBO algorithm | Download High-Resolution ...
Feasibility and safety of an algorithm for the management of adhesive ...
Algorithm with suggested diagnostic and therapeutic steps for the ...
-Diagram shows algorithm for diagnostic triage of patients with ...
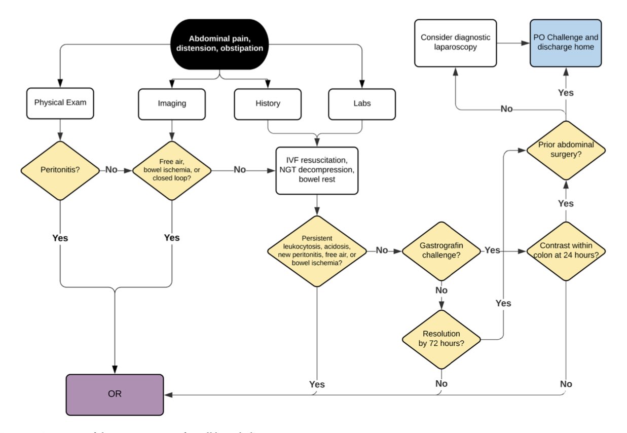
Algorithm of management for small bowel obstruction without past ...
Table 4, Non-Operative Medical Management for SBO - Evaluation and ...
Diagnostic algorithm of bezoar-induced small bowel obstruction. CT ...
Treatment algorithm for patients with intestinal obstruction after ...
Algorithm for management of adhesive small bowel obstruction (ASBO ...
Pathophysiology of small bowel obstruction (SBO). ASBO, adhesive SBO ...
SOLUTION: Bowel obstruction algorithm for diagnosis and management ...
Pseudo code of the Satin Bowerbird optimization (SBO) Algorithm ...
Schematic illustration of the SBO method | Download Scientific Diagram
Algorithm for the management of malignant bowel obstruction (MBO). PS ...
Flowchart of the SBO general procedure | Download Scientific Diagram
Flow chart of SBO algorithm. | Download Scientific Diagram
Schematic illustration of the analysis step of the SBO method ...
Flow of a generic surrogate-based optimization (SBO) algorithm ...
the general SBo process, adapted from (aslam, 2013). | Download ...
Study characteristics ASBO, adhesive small bowel obstruction; SBO ...
Algorithm for diagnosis and treatment for patients with suspected small ...
Process of SBO technique | Download Scientific Diagram
Flowchart of the SBO related procedure. | Download Scientific Diagram
The methodology flowchart of the proposed SBO algorithm. Table 2 ...
Workflow of the adaptive SBO method | Download Scientific Diagram
Impact of a procalcitonin-based algorithm on the quality of management ...
Simplified framework of a typical SBO algorithm. Optimisation is ...
Algorithm for assessing and managing a patient with malignant bowel ...
Diagnostic algorithm for pediatric small bowel bleed | Download ...
Diagnosis and treatment algorithm of patients with small bowel ...
The overall flowchart of the proposed simulation part of SBO ...
Algorithm for the diagnosis and treatment of ASBO. | Download ...
Algorithm for the management of suspected small bowel bleeding ...
2-A typical flow chart in a SBO analysis. | Download Scientific Diagram
SBO approach V. RESULTS AND DISCUSSION | Download Scientific Diagram
Flow chart of the basic SBO process | Download Scientific Diagram
Schematic of SBO concept. | Download Scientific Diagram
An example of SBO operations | Download Scientific Diagram
Figure2.Proposed algorithm for SBCE in patients with small bowel ...
Emergency Medicine Evaluation and Management of Small Bowel Obstruction ...
Small Bowel Obstruction - Surgical Clinics
Adhesive Small Bowel Obstruction: Predictive Radiology to Improve ...
Small Bowel Obstruction: What to Look For | RadioGraphics
Small bowel obstruction/ Generalised abdominal pain | PPTX
Obstruction reduction: Use of water-soluble contrast challenge to ...
Small Bowel Obstruction: Assessment, Management & Treatment | Course Hero
Comprehensively evaluate the short outcome of small bowel obstruction ...
Current Management of Small Bowel Obstruction - Advances in Surgery
Management of Small Bowel Obstruction
(PDF) The role of radiology in the diagnosis of small-bowel obstruction
Review of Small-Bowel Obstruction: The Diagnosis and When to Worry ...
Bowel Obstruction - Small & Large - Causes, Symptoms, Treatment
Neonatal and Pediatric Bowel Obstruction - Radiologic Clinics
Intestinal Obstruction: Small and Large Bowel | Anesthesia Key
Adhesive small bowel obstruction – an update - Tong - 2020 - Acute ...
Flowchart for patient selection (SBO = small bowel obstruction; ER ...
GI surgery 1
small bowel obstruction – FOAMcast
Flow chart of clinic–diagnostics treatment plan. SBO, small bowel ...
UK-based, multisite, prospective cohort study of small bowel ...
Video: Small bowel obstruction: Clinical sciences | Osmosis
Current Management of Adhesive Small Bowel Obstructions in Children ...
Nonsurgical management of partial adhesive small-bowel obstruction with ...
mechanical-bowel-obstruction-and-ileus-pathogenesis-and-clinical ...
Bowel Obstruction | Oncohema Key
Bologna guidelines for diagnosis and management of adhesive small bowel ...
Small Bowel Obstruction - Causes - MEDizzy
PPT - Surrogate-Based Optimization: Data Fit and Multifidelity Model ...
(PDF) Bologna guidelines for diagnosis and management of Adhesive Small ...
Journal of Gastrointestinal & Digestive System - Significance of ...
Intestinal Obstruction: Evaluation and Management | AAFP
What is the initial management for Small Bowel Obstruction (SBO)?
Acute Obstruction - Surgical Clinics
Neonatal and Pediatric Bowel Obstruction | Radiology Key
SSAT - THE AMERICAN ASSOCIATION FOR THE SURGERY OF TRAUMA SEVERITY ...
Full article: Clinical and Radiological Factors Associated with ...
(PDF) Unusual causes of small bowel obstruction and contemporary ...
Figure 1 from Evaluation and management of intestinal obstruction ...
(DOC) Management of small bowel obstruction in adults INTRODUCTIONSmall ...
Abdominal CT: small bowel obstruction • LITFL • Radiology Library
Diagnosis and management of small bowel neuroendocrine tumors: A state ...
Small Bowel Obstruction Nursing Diagnosis & Care Plan: Assessment ...
Small Bowel Obstruction: Causes, Symptoms, and Treatment Options ...
Laparoscopic Management of Acute Small Bowel Obstruction in Non ...
Cirbosque #SoMe4Surgery on Twitter: "Small bowel obstruction management ...
Small Bowel Obstruction
SIBO Clinic - The Functional Gut Health Clinic
Occlusion Transition Zone at Arthur Walker blog
Abdominal X-ray, small bowel obstruction Stock Photo - Alamy
POCUS for Small Bowel Obstruction - What Diameter Clinches It ...
What Are Bowel Obstruction Symptoms With Pictures
Small Bowel Obstruction: Causes, Symptoms & Treatment. - Dr AvinashTank ...
Small Bowel Obstruction X Ray Small Bowel Obstruction. Film X Ray
Flow chart of inclusion and outcome of the patient cohort. CT, computed ...
Ct Scan Yeppoon at Peggy Rios blog
Small bowel obstruction: Video & Meaning | Osmosis
Small Bowel Obstruction X Ray