Showing 120 of 120on this page. Filters & sort apply to loaded results; URL updates for sharing.120 of 120 on this page
Programming an SNES Input Display Program from Scratch - YouTube
SNES Programming Guide – nesdoug
Snes programming Lesson 7: sprite/object/oam - YouTube
Snes programming Lesson 1: preparation, initialization - YouTube
Snes programming Lesson 4: Hello World type A - YouTube
Snes programming Lesson 6: updating backgrounds - YouTube
SNES Programming - Part 02 [Bouncing Mario] - YouTube
Developing a game for the SNES | Learn C Games Programming Blog
Sega Genesis / SNES Programming
SNES Assembly Adventure 02: Basic Assembly Programming – Machine Code ...
SNES Programming - Part 03 [Wario's Snake] - YouTube
SNES Assembly Adventure programming series by clc_xce : r/asm
GizmoDuck on SNES, Homebrew, SNES Programming - YouTube
65816 Assembly programming for the SNES and Super Famicom
Platform Game Test - Super Nintendo SNES Homebrew Assembly Programming ...
SNES Programming (NOT A TUTORIAL) - YouTube
Platform Game - Super Nintendo SNES Homebrew Assembly Programming WDC ...
SNES Programming - Part 01 [Cat Clash] - YouTube
Super Game Boy 2 BIOS DATA_SND SNES WRAM Programming Example 5 Setting ...
Free Video: Sound on the SNES - SPC700 Programming in 6502 Assembly ...
Super Nintendo Programming In C : Lets make a platformer Episode 1 ...
SNES Visual Coding - Part 1 - Setup - YouTube
Super Nintendo Programming in C: PVSneslib Windows Install - YouTube
SNES (Super Famicom) Development Kit Hardware · RetroReversing
[PC/ROG Ally] Retroarch SNES Emulation Setup Guide - 2023 Edition - YouTube
Kỹ thuật real time rendering của SNES/SNES programming real time ...
SNES Test Program (SNES) Super Nintendo Game by Nintendo | superfamicom.org
Programming the Nintendo Entertainment System - LD Smith Games
SNES Development
[PC] BEST Super Nintendo SNES Emulator Setup Guide for PC 2023 | SNES9X ...
SNES Assembly Adventure 01: Develop for the SNES – Machine Code ...
SNES Assembly Adventure 03: Creating Your First Sprite – Machine Code ...
GitHub - nesdoug/SNES_05: SNES example code
Advanced Super Nintendo (SNES) Programming Techniques: How Developers ...
SNES Development - Starting from Scratch
Multi-Room Engine Preview - Super Nintendo SNES Homebrew Assembly ...
Basic SNES Reproduction Board Guide | Mouse Bite Labs
How to make your own SNES Classic using Raspberry Pi | iMore
SNES (CGI) on Behance
SNES Development Manual : Nintendo of America : Free Download, Borrow ...
SNES Example 1 – nesdoug
Super Nintendo Programming in C: Episode 2 Background Mode 1 - YouTube
Super Nintendo Programming in C - Episode 3 - Sprites - YouTube
How to Add More Games to the SNES Classic
Super Nintendo Programming in C : Lets make a Platformer : Episode 3 ...
Retropie Snes Controller Layout How To Build Your Own NES Or SNES
Super Nintendo Programming in C - Lets make a platformer - Episode 4 ...
Super Nintendo Programming in C - Lets make a platformer - Episode 2 ...
Why The North American SNES Looked So Different From The Rest Of The ...
Adventures in Retro Development: SNES Edition
SNES (Super Famicom) Development Kit Hardware - Retro Reversing ...
Super Nintendo Programming in C - Img2Snes Graphics Converter - YouTube
My Journey in Game Programming - Super Nintendo/Super Famicom, C ...
SNES Test Program - Start Up - Super Nintendo - SNES - YouTube
Reading a SNES controller using Arduinos
Programmer sur SNES
Super Nintendo Programming in C: - Episode 4 - Background Mode 5 with ...
How to set up an SNES emulator | Emulators, Roms, and virtualization ...
#545 NINTENDO SNES SN PROGRAMPAD INSTRUCTIONS
NES Programming Course
Platform Game SPC700 (SNESGSS) - Super Nintendo SNES Homebrew Assembly ...
Ultimate Nintendo: Guide to the SNES Library – Contri Code
SNES Test Program: Super Nintendo - detailed review
Game Genie Codebook & Programming Manual for the Super Nintendo
SNES Guide
SNES Classic Edition -- mini-reviews for all 21 games | VentureBeat
SNES Video Output Explained - RetroRGB
SNES Assembly Adventure 04: Display Your First Sprite – Machine Code ...
SNES / NES by Adam Rufino | Retro gaming, Retro video games, Arcade ...
SNES - SNES Test Program - The Spriters Resource
Nintendo Set to Release the SNES Classic Later This Year | Digital Trends
How SNES emulators got a few pixels from complete perfection - Ars Technica
AOB Produções® - Análise de TI: Programação SNES (SNES Programming)
9 Best SNES Emulators for PC and Mac
Classic Game Programming on the NES: Make your own retro video game ...
Creating an SNES Game: A Journey Through Retro Game Development | Galaxy.ai
Programming the Nintendo Entertainment System - YouTube
SNES Rom Programmer for Teensy [Completed] | Chipnetics
Circuit Build | SNES EZ Key Bluefruit Game Pad | Adafruit Learning System
SNES ROMs Download - Free Super Nintendo Entertainment System Games ...
Multi-Room Game (SPC700) #2 - Super Nintendo SNES Homebrew Assembly ...
An open-source Super Nintendo (SNES) game - programmed in C with modern ...
Super Nintendo (SNES) 101: A Beginners Guide - RetroGaming with Racketboy
Retro Development – Tagged "snes graphics" – Mega Cat Studios, Inc.
I dove headfirst into Super Nintendo Programming, Here is what I ...
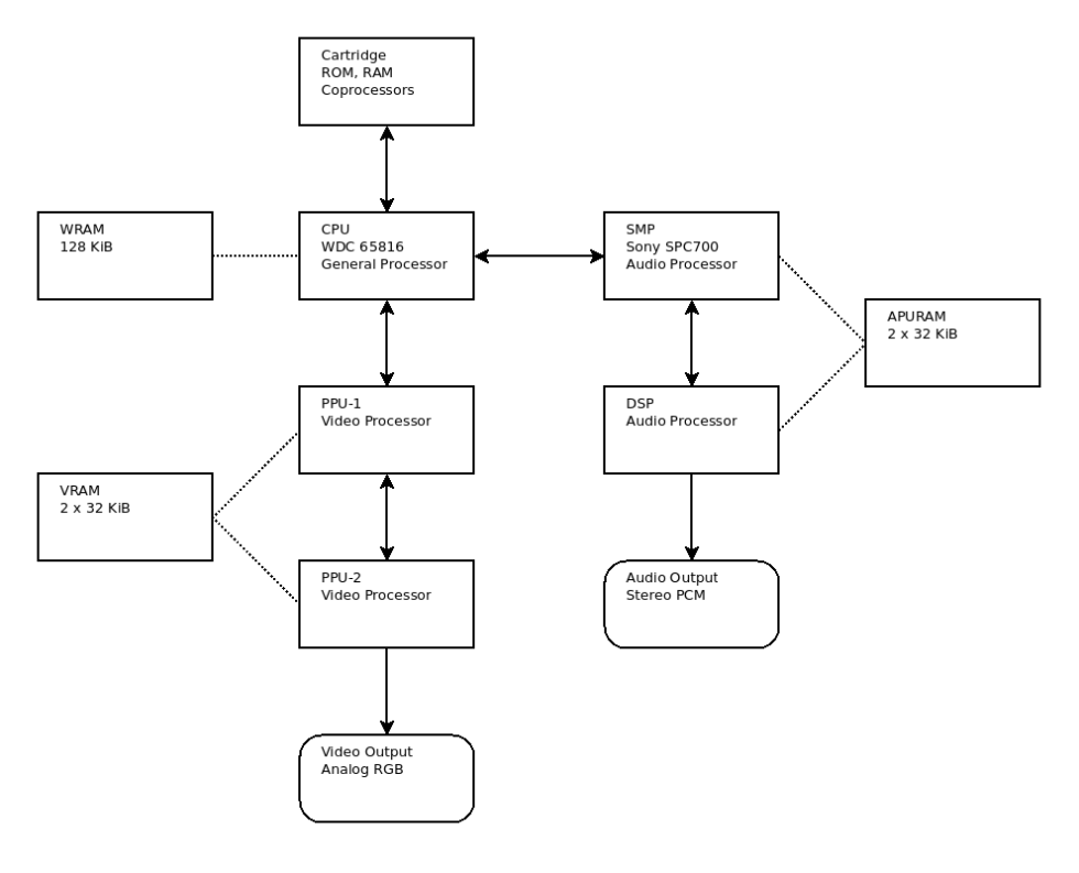
The architecture of SNES. | Download Scientific Diagram
Snes9x☆Super Nintendo Emulation Setup Guide #snes9x #snes #emulator ...
Snes9X - Download
Anyone familiar with this box version for the SN ProgramPad? : r/snes
65816 assembly language
GitHub - JonnyBritish/SNES-Programming
Prototype & Debug Hardware | thevideogameproject.com | In depth behind ...
Rare Super NES Emulator-SE Developer Kit up for auction! : r/snes
The polygons of Another World: Super Nintendo
GitHub - SNES-Dev/SNES-Dev: Tools and Monorepo for providing modern ...
Every Super Nintendo Game Released in North America
Nintendo Creators Program, Supported Games: NES - YouTube
Você vai criar jogos para Super Nintendo sem saber programar