Showing 118 of 118on this page. Filters & sort apply to loaded results; URL updates for sharing.118 of 118 on this page
SEO vs SEM: Navigating the Path to Business Growth
10 Free SEO Tools: Your Path to Online Dominance
SEO Career Path | PPTX
Career Path For SEO Professionals Edu Ppt | Presentation Graphics ...
10 Questions to Ask as You Carve Your SEO Path - MediaSesh SEO
GitHub - ocmod-space/ocmod-seo-path: The SEO Path is an OpenCart module ...
Your Path to Certified SEO Insights - IIDMC
How To Learn SEO Content Writing In 2024 (The Ultimate Guide) - Path To ...
SEO Career Path 2024: Job Profiles, Growth, Opportunities & More
How HubSpot Marketing Automates Your Path to SEO Success » The ...
SEO Career Path | PPT
50 Shades of SEO. Which Path Will You Choose? SEO is not just a set of ...
SEO Specialist – The Best Career Path to Choose | Editorialge
SEO Clear Path | Made with Lovable
The Complete SEO Process Explained: Step-By-Step | Break The Web
SEO Roadmap: 6 Steps to Build an Effective SEO Plan
SEO Roadmap PowerPoint Presentation Slides - PPT Template
How to Build an SEO Roadmap Aligned with Your Business Goals?
SEO Step by Step Guide for Beginner (2020) [Complete SEO Process]
What is the roadmap for SEO success in 2025? - The Digital Pahadi
Creating a Good SEO Roadmap – A Quick Guide
Explore Now! SEO Roadmap PowerPoint And Canva Slides
How to Build an SEO Roadmap Strategy in 2025 | SmartClick
Sacramento SEO Expert 🎯 | Professional Search Engine Optimization
SEO: Your Path to Online Success Made Simple - Class N Study
Step Up Your SEO Game: A Beginner's Guide to Learning the Essentials ...
Tips On How To Optimize Website SEO | Pepper Content
4 FAQs from SEO First-Timers | The Egg
What is SEO (Search Engine Optimization)? - Already Set Up | Website ...
SEO Roadmap: How to Create One + Free Template
6 SEO Tips to Help Small Businesses Grow - The Zebra-Good News in ...
How to Build an SEO Roadmap for Your Business?
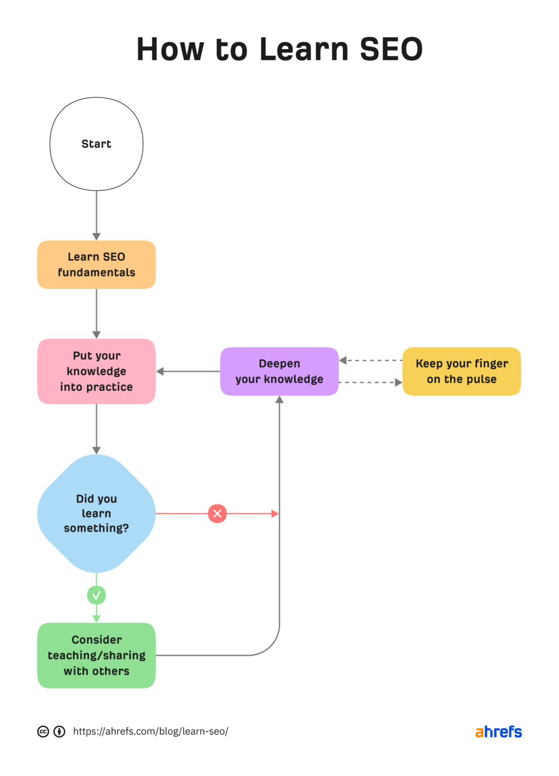
How to Learn SEO (Complete Roadmap)
How Do I Create a SEO Roadmap? Step By Step Guide - ESOLS
How SEO Works: Step-by-Step Guide for Beginners
How to Build an SEO Roadmap in 7 Steps (Template Included)
9 Best Free SEO Courses in 2025
7 Career Paths for Today's SEO Specialists | Study Hub
SEO Career Path: How to start a Successful SEO Career - Holistic SEO
SEO Guide: Knowledge of Types, Benefits, and Core Practice
How to Build an SEO Roadmap: A Step-by-Step Guide (Free Template Included)
The Ultimate SEO Roadmap: A Step-by-Step Guide to Boost Your Business's ...
SEO Продвижение сайтов - цена оптимизации в Seo-path
Seo Roadmap Template
How to Build an SEO Roadmap That Delivers Real Results
Seo Process Steps In
How to Create an SEO Roadmap in 6 Steps
How to Build an SEO Roadmap That Drives Performance in 2025
Strategic SEO Investment: When, Why and How to Leverage Search for ...
What is SEO and How It Works?|MAツール「BowNow」
SEO Basics: 17 Essentials You Need For Optimizing Your Site
What is SEO? The Ultimate Guide to SEO for Beginners | Adrian Roche Co ...
SEO Basics: Beginners Guide to Learn SEO (2025)
How Does SEO Work? – Solespire
What is the SEO Process used by Fox Valley Web Design to optimize ...
How to Create an SEO Roadmap in 8 Simple Steps
The Ultimate SEO Roadmap; Your Roadmap to Successful SEO
SEO Principles for Success: An Expert’s Guide
Understanding SEO Backlinking Roadmaps and Their Importance in Boosting ...
Learn SEO: A Path from Beginner to Expert - Abun
SEO - Best SEO and Digital Marketing Services | 21CenturyWeb
How to build an SEO roadmap that delivers impact - Blue Array SEO
Top 10 Career Path Templates with Examples and Samples
SEO Career Path: Yes or No, How to Start, Required Skills, Salary
SEO Career Path: Essential SEO Skills and Growth Roadmap
Seo Infographics Free Vector | Seo Infographic Set
What Are the Top 10 Elements of an SEO Process?
SEO Mastery: Techniques, Strategies & Career
On-Page Optimization: Practices to Follow for Local Organic SEO
Components Of Seo
How to Build an SEO Roadmap : Ample Websol
How to Create an SEO Roadmap in 2023 [Template Included] | Whatagraph
10 Steps to the "Ultimate" Roadmap to Learn SEO | Learn seo, Seo basics ...
What are the Next Steps in Your SEO Journey?
SEO Explained: What It Is and How You Can Use It | VR Blog
SEO 101: What SEO Is & Why It Is So Important
SEO Learning for Beginners: A Guide to Mastering SEO | Online Outrun
Breaking Down the SEO Career Path: From Intern to Director and Beyond ...
Create An SEO Roadmap In 8 Simple Steps
SEO Basics: Beginner's Guide to Search Engine Optimization - Nichehacks
SEO Roadmap: A Neat Way of Detailed Optimization Planning
SEO Services - Search Engine Optimization - Arcane Marketing
How To Use SEO Pillar Content Strategy For A High-Performing Blog ...
What is SEO Advantages, Types, Best Practices
SEO Content Writing: Guide to Digital Marketing Success
The Ultimate Guide To SEO-Optimized Content: A Step-by-Step Approach ...
Types of Jobs In Digital Marketing (Career Paths)
Choosing the Right Website Builder for Your Business
How Do You Get Started in a Career in SEO? - Herd Digital
SEO: From Rankings to Revenue | Blog
Featured Content: Essential Things You Need to Know
The Beginner's Guide to SEO: A Roadmap to Climb Search Ranks
Search Engine Optimization Services | CGI Digital
How to Make the Most of SEO, So You Rank on Google Search Results
Search Engine Optimization Marketing – An Ultimate Guide