Showing 119 of 119on this page. Filters & sort apply to loaded results; URL updates for sharing.119 of 119 on this page
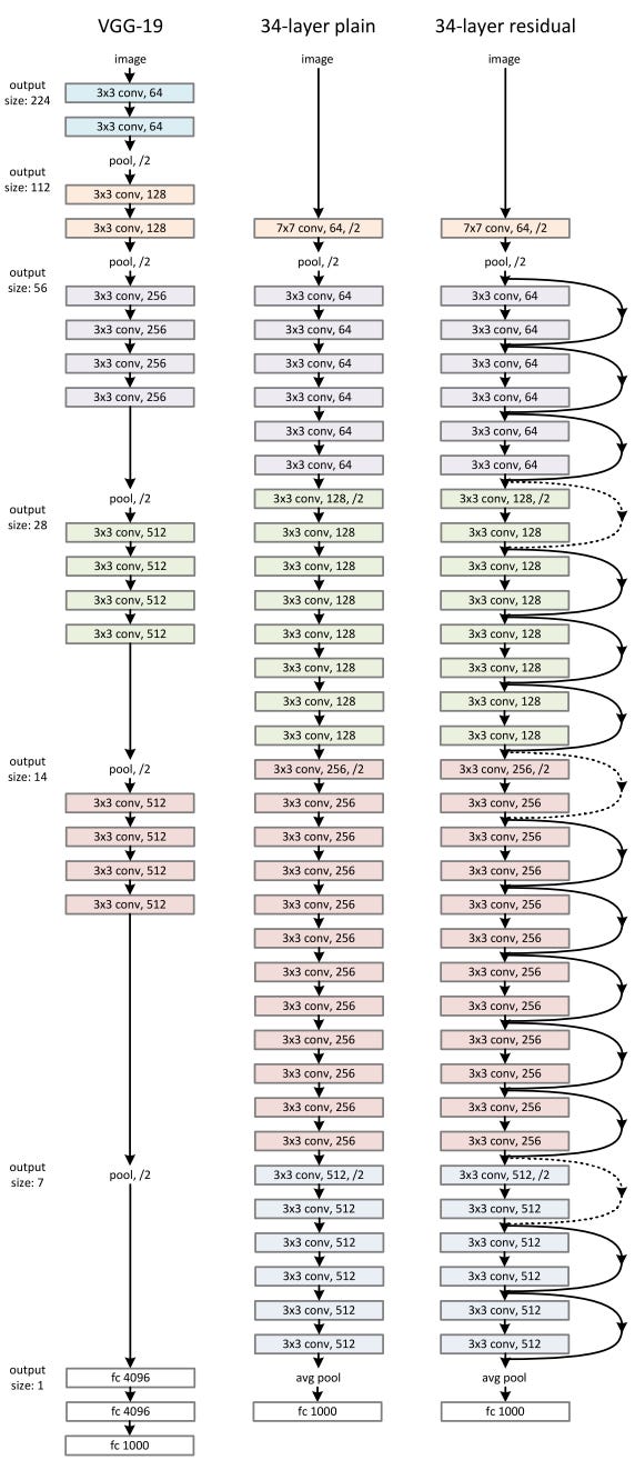
ResNet (34, 50, 101): Residual CNNs for Image Classification Tasks
ResNet basics (Deep Residual Network for Image Recognition) | PDF
Resnet - Deep Residual Learning for Image Recognition - My AI Notes ...
| Architecture of the ResNet block used to convert tokenized image ...
The representative images of each cluster for the Resnet image feature ...
Resnet 계열 image classification 모델 설명
(PDF) Image classification based on RESNET
Diagram of the modified ResNet-50 architecture. Each pink rectangle ...
Mastering ResNet: Deep Learning Breakthrough in Image Recognition
Comparison diagram of different ResNet blocks with the proposed ResNet ...
ResNet — Organize everything I know documentation
Resnet Architecture: A Comprehensive Overview
ResNet structure diagram. | Download Scientific Diagram
Resnet Logo
ResNet network structure. | Download Scientific Diagram
A comparison of ResNet18 and DRN-C-26. Each rectangle in the figure ...
Resnet Architecture Explained. In their 2015 publication “Deep… | by ...
Network Diagram for ResNet-50 model for Classification using Image Data ...
Introduction to Resnet - Scaler Topics
1: Schematic of the ResNet structure for one-step approximation ...
ResNet structure (top image). The ResNet model contains multiple ...
A sample architecture of ResNet (image taken from [44]) | Download ...
The structure of ResNet | Download Scientific Diagram
Everything about Resnet | sandeshrestha
ResNet structure. In Figure 5 b, ResNet50 was used to obtain three ...
A schematic view of ResNet architecture [15], decomposed into three ...
Resnet Model Structure: Resnet Model – BMZA
neural networks - ResNet output dimensions - Computer Science Stack ...
ResNet
Small design, massive stacking, ResNet as an example: A basic structure ...
| The structure of the ResNet model. | Download Scientific Diagram
The structure of ResNet used in this paper | Download Scientific Diagram
Left: The original ResNet 50 architecture that outputs 1000 ImageNet ...
Architecture of the ResNet used in this paper. The dotted lines ...
Resnet | PDF
Illustration of the ResNet architecture | Download Scientific Diagram
The ResNet-PI block diagram used in this paper. ResNet-PI has 3 ResNet ...
Resnet 101 Network – Resnet Architecture – NQDYR
Outline of ResNet-50 architecture. (a) A 3-channel image input layer ...
Structure of ResNet. (a) Regular ResNet module; (b) Bottleneck ResNet ...
The ResNet architecture model [20]. | Download Scientific Diagram
The structure of ResNet with adding SE module. | Download Scientific ...
ResNet architecture (a) Neural network structure of ResNet-18 (b ...
An illustration of ResNet block which contains two convolutional layers ...
ResNet basics – II – ResNet V2 architecture – Machine Learning @ anracon
ResNet 详解 - 知乎
Architecture of the ResNet model, as implemented in this work. Note the ...
Comparison of ResNet base configurations | Download Scientific Diagram
Yet Another PyTorch ResNet Example | James D. McCaffrey
Modified ResNet-50 architecture for CNN model and image feature ...
simple ResNet structure. | Download Scientific Diagram
Comparison of ResNext and ResNet basic modules. | Download Scientific ...
The model of the structure of ResNet [36]. | Download Scientific Diagram
GitHub - matin-ghorbani/ResNet-from-Scratch: ResNet Implementation from ...
Resnet Structure (Partial) | Download Scientific Diagram
Overall Network Architecture. A SE-Resnet rectangular box represents a ...
Understanding and visualizing ResNets – Towards Data Science
8.6. Residual Networks (ResNet) and ResNeXt — Dive into Deep Learning 1 ...
Understanding ResNet-50 in Depth: Architecture, Skip Connections, and ...
ResNet详解-通俗易懂版 - 范仁义 - 博客园
Fig.2 The structure of Simple-ResNet
The structure of ResNet-12. | Download Scientific Diagram
ResNet详解:网络结构解读与PyTorch实现教程 - 知乎
The Basics of ResNet50 | ml-articles – Weights & Biases
ResNet-50 and Its Role In Computer Vision | Ultralytics
ResNet: The architecture that changed ML forever
Structures of ResNet101 and improved ResNet. | Download Scientific Diagram
Illustration of the building block of (a) ResNet, (b) 3D ResNet, and ...
ResNet-50 API – Jason Adam – Software Engineering | Machine Learning ...
Understand how works Resnet… without talking about residual | by Pierre ...
Practical Deep Learning for Coders - 14 ResNets
The basic structure of ResNet. | Download Scientific Diagram
GitHub - bo-10000/ResNet-D_PyTorch: PyTorch implementation of ResNet-D ...
| The basic block of ResNet. | Download Scientific Diagram
Basic Architecture of ResNet. | Download Scientific Diagram
The PyTorch implementation of the ResNet-50 backbone, as used in ...
The structure chart of Resnet-50. | Download Scientific Diagram
The basic structure of the ResNet. | Download Scientific Diagram
How to fine-tune the ResNet-50 model on your target dataset using ...
ResNet, Res2Net, and SE-Res2Net blocks [20] | Download Scientific Diagram
The ResNet-50 based model. | Download Scientific Diagram
(Color online) ResNet-18 architecture. | Download Scientific Diagram
The ResNet-152 network architecture. a represents the overall structure ...
| The basic structure of the Resnet. | Download Scientific Diagram
Google Colab
ResNet50 architecture with internal layerwise detail. | Download ...
【図解解説】ResNetとはなにか?|かっつー🌐⇔🌏⇔🌐
What Is ResNet-18? How to Use the Lightweight CNN Model
ResNets: Why do they perform better than Classic ConvNets? (Conceptual ...
Simplified structure of ResNet. | Download Scientific Diagram
Structure of the ResNet-18 network and its component | Download ...
【ResNet】Pytorch从零构建ResNet18_pytorch resnet18-CSDN博客
The structure of ResNet-18 CNN. | Download Scientific Diagram
The structure of ResNet. | Download Scientific Diagram
Neural network architecture of ResNet-MSIS and ResNet. | Download ...
An illustration of ResNet-50 network [55]. | Download Scientific Diagram
Schema of the SE-ResNet module. | Download Scientific Diagram
Network Diagram for ResNet-50 model for Binary Classification only ...
Structure of the ResNet-101 network used in this paper. | Download ...
Bottleneck building block in deep residual network (ResNet ...
ResNet(Residual Networks) Explained - Deep Learning - Nomidl
Architecture of ResNet. | Download Scientific Diagram
Illustrating block layout of ResNet-18 | Download Scientific Diagram
The building block of ResNet. | Download Scientific Diagram