Showing 119 of 119on this page. Filters & sort apply to loaded results; URL updates for sharing.119 of 119 on this page
晟记 REF3025AIDBZR SOT-23 2.5V REF3025 丝印R30C 电压基准_虎窝淘
10 PCS REF3025AIDBZR SOT-23 R30C REF3025 Cmos Voltage Reference ...
REF3025 Datasheet(PDF) - Burr-Brown (TI)
OPA335 and the reference voltage source REF3025 circuit in LOG102 input ...
AmAir 5 PCS REF3025AIDBZR SOT-23 R30C REF3025 Cmos Voltage Reference ...
REF3025AIDBZR REF3025 电压基准IC芯片 全新原装 质量保证 现货-阿里巴巴
30 PCS REF3025AIDBZR SOT-23 R30C REF3025 50ppm/C Max 50UA Cmos Voltage ...
REF3012 REF3020 REF3025 REF3030 REF3033 REF3040 50ppm/ C Max, 50 A in ...
Зависимость выходного напряжения ИОН REF3025 от напряжения питания (а ...
REF3025 数据手册-pdf中文资料-产品介绍及应用电路 - 华强商城
REF3025: REF3025 Step Response - Power management forum - Power ...
10pcs/lot REF3025AIDBZR reference voltage SOT23 3 REF3025 R30C new ...
REF3025 封装SOP8 电压基准模块控制器 集成电路-阿里巴巴
REF3025TB-GT3 REF3025TB-GT REF3025TB REF3025 3025 SOT-23 SMD Transistor ...
REF3025 REF302IDBZR 丝印R30C 贴片SOT-23 电源芯片 电压基准-阿里巴巴
REF3025 Datasheet(PDF) - Texas Instruments
REF3025 数据表(PDF) - Texas Instruments
5PCS REF3025AIDBZR SOT23 REF3025AIDBZ REF3025AI REF3025 REF30 / R30C ...
5pcs TI Ref3025aidbzr IC VREF Series Prec 2.5v Sot23-3 3025 Ref3025 US ...
全新原装REF3025AIDBZR SOT23 REF3025 丝印R30C 电压芯片 集成IC-阿里巴巴
附發票 REF3025AIDBZR 德洲進口 基準電壓 SOT23-3 REF3025 R30C | 蝦皮購物
REF3025: output voltage before normal opartion - Power management forum ...
基准电压源的灌电流和拉电流的问题_ref3025电路-CSDN博客
New-Original-REF3025-REF3025AIDBZR-R30C-SOT-23-2-5V-output-50ppm ...
REF3025AIDBZR_中文资料_TI_PDF下载_规格参数
【应用】国产电压基准源可兼容TI- REF3025用于工业控制领域,输出电流达到30mA
REF3025芯片的简要介绍和适用场景
REF3025AIDBZR产品概述_产品图片_规格参数-维库电子通
REF3025AIDBZR TI Voltage Reference - Veswin Electronics
REF3025: short circuit protection at the output - Power management ...
° µ REF3012 REF3020
REF3025: MIN/MAX definition - Power management forum - Power management ...
REF3012 datasheet(8/8 Pages) ONSEMI | High Precision Low Drift CMOS ...
REF3020 Datasheet PDF (CMOS Voltage Reference) | onsemi
【选型】可替换TI REF3025用于工业控制系统设计的电压基准源TPR3325-S3TR,电压精度
基于STM32_HAL库GY-30(BH1750FLV)驱动_gy30原理图-CSDN博客
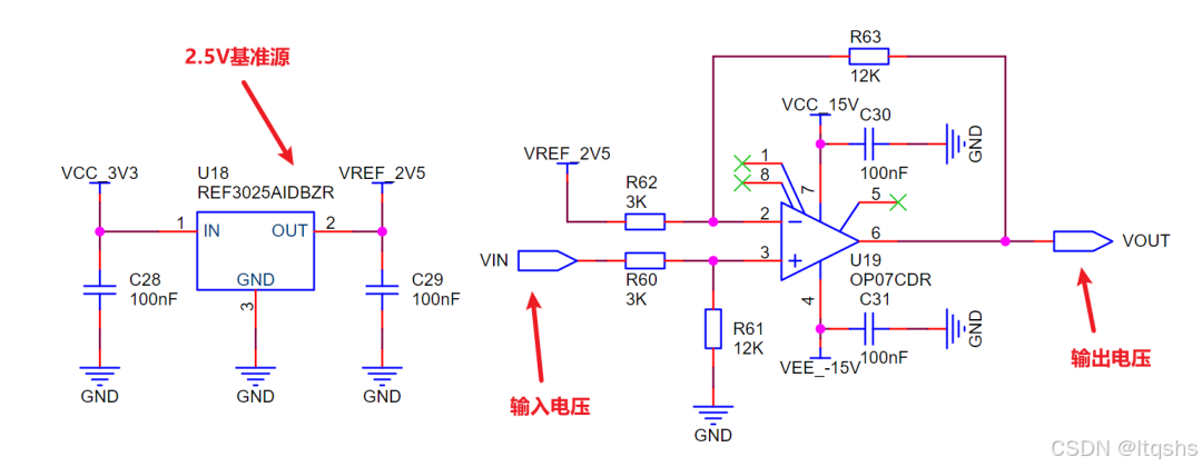
【原创】+高精度基准源REF5025简要使用说明 - 电源管理论坛 - 电源管理 - E2E™ 设计支持
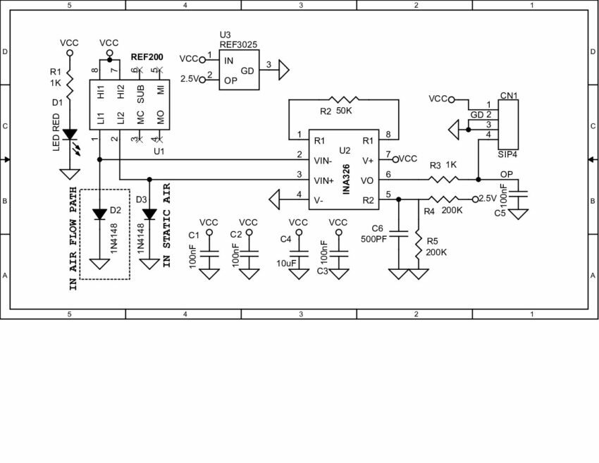
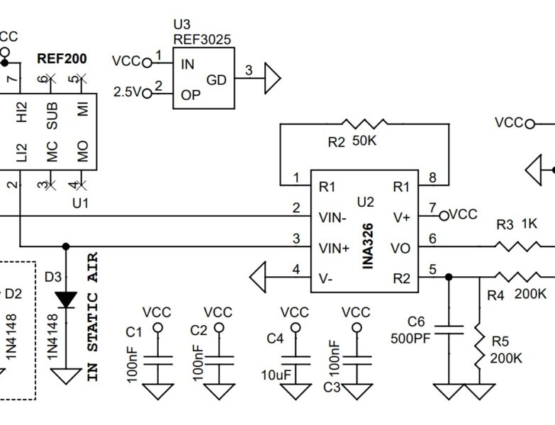
由运放OPA335及基准电压源REF3025在LOG102输入端构成具有失调补偿的电流源电路-对数/跨导放大电路-维库电子市场网
REF3025: minimum load at the output? - Power management forum - Power ...
REF3012 Datasheet PDF (CMOS Voltage Reference) | Download onsemi REF3012
REF30xx 50-ppm/°C Max, 50-μA, CMOS Voltage Reference in SOT
Цифровой вольтметр с высоким разрешением. Часть 1. Принципиальные схемы ...
REF3025AIDBZR Texas Instruments (TI) Instruments voltage references, LM ...
REF3025: 器件输出阻抗 - 电源管理论坛 - 电源管理 - E2E™ 设计支持
Voltage Reference REF3030 REF3030AIDBZR V-Ref Precision 3V 25mA 3-Pin ...
Serial-Input, Voltage-Output, 16-Bit DAC - Electronics-Lab
干货|稳压电路的工作原理+7种稳压电路涉及,图文结合,通俗易懂 - 知乎
国芯思辰| 国产电压基准源替换REF3025在工业电源管理应用中的替换方案 - 知乎
Index 29 - power supply circuit - Circuit Diagram - SeekIC.com
国芯思辰|中科芯基准电压源CKS1025S,对标德州仪器REF3025 - 知乎
REF3040AIDBZT datasheet(4/26 Pages) TI1 | CMOS Voltage Reference
REF3020 Datasheet PDF (CMOS Voltage Reference) | Download Texas ...
REF3020 Datasheet PDF - CMOS Voltage Reference | Texas Instruments
A New High-Precision Low-Power Voltage Reference from TI, the REF3425 ...
REF3033-Q1 Datasheet PDF - CMOS Voltage Reference | Texas Instruments
REF3025AIDBZR中文资料_最新报价_数据手册下载_TI(德州仪器)-电压基准芯片-立创商城
What’s the simplest way to switch between 2 analog signals when one of ...
REF35/REF35-Q1 Precision Voltage References - TI | Mouser
REF5025ID TI Voltage Reference - Veswin Electronics
24v无刷电机驱动电路,24v直流无刷电机,24v电机正反转电路图_大山谷图库
Schematic - Electronics-Lab.com
REF35409 Datasheet PDF (High-Precision Voltage Reference) | Download ...
Store Home Products Feedback
ADC的转换参考电压永远是ADC_VRef+ 和 1.19V 辅助固定信号源无关,如何接 ? - ADC/比较器,DMA支持的12位ADC,轨 ...
REF02AU precision voltage reference chip voltage reference IC package ...
More voltage references - die pictures - Page 4
REF20xx Dual Output Voltage References - TI | Mouser
REF5025-HT Datasheet PDF - Precision Voltage Reference | Texas Instruments
ina326 - Electronics-Lab.com
sch - Electronics-Lab.com
How to set up TI's REF6025 Voltage Reference Performance Demonstration ...
Voltage Reference | Adjustable & Fixed Shunt | RS
Index 96 - Basic Circuit - Circuit Diagram - SeekIC.com
REF02 VOLTAGE REFERENCE IC Chip – Xpart Electronic
Precision Voltage and Current Reference | Hackaday.io
Ref3020aidbzr Voltage Reference Chip 2.048v Output Sot-23 Integrated ...
车载逆变电源电路设计 - 微波EDA网
REF02BP datasheet - ti REF02, +5V Precision Voltage Reference
REF5025-EP Datasheet (very high precision voltage references) | Texas ...