Showing 120 of 120on this page. Filters & sort apply to loaded results; URL updates for sharing.120 of 120 on this page
What is the reconsideration process for disability claims?
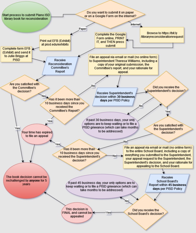
Don’t Get Lost or You’ll Lose: Plano ISD Book Reconsideration Process ...
PPT - Claim Reconsideration Process PowerPoint Presentation, free ...
Canada Visa Reconsideration Process Explained (Officer Manual)#rcic # ...
Social Security Reconsideration Process in Arizona: Your Step-by-Step ...
The Social Security Reconsideration Process - YouTube
How the SENTRI Reconsideration Process Works » Cross Now
Stage 2: SSDI Reconsideration Process | All About the First Appeal
Motion For Reconsideration | PDF | Due Process | Supreme Courts
Reconsideration Resource | PDF | Substantive Due Process | Due Process
How long does a reconsideration request take to process - YouTube
Social Security Reconsideration Process in Georgia: A Step-by-Step ...
Navigating the Motion for Reconsideration Process in Florida
The SSDI Reconsideration Process Explained | Disability Advice
Reconsideration Process Improvements
Navigating the Social Security Disability Reconsideration Process
Library Material Reconsideration Process | PDF | Libraries
SSDI Reconsideration Timeline & Process Guide 2025
Important Update: Claim Reconsideration Process for New Jersey Medicaid ...
Motion For Reconsideration | PDF | Service Of Process | Summons
Library Materials Reconsideration Process | La Grange ISD
Angelina S. Mendoza - Motion For Reconsideration | PDF | Due Process ...
The Request for Reconsideration Process for Business Properties - YouTube
UPLB Reconsideration Process : r/peyups
18-02 OCC Reconsideration Process
What REALLY Happens During Reconsideration? Reconsideration Process ...
CPT® Editorial Panel: Request for reconsideration process | American ...
Understanding PIP Mandatory Reconsideration Process | TikTok
Reconsideration Process for Visa Refusals@mcbeanimmigrationhub - YouTube
How to file a Request for Reconsideration (RfR) | MPAC
Guidance document: Reconsideration of Decisions Issued for Human Drug ...
DCIPS Performance Evaluation Administrative Reconsideration Guidance ...
Guide to the Social Security Disability Appeal Process
PPT - Navigating the Medicare Appeals Process for Chiropractic Services ...
When and how to submit Request for Reconsideration after refusal ? Few ...
PPT - THE MEDICARE APPEALS PROCESS PowerPoint Presentation, free ...
Filing Reconsideration Request is Now Easy!
PPT - How To Complete A Request For Reconsideration Form PowerPoint ...
Motion For Reconsideration LGU-CLAVERIA | PDF | Affidavit | Appeal
Motion For Reconsideration | PDF | Federal Rules Of Civil Procedure ...
Administrative Reconsideration Law - NPC Observer
Tips for Success at the Social Security Reconsideration Stage
Reconsideration Procedure
Motion for Reconsideration.doc | Due Process Clause | Constitutional Law
PPT - ENROLLEE DUE PROCESS for Medicaid Managed CARE 42 CFR § 438 et ...
PPT - Using SOAR in the Appeals Process PowerPoint Presentation, free ...
Reconsideration Resource | PDF | Taxes | Appeal
PPT - School District Library Selection and Reconsideration Policy ...
SSDI Appeal Process Step-by-Step [2024 Guide] | TruLaw
Motion For Reconsideration Philippines at Natalie Axon blog
What is Cambridge's AUGUST RECONSIDERATION PROCESS? Hear from a student ...
Sample of Motion For Reconsideration | PDF
Reconsideration Request - ROSS TAYLOR - Medium
Request for Reconsideration IRCC Guide | NNC Immigration
Motion For Reconsideration | PDF | Prosecutor | Virtue
STAGE 3 - Reconsideration Preparation - YouTube
What Are SSDI Reconsideration Steps? Complete Guide
IRS Audit Reconsideration | What You Need to Know
Reconsideration for UK Visa Refusal 2026 | Home Office Guide
PPT - Selection & Reconsideration Policy Critique PowerPoint ...
What happens during the Request for Reconsideration stage? - Pati Law Firm
IRS Audit Reconsideration Process: Reopen Closed Cases Guide
Request for Resource Reconsideration Form | PDF | Library Science ...
Reconsideration vs. Reinvestigation in Taxation | PDF | Common Law ...
Sample Motion For Reconsideration Georgia at Norman Rodriquez blog
Request For Motion For Reconsideration | PDF
Motion For Reconsideration | PDF | Demurrer | Pleading
Manual Actions & How to Write Reconsideration Requests That Work
Reconsideration — what is RECONSIDERATION definition - YouTube
Anatomy of a Successful Google Reconsideration Request [Infographic]
Comprehensive Guide to Motion for Reconsideration (RULE 37) - Studocu
Motion For Reconsideration | PDF | Prosecutor | Public Sphere
Understanding Reconsideration in Immigration Decisions
Navigating the 'Reconsideration' Quagmire (A Personal Journey of Acute ...
Draft guidance on managing applications for medical device licences ...
PPT - ClaimCheck/ClaimReview Overview PowerPoint Presentation, free ...
PPT - Ready for a Challenge??? PowerPoint Presentation, free download ...
PPT - June 11, 2013 Presenter : Monica Owens, Alliant ASO PowerPoint ...
When do I select an attorney to help with my Social Security or SSI ...
PPT - CMS Quality Reporting for ASCs PowerPoint Presentation, free ...
PPT - Division II Student-Athlete Reinstatement and Legislative Relief ...
PPT - Censorship PowerPoint Presentation, free download - ID:6133817
PPT - Medicare Claims Appeal Procedures PowerPoint Presentation, free ...
PPT - Using SOAR in the Appeals Process, Part II PowerPoint ...
PPT - FY09 Restriction Petition Update; Comparison of US and National ...
Louis Law Group
PPT - Managing Censorship in Schools: A Proactive Approach PowerPoint ...
Why does money matter anyways? - ppt download
What's New with Requests for Reconsideration? - Lachman Consultants
Reconsiderations (Non-Disciplinary) | Competency & Credentialing Institute
PPT - Louisiana Healthcare Connections Provider Training Program ...
Guidance on managing applications for medical device licences ...
Navigating SSDI Reconsideration: A Step-by-Step Guide
PPT - Information And Privacy Commissioner/Ontario PowerPoint ...
What is Reconsideration? - YouTube
Denied Disability: How to Appeal | Balin Law - Ohio Disability Attorneys
What Are My Chances of Winning During Reconsideration?
Criteria for Claiming Unemployment Benefits - Gov-Relations