Showing 120 of 120on this page. Filters & sort apply to loaded results; URL updates for sharing.120 of 120 on this page
The Randomized Counter Mode - Luca Trevisan, UC Berkeley | Lecture ...
The MILENAGE modified counter mode construction | Download Scientific ...
Counter Mode
block cipher - Deterministic Counter Mode with a PRF. What does ...
What is Counter Mode (CTR)? Streamlining Encryption with Random Nonces
OFB (Output Feedback mode) Counter (CTR) Mode Counter mode is a ...
Block diagram of counter mode in block ciphers | Download Scientific ...
(PDF) Counter Mode Development for Block Cipher Operations
Frontiers | A counter mode and multi-channel based chaotic image ...
Mastering Counter Mode - DES Modes of Operation: Secure Data Encryption ...
Counter Mode (CTR-Mode) - Glossar - Prof. Norbert Pohlmann
(PDF) Counter Mode Development for Block Cipher Operation
(PDF) Randomized Dynamic Mode Decomposition
Counter mode of operation for HIGHT, (left) red colored routes ...
STM32 Counter Mode Example - Frequency Counter | PDF
Counter Mode - Applied Cryptography - YouTube
STM32 Nucleo Timer in Counter Mode with STM32CubeIDE
Counter Mode (CTR) - YouTube
Solved 4. What are advantages of Counter Mode over the | Chegg.com
Random Access Counter Mode
LED motion counter with randomized numbers - LEDs and Multiplexing ...
PWM implementation scenerios for a center aligned up/down counter mode ...
aes - Counter Mode: static IV but different keys - Cryptography Stack ...
Counterbalance Vs Randomized at Leslie Tremblay blog
Solved 4. (20 POINTS): Given the following randomized | Chegg.com
A representation of the randomized but counter-balanced presentation of ...
Block cipher mode of operation - Wikipedia
From left to right: the mode-1, 2, and 3 block randomized samples ...
Galois-counter mode (GCM). GCM is an authenticated encryption mode used ...
Different Modes of Operation of Electronic Counter
Solved 3. a) Design a synchronous 4-bit Random Counter for | Chegg.com
Galois/Counter Mode and random nonces – Neil Madden
Probabilities of step sizes of the 4-bit synchronous random counter ...
(1) Create Mod-N Counter using Verilog. - Design a counter with 'K' bit ...
Figure 1 from ERIST: An Efficient Randomized Instruction Insertion ...
Randomized Counter-Balanced Experimental Design | Download Scientific ...
Figure 2 from Analysis and optimization of Galois/Counter Mode (GCM ...
Solved 4. (20 POINTS ): Given the following randomized | Chegg.com
[PDF] The Galois/Counter Mode of Operation (GCM) | Semantic Scholar
Chapter 5 counter
8051 Counter Programming
Same as Figure 7, but initialized with 6 wavenumbers with randomized ...
Synchronous 4-bit random counter. With each clock pulse the counter ...
Randomized compiling. The top panel shows a bare circuit with ...
1: Summary of randomized response method with unbiased coins (i.e ...
PPT - Asynchronous Counter PowerPoint Presentation - ID:4300995
Using surface-based geometric eigenmodes to explain randomized 170 ...
Early warning concept of random mode | Download Scientific Diagram
Completely Randomized Design Solved) In A Completely Randomized
Solved: A counter is chosen at random from a bag of yellow and red ...
Distribution of random effect mode predictions | Download Scientific ...
Synchronous Counter in Digital Electronics with circuit Diagram
A Random Counter in Using Shift Register and Encoder - DocsLib
Randomized Controlled Trial.pptx
Block Cipher modes of Operation - GeeksforGeeks
PPT - CIS 5371 Cryptography PowerPoint Presentation, free download - ID ...
Block Cipher Modes of Operation - Sanfoundry
PPT - Secure Block Cipher Modes of Operation for Large Messages ...
CENC Common Encryption Algorithms & Methods Guide - VdoCipher Blog
Symmetric Encryption – An Introduction
PPT - ECE454 / 599 Computer and Network Security PowerPoint ...
PPT - SIOC 實驗 3 : Timer PowerPoint Presentation, free download - ID:4475595
Parallel Implementations of ARX-Based Block Ciphers on Graphic ...
PPT - Conventional Cryptography PowerPoint Presentation, free download ...
PPT - Block Cipher Modes for Secure Encryption PowerPoint Presentation ...
PPT - Modes of Operation of Block Ciphers in FPGA and ASIC Design with ...
Modes of operation - SY0-701 CompTIA Security+
Data Encryption Standard (DES) | PPTX
PPT - Pixel Area Detector Development at NSRRC PowerPoint Presentation ...
PPT - Modes of Operation PowerPoint Presentation, free download - ID ...
PPT - Message Authentication Codes PowerPoint Presentation, free ...
PPT - Chapter 4: Modes of Operation PowerPoint Presentation, free ...
PPT - Computer Security CS 426 Lecture 4 PowerPoint Presentation, free ...
Illustration of en-/decryption in counter-mode | Download Scientific ...
Counter-mode encryption: (a) traditional design and (b) improved design ...
Block Ciphers (Crypto 2) - ppt download
Authenticated encryption: why you need it and how it works - Andrea ...
random number generator - How to convert AES to a PRNG in order to run ...
Arduino Timers [Ultimate Guide]
PPT - Quantum random flip-flop and its applications PowerPoint ...
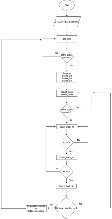
GitHub - berkayarslan17/Randomized-Counter-Project: The aim of this ...
Solved Question 1 (30 POINTS): Given the following | Chegg.com
Design of Synchronous Counters for Random Sequence - YouTube
Tools for Program Understanding | SpringerLink
Counter-Mode Encryption in state-of-the-art secure memories [2, 23 ...
Air Supply Lab - Lesson 13: Pulse-Width Modulation (PWM)
8051 Timers and Counters - GeeksforGeeks
MOD Counters - Electronics-Lab
chapter 4 | PPT
Ch 6 randomization | PPTX
Totalizing Counters Vs Preset Counters: What Are The Key Differences?
Symmetric-Key Encryption - ppt download
Solved Objective: In this lab, we will learn how we can | Chegg.com