Showing 120 of 120on this page. Filters & sort apply to loaded results; URL updates for sharing.120 of 120 on this page
Example on how RRT Connect uses two search trees. | Download Scientific ...
Example of RRT Connect with the trap obstacle. | Download Scientific ...
Running RRT ⇤ and RRT ⇤ -Connect 100 times on different benchmark ...
15 Example of a path request with Informed RRT*-connect [Mashayekhi et ...
An Improved Path Planning Algorithm for Mobile Robots Based on RRT ...
RRT Connect local tree. | Download Scientific Diagram
16: Example of an RRT-Connect generated path trough a maze. | Download ...
GitHub - krashAtWork/rrt_connect: algorithm implementation of rrt ...
Kinematic Constrained RRT Algorithm with Post Waypoint Shift for the ...
GitHub - adrian-caro/RRT-Connect_SearchAlgorithm: Implementation of RRT ...
Group 13 RRT Connect | PDF | Artificial Intelligence | Intelligence (AI ...
RRT Connect(双向快速扩展随机树)算法详解_rrtconnect-CSDN博客
PPT - Rapidly Exploring Random Trees PowerPoint Presentation, free ...
RRT、RRT-connect、RRT*等算法、A*等等路径规划算法_双向rrtstar路径规划python-CSDN博客
PPT - Rapidly Exploring Random Trees for Path Planning: RRT-Connect ...
RRT, RRT-connect and RRT* in Path Planning | Shaw Sun
PPT - Motion Planning for Multiple Autonomous Vehicles PowerPoint ...
14 RRT-connect algorithm: (a) before, (b) after finding a path ...
基于采样的RRT/RRT*/RRT_connect算法笔记及C++实现_rrt* c++-CSDN博客
(7-2-03)RRT算法:RRT算法的定义与实现(3)RRT_Connect 算法_rrt connect-CSDN博客
Improved RRT*-Connect Manipulator Path Planning in a Multi-Obstacle ...
12: Basic vs. RRT-Connect heuristic. Simple queries for a translating ...
Improved RRT-Connect Algorithm Based on Triangular Inequality for Robot ...
Improved Bidirectional RRT* Algorithm for Robot Path Planning
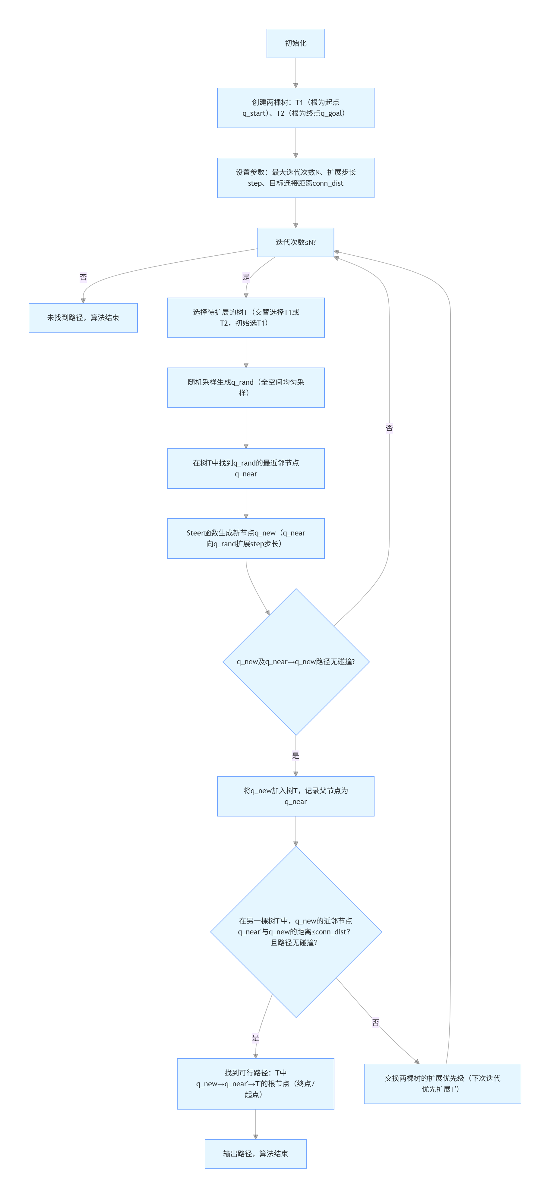
The flowchart of RRT-Connect algorithm. | Download Scientific Diagram
(PDF) RRT-Connect: An Efficient Approach to Single-Query Path Planning.
(PDF) A Bidirectional-RRT*-Connect-Assisted RRT*-Smart for a path ...
Multi-Objective Point Motion Planning for Assembly Robotic Arm Based on ...
(PDF) Informed RRT*-Connect: An Asymptotically Optimal Single-Query ...
manipulatorRRT - Plan motion for rigid body tree using bidirectional ...
(PDF) Improved RRT-Connect Based Path Planning Algorithm for Mobile Robots
RRTConnect path solving J J Kuffner and S
A novel RRT*-Connect algorithm for path planning on robotic arm ...
【规划】RRT*算法图解-CSDN博客
[2211.06801] BTO-RRT: A rapid, optimal, smooth and point cloud-based ...
(PDF) Improving rrt-connect approach for optimal path planning by ...
The principle of improve RRT-Connect. | Download Scientific Diagram
全局路径规划:图搜索算法介绍4(RRT/RRT*)_双向rrt算法-CSDN博客
PathPlanning源代码学习(十三)——RRT Connect - 知乎
Process of RRT-connect algorithm: (a) extend from tree Tb with root as ...
Figure 8 from Improved RRT-Connect Based Path Planning Algorithm for ...
PPT - Into an automated , cooperative , diverse and integrated ...
路径规划——RRT-Connect算法-CSDN博客
路径规划 | 图解RRT-Connect算法(附ROS C++/Python/Matlab仿真)_路径规划算法rrt ppt 下载-CSDN博客
BI-RRT*: An improved path planning algorithm for secure and trustworthy ...
The 'Extend' method from RRT-Connect algorithm. | Download Scientific ...
Research : Rapidly-Exploring Random Trees (RRTs) Algorithm
Mobile Robot Path Planning Algorithm Based on RRT_Connect
基于改进RRT-Connect的快速路径规划算法
路径规划算法笔记_gbfs-CSDN博客
(PDF) MI-RRT-Connect Algorithm for Quadruped Robotics Navigation with ...
(PDF) Mobile Robot Path Planning Algorithm Based on RRT_Connect
(PDF) Improved RRT-Connect Algorithm Based on Triangular Inequality for ...
Experimental Results Comparison of (RRT, RRT-Connect, and A-RRT-connect ...
GitHub - raajithrkz/RRT-Connect-algorithm-with-Artificial-Potential ...
路径规划 | 随机采样算法:PRM、RRT、RRT-Connect、RRT* - 古月居
GitHub - bhtxy0525/2D-RRT-Connect-Algorithm: A 2D RRT-Connect(also ...
Informed RRT*-Connect algorithm. | Download Scientific Diagram
基于YOLOv4-Tiny和RRT-Connect算法的机械臂自主抓取仿真
(PDF) On the Enhancement of Optimality in the RRT-Connect Robot Path ...
基于matlab的RRT和RRT-Connect路径规划系统-CSDN博客
Informed sample operations on informed RRT*-Connect algorithm ...
(Visual Navigation)路径规划算法(三)RRT RRT* Informed RRT*及前三种算法总结_rrt*算法全称-CSDN博客
路径规划之RRT类算法简述_rrt路径规划算法-CSDN博客
Illustration of RRT-Connect exploration. Illustration of RRT-Connect ...
改进的双向RRT路径规划算法研究
Robotik - Ep.2: Intro to Motion Planning and Rapidly-exploring Random ...
Industry Robot RRT* Connect Auto path planner , Tryout example#1 - YouTube
三维RRT路径规划算法。有RRT、RRT*和引入目标偏置的RRT*-connect三种算法。输出时间,路径长度和路径节点数,三种路径规划算法 ...
SDA-RRT*Connect: A Path Planning and Trajectory Optimization Method for ...
Path Planning using RRT-Connect - YouTube
Table 8 from Improved RRT-Connect Algorithm Based on Triangular ...
Efficient Path Planning Based on Dynamic Bridging Rapidly Exploring ...
(PDF) Path planning of the fruit tree pruning manipulator based on ...
Figure 1 from Improved RRT-Connect Based Path Planning Algorithm for ...