Showing 119 of 119on this page. Filters & sort apply to loaded results; URL updates for sharing.119 of 119 on this page
Genetically Encoded Dual-Color Light-Up RNA Sensor Enabled Ratiometric ...
Empower the age of smart mRNA medicine: Programmable RNA sensor and ...
Programming ADAR-recruiting hairpin RNA sensor to detect endogenous ...
Figure 1 from Programming ADAR-recruiting hairpin RNA sensor to detect ...
(a) An RNA sensor based on hybridization of the targets to single ...
CRISPR-powered RNA sensing in vivo: Trends in Biotechnology
RNA Sensors Enable Cell Editing and Therapeutic Intervention
RNA-Based Sensor Systems for Affordable Diagnostics in the Age of ...
Frontiers | Activation of cytosolic RNA sensors by endogenous ligands ...
Figure 1 from Distinct and Orchestrated Functions of RNA Sensors in ...
Compact RNA sensors for increasingly complex functions of multiple ...
Optimization of RNA Pepper Sensors for the Detection of Arbitrary RNA ...
New pre-print on molecular RNA sensors
(PDF) Emerging role of RNA sensors in tumor microenvironment and ...
RNA transformed into biosensor for detecting health-related chemicals
Programmable RNA Sensors Enable Cell Editing and Therapeutic ...
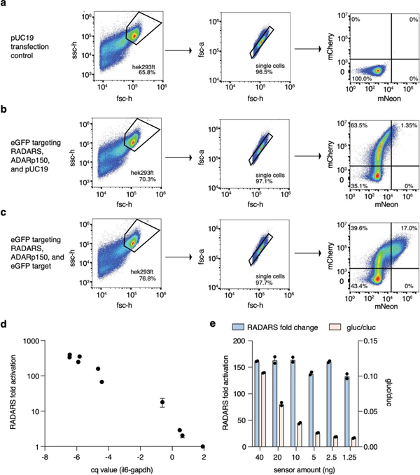
Modular, programmable RNA sensing using ADAR editing in living cells - PMC
Programmable RNA sensing for cell monitoring and manipulation - PMC
Programmable eukaryotic protein synthesis with RNA sensors by ...
Programmable RNA editing by recruiting endogenous ADAR using engineered ...
Engineering synthetic RNA devices for cell control - PMC
Modular, programmable RNA sensing using ADAR editing in living cells ...
Harnessing ADAR-Mediated Site-Specific RNA Editing in Immune-Related ...
(PDF) Modular and programmable RNA sensing using ADAR editing in living ...
Enhancing RNA editing efficiency and specificity with engineered ADAR2 ...
ADAR1-Dependent RNA Editing Promotes MET and iPSC Reprogramming by ...
首次报道!新型 RNA 传感器,突破传统 ADAR 传感器局限 - 知乎
Modular RNA Sensing in Living Cells with ADAR Editing | Course Hero
Frontiers | A-to-I RNA Editing in Cancer: From Evaluating the Editing ...
Light-triggered site-directed RNA editing by endogenous ADAR1 with ...
How RNA editing keeps an I on physiology | American Journal of ...
Frontiers | Programmable RNA editing with endogenous ADAR enzymes – a ...
Biochemical profiling and structural basis of ADAR1-mediated RNA ...
Targeted RNA editing: novel tools to study post-transcriptional ...
Develop a Compact RNA Base Editor by Fusing ADAR with Engineered ...
Figure 3 from ADAR RNA editing on antisense RNAs results in apparent U ...
Enhancing Rna Editing Efficiency and Specificity With Engineered Adar2 ...
Frontiers | ADAR RNA editing on antisense RNAs results in apparent U-to ...
ADAR RNA editing on antisense RNAs results in apparent U-to-C base ...
ADAR Mediated RNA Editing Modulates MicroRNA Targeting in Human Breast ...
Figure 1 from ADAR RNA editing on antisense RNAs results in apparent U ...
Malignant A-to-I RNA editing by ADAR1 drives T cell acute lymphoblastic ...
Honda 37260-RNA-A01 Oil Pressure Switch Sensor for Accord Civic MDX
A sensitive RNA-cutting sensor using CRISPR and gold nanoparticle DNA ...
Panduan Film - Lembaga Sensor Film
A mutation in the viral sensor 2'-5'-oligoadenylate synthetase 2 causes ...
Innate immune sensors for detecting nucleic acids during infection
Synthetic Biology — The Chen Lab
Modular Approach for Rapid Identification of RNA-Based Sensors | ACS ...
Programmable RNA-based systems for sensing and diagnostic applications ...
Intracellular Imaging with Genetically Encoded RNA-Based Molecular Sensors
RNA-programmable cell-type monitoring and manipulation in the human ...
Nat Biotech | 可编程真核蛋白合成, 利用ADAR的RNA传感器 - 知乎
Notes from DearJohn | Notes1-Biotech
## 3) SARS-CoV-2 immune escape assessment | Mechanism | Key evidence ...
INA Bearings (Schaeffler) RNA4905-XL NEEDLE ROLLER ID 30MM, OD 42MM, W 17MM
Tricorder Tech: DIYNAFLUOR: An Affordable DIY Plug-and-Play Nucleic ...
What Are the Limits of Active Defense in Energy Networks? → Learn
Light Interference Hues → News → Sustainability
Agricultural Pollution Control → News → Sustainability
Atmospheric Quality Control → News → Sustainability
How Does Syndrome Detection Identify Quantum Errors? → Learn
"#miRNAdetection" - Results on X | Live Posts & Updates
Pest Management Strategies → News → Sustainability
"#ChuburnaINN" - Results on X | Live Posts & Updates
Live-Cell Imaging of miRNAs with the Combination of CHA and HCR ...
A built-in 'hairpin' prevents rogue CRISPR RNAs
Autonomous Wind Sail Control → News → Sustainability
MUSIQUE SENSORIELLEMENT TRANSMISSIBLE (W543007074) - Assoce.fr
Мапсенсор на HONDA CR-V Купить в Украине
Why the techbio Precigenetics aims to swap cell 'autopsies' with live ...
Inhibition of coronaviral exoribonuclease activity by TRIM-mediated ...
JGU-Verzeichnis
Stem-cell-research - latest research news and features