Showing 120 of 120on this page. Filters & sort apply to loaded results; URL updates for sharing.120 of 120 on this page
Back End Developer Roadmap | freeCodeCamp | 12 comments
10 Best + Free Back End Development Courses with Certificates - Take ...
Top 11 Python Front End Frameworks: Your Roadmap to Success in 2025 ...
Python Backend Developer Roadmap: A Step-by-Step Guide - Makemychance
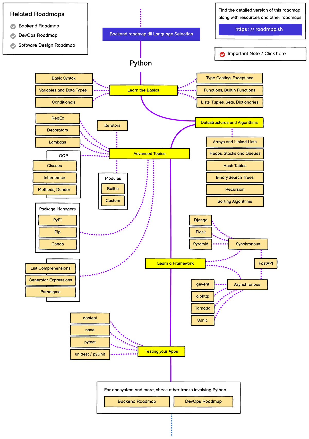
The 2025 Python Developer Roadmap
Learn to become a modern Python developer
roadmap of python
Python Roadmap for Aspiring Backend Developers 🌐
Road Map for Python Back-End Development | by Kemal Subhashana | Medium
Python Developer Roadmap | STACKPYTHON
Python Roadmap Infographic - Black Cell
Python Roadmap | Step by Step Guide for Beginners
Python Roadmap: Comprehensive Guide to Backend & DevOps - Studocu
Python RoadMap🪜 Follow For More💥 | Lenguaje de programacion ...
Roadmap: Web Development with Django | Python Backend Development ...
Complete Roadmap to Become a Full Stack Python Developer
Python Backend Development: A Complete Guide
GitHub - theonlykingpin/python-backend-roadmap: Python Backend Engineer ...
Roadmap Back-End | PDF | Script Java | Python (linguagem de programação)
Python Backend Developer Roadmap | PDF
Roadmap to Becoming a Python Developer from Scratch in 2024: A Beginner ...
Detailed Python developer roadmap : r/Python
Python Full Stack Development Roadmap: A Complete Guide | Front-End ...
python for data engineering roadmap 2024 2025 data structures using ...
Python Language Roadmap | Computer basics, Learn computer coding, Basic ...
Python Backend Roadmap 2025: Master Backend Development Step-by-Step
Python Developer Roadmap: How to become a Python Developer?
Python Full Stack Developer Roadmap
Complete Backend Development 2020 Bundle — Python Roadmap | by ...
What is the roadmap for python backend developer? ... | Fishbowl
Full Backend Web Development Roadmap With Python [2023] - YouTube
Roadmap to go from zero to hero in Python
Python roadmap – Artofit
Roadmap of python
Python - Roadmap for Backend Python Developers https://amzn.to/3JEHgG0 ...
Python roadmap for beginners – Artofit
Python Django Backend Roadmap | PDF | Software Engineering | Software ...
Python Full-Stack Developer Roadmap 2026 – Step by Step
ПОЛНЫЙ PYTHON BACKEND ROADMAP - YouTube
PB Python Article Roadmap - Practical Business Python
Python Roadmap: A 12-Month Learning Path | DataCamp
Lecture19 3 Web Applications Roadmap base on python backend - YouTube
Python Developer Roadmap | Learn computer science, Learn computer ...
Python Backend Dev Roadmap 9 - Exploring Python Web Frameworks: Flask ...
Python Mastery Roadmap | Complete Learning Path from Beginner to Pro
Roadmap для Python разработчика
Python Full Stack Developer Course with Placement in Bangalore
Python Roadmap | PDF
Roadmap to become python developer this semester – Artofit
Python Roadmap: From Basics to Advanced Skills | Abhinendra Patel ...
Roadmap to learn python – Artofit
RoadMap to become a Python Backend Developer in 4 Months for FREE! 💼🔥 🚀 ...
A Step-by-Step Roadmap for Becoming a Backend Developer with Python ...
Roadmap Python backend — Александр Гусев на TenChat.ru
Дорожная карта python 60 фото
Python 基础学完之后,下一步干什么? - 知乎
The 6-Month Python Full-Stack Developer Roadmap for 2026: From Zero to ...
Roadmap to Data Structures and Algorithms in Python | by Arastu Thakur ...
Python Backend Developer Roadmap #coding #viral #roadmap #python ...
SOLUTION: Complete python roadmap - Studypool
Python Roadmap Template | Notion Marketplace
Backend python
Roadmap Python Backend Developer — Teletype
Back-end разработка на Python
Why Choose Python for Back-End Development in 2021 | Vilmate
Python Road Map 12 | PDF
Belajar Fundamental Back-End dengan Python - Dicoding Indonesia
Python Roadmap .pdf | PDF
Complete👉 Python🐍 Roadmap ️ - ROADMAP PYTHON Complete Let's begin Learn ...
Backend Roadmap | Backend developer, Computer programming, Backend
python-roadmap · GitHub Topics · GitHub
Backend map
How to Do Web Development With Python: An Ultimate Guide 2025
GitHub - Lyndholm/python_backend_developer_roadmap
Data structure and algorithm roadmap – Artofit
Roadmap To Fullstack Web Development (Programming Languages (image Python,…
This Awesome Chart Will Change The Way You Learn To Code
Backend Developer Roadmap
𝗣𝘆𝘁𝗵𝗼𝗻 𝗥𝗼𝗮𝗱𝗺𝗮𝗽💢Python Coding Roadmap🔸Python Roadmap for Beginners🔷 ...
Backend Developer Roadmap (2023) - Scaler Topics
The 5 Best Backend Development Languages to Master (2025)
Roadmap Of Backend Development in 2024 - Veteranlogix
Web Development - GeeksforGeeks
Backend Developer Roadmap: Learn JavaScript, Python, Java, PHP ...
Backend Developer Complete Roadmap Master the backend and become the ...
Full stack developers skills hierarchy – Artofit
Backend Developer Roadmap 2024
Introducción_a_Python slides
Backend Roadmap | Compilers & Programming Tools, Computer Networking ...
Backend Development Roadmap | PDF
Backend Developer Roadmap: Qué Aprender para Crear APIs Reales | Fazt.dev
GitHub - ThePythonist/Python-Roadmap
Roadmap backend
Node.js developer roadmap | Backend Service - YouTube
Backend Developer Roadmap 2023 | Alex Hyett
GitHub - youssefweb1/Backend-Roadmap: Discover a comprehensive backend ...
GitHub - n0nuser/python-backend-roadmap: Comprehensive roadmap and ...
Como criar um site em Python: guia passo a passo para iniciantes
Nilesh Hadalgi | Techie Programmer on Instagram: "Python Roadmap for ...