Showing 118 of 118on this page. Filters & sort apply to loaded results; URL updates for sharing.118 of 118 on this page
Technology @Walk: pycallgraph : usage example
GitHub - Lewiscowles1986/py-call-graph: pycallgraph is a Python module ...
pycallgraph — Creates call graph visualizations for Python applications ...
use pycallgraph to visualize Python Call Graph - YouTube
python 3.x - How do I remove an entire call tree from pycallgraph with ...
pycallgraph 追踪Python函数内部调用-CSDN博客
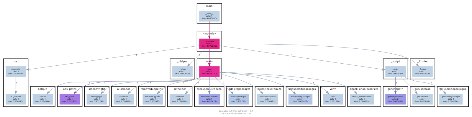
PyCallGraph Explorations — The Ape 2014.09.23 documentation
How to exclude pycallgraph2 from PyCallGraph context wrapper? - Stack ...
Trying to run pycallgraph on Tensorboard · Issue #22 · daneads ...
python - How to prevent pycallgraph from entering standard library ...
PyCallGraph middleware in django - YouTube
2 Example call graph display. | Download Scientific Diagram
Example scripts — gcc-python-plugin 0.16 documentation
Call Graph for the example in Figure 4 | Download Scientific Diagram
Filtering — Python Call Graph 1.0.1 documentation
Profiling & Visualization Tools in Python - Part 1 | Codementor
Profiling Python - eResearch HPC Documentation
Using pycallgraph. I discovered a nice tool to create call… | by ...
Python Call Graph — Python Call Graph 1.0.1 documentation
GitHub - tom-draper/call-graph-viz: A tool to visualise Python function ...
Filtering — Python Call Graph 2.1.6 documentation
IT Blog | Helpful tools for code profiling in Python
Basic — Python Call Graph 1.0.1 documentation
[B!] Python Call Graph(PyCallGraph)でPythonの関数呼び出しのコールグラフと実行時間を見る - CLOVER🍀
linuxBean14.04(41)pycallgraphでPythonのコールグラフ:その2-p--q
使用pycallgraph分析python代码函数调用流程以及框架 - DECHIN - 博客园
程式扎記: [ Python 常見問題 ] Build a Call graph in python including modules ...
call graph
Python函数关系可视化图形(graphviz+pycallgraph)_python里面的函数之间的关系图-CSDN博客
Build a Call graph in python including modules and functions? - Stack ...
Python中动态与静态 Call Graph(调用关系图)分析工具 - 知乎
Figure 1 from Empirical Study of Python Call Graph | Semantic Scholar
Quick & Simple Call Graphs in Python | by Euan Richard | ParkBee | Medium
使用pycallgraph,追踪Python函数内部调用_call graph 使用-CSDN博客
pycallgraph源码分析 - 邹雷
python - Draw a Call Graph - Software Engineering Stack Exchange
(PDF) PyCG: Practical Call Graph Generation in Python
python static analysis call graph - YouTube
Discovering Methodologies: Visualize Your Python Classes and Functions ...
PYTHON : Build a Call graph in python including modules and functions ...
Summary Of Python Profiling Tools – Part I - Performance Engineering
linuxBean14.04(40)pycallgraphでPythonのコールグラフ:その1-p--q
Python / Django: Django model visualization, dependency graph generator ...
GitHub - daneads/pycallgraph2: pycallgraph2 is a maintained fork of ...
Call graphs - UCI Bootcamp 2021: Python for Data Science
Generate Python Call Graph Online
能將原始碼轉化為流程圖的工具:pycallgraph - 每日頭條
Call graphs in Python part 2 | EJRH
Python - 使用pycallgraph生成函数关系图 - Anliven - 博客园
Generating a Callgraph for Keystone | Adam Young's Web Log
GitHub - davidfraser/pyan: pyan is a Python module that performs static ...
Call Graphs — GENIE Python Scripts 0.1.0 documentation
GitHub - osteele/callgraph: Magic to display dynamic call graphs of ...
PyCG: Practical Call Graph Generation in Python-CSDN博客
Call Graph Introspection — Python 3.14.3 documentation
[Python] 프로젝트의 호출 그래프(Call Graph) 그리기 | Becoming a Data Scientist
Python calls graphviz to draw structured graph network - Programmer Sought
Profiling Python Code
How can you get the call tree with Python profilers? - Stack Overflow
Graphviz + pycallgraph画图(极速入门)_pychallgraph-CSDN博客
call graph with python pyinstrument - YouTube
【Python】利用graphviz和pycallgraph库自动生成Python函数调用关系图_graphviz生成接口调用关系-CSDN博客
(PDF) Python Call Graph - DOKUMEN.TIPS
Generate Call Graphs to analyze Cross References in your source code
Start Small: Visualizing Python call graphs with jsPlumb
使用pycallgraph和graphviz生成Python可视化函数调用图-开发者社区-阿里云
Figure 3 from Empirical Study of Python Call Graph | Semantic Scholar
The Call Graph Generated From The Python Implementation Of The Strategy ...
python函数调用关系图(python call graph) - heaventouch - 博客园
pycallgraph使用详解将Python代码执行流程可视化为调用图-开发者社区-阿里云
Python代码调试技巧:生成调用图表_pycharm 输出函数调用图-CSDN博客
python - Generating a call graph using NetworkX and the ast module ...
Python - 运行流程图, call graph, 调用图-CSDN博客
pycallgraph,一个好用的 Python 代码可视化库!-阿里云开发者社区
Call graphs in Python | EJRH
使用pycallgraph和graphviz查看函数调用图-CSDN博客
Pycharm function calling relationship visualization (Graphviz ...
利用graphviz软件和pycallgraph库自动生成Python代码函数调用关系图_自动绘制python程序的函数调用关系图-CSDN博客
graphviz+pycallgraph绘制python调用关系图(Ubuntu) - 知乎
Python(1) PyCallGraphを利用したコードプロファイリングの可視化 - とりあえずやってみた
pycallgraph,一个超强的 Python 库!_python graph库-CSDN博客
GitHub - arita37/pyan-python-call-graph: Static call graph generator ...