Showing 120 of 120on this page. Filters & sort apply to loaded results; URL updates for sharing.120 of 120 on this page
Prototype Network for Few-Shot Hazard Assessment of Vehicle Lane ...
【论文阅读】Contrastive prototype network with prototype augmentation for few ...
The prototype network of one-shot learning. | Download Scientific Diagram
(PDF) Part-aware Prototype Network for Few-shot Semantic Segmentation
PPNet.Part-aware Prototype Network for Few-shot Semantic Segmentation - 知乎
An improved semi-supervised prototype network for few-shot fault ...
CLIP-Driven Prototype Network for Few-Shot Semantic Segmentation
Reconstructed Prototype Network Combined with CDC-TAGCN for Few-Shot ...
Prototype Relationship Optimization Network for Few‐Shot Learning
Figure 1 from Dynamic Prototype Network Based on Sample Adaptation for ...
(PDF) Few-shot Classification based on CBAM and prototype network
Multi-Head Self-Attention-Enhanced Prototype Network with Contrastive ...
Figure 2 from Dual-Channel Prototype Network for Few-Shot Pathology ...
CLIP-Driven Prototype Network for Few-Shot Semantic Segmentation | MDPI
A Location-Sensitive Local Prototype Network for Few-Shot Medical Image ...
Weighted Contrastive Prototype Network for Few-Shot Hyperspectral Image ...
Figure 1 from Dual-Channel Prototype Network for Few-Shot Pathology ...
(PDF) A Prototype Network Enhanced Relation Semantic Representation for ...
Compositional Prototype Network with Multi-view Comparision for Few ...
Contrastive prototype network with prototype augmentation for few-shot ...
TRANSDUCTIVE PROTOTYPICAL NETWORK FOR FEW-SHOT CLASSIFICATION阅读笔记 ...
Building a Prototypical Network — Few-shot and Zero-shot Learning for ...
Figure 1 from SPNet: Siamese-Prototype Network for Few-Shot Remote ...
An Adaptive Hybrid Prototypical Network for Interactive Few-Shot ...
Figure 1 from Few-shot Classification based on CBAM and prototype ...
Schematic diagram of Prototypical Network under Few-shot Learning. The ...
Re-implementation of the Prototypical Network for Few-Shot Learning ...
Dual Complementary Prototype Learning for Few-Shot Segmentation
论文阅读《Prototypical Networks for Few-shot Learning》_prototypical network ...
Relation-Prototypical Network (RPNet) for few-shot defect... | Download ...
【阅读笔记】Local descriptor-based multi-prototype network for few-shot ...
Figure 1 from Global Reconstructed and Contrastive Prototypical Network ...
Figure 4 from Multimodal Prototype-Enhanced Network for Few-Shot Action ...
Figure 1 from A Two-phase Prototypical Network Model for Incremental ...
Frontiers | Few-shot EEG sleep staging based on transductive prototype ...
Prototype Completion with Primitive Knowledge for Few-Shot Learning - 知乎
Prototypical Graph Neural Network for Few-Shot Learning
Embedded Prototype Network. | Download Scientific Diagram
Figure 1 from Self-Regularized Prototypical Network for Few-Shot ...
(PDF) Prototype Propagation Networks (PPN) for Weakly-supervised Few ...
Few-Shot Learning for Fault Diagnosis: Semi-Supervised Prototypical ...
Few-Shot Learning & Meta-Learning | Tutorial - Research Blog | RBC Borealis
Few-Shot Learning - Part8 : Prototypical Networks - YouTube
[Few-shot learning][2.2] Prototypical Networks: intuition, algorithm ...
Prototypical Networks for Few-shot Learning_prototypical networks 原型网络 ...
【Nips 2017】小样本学习论文解读 | ProtoNet: Prototypical Networks for Few-shot ...
1257 - Multimodal Prototypical Networks for Few-shot Learning - YouTube
(PDF) Graph Prototypical Networks for Few-shot Learning on Attributed ...
The prototypical-network-based few-shot procedure. | Download ...
《Prototypical Networks for Few-shot Learning》原型网络论文笔记 - 知乎
JRs presentation-few-shot-learning-overview @ AI4Media WP5 workshop | PPTX
Transductive Few-shot Learning with Prototype-based Label Propagation ...
【阅读笔记】Multimodal Prototypical Networks for Few-shot Learning-CSDN博客
A Step-by-step Guide to Few-Shot Learning
GitHub - ash3n/Prototypical-Network-TF: Modified implementation of ...
Prototypical Networks for Few-shot Learning
《Prototypical Networks for Few-shot Learning》论文笔记 - 知乎
[meta] (paper 5) Prototypical Networks for Few shot Learning - AAA (All ...
Few shot learning/ one shot learning/ machine learning | PPTX
GitHub - nawrasAbb/Prototypical-Networks-And-Few-Shot-Learning
Few-shot image classification using Prototypical Networks | Jamshid's blog
Improved Prototypical Networks for Few-Shot Learning_improved ...
Few-Shot Learning Sensitive Recognition Method Based on Prototypical ...
Prototypical Networks for Few-shot Learning | DeepAI
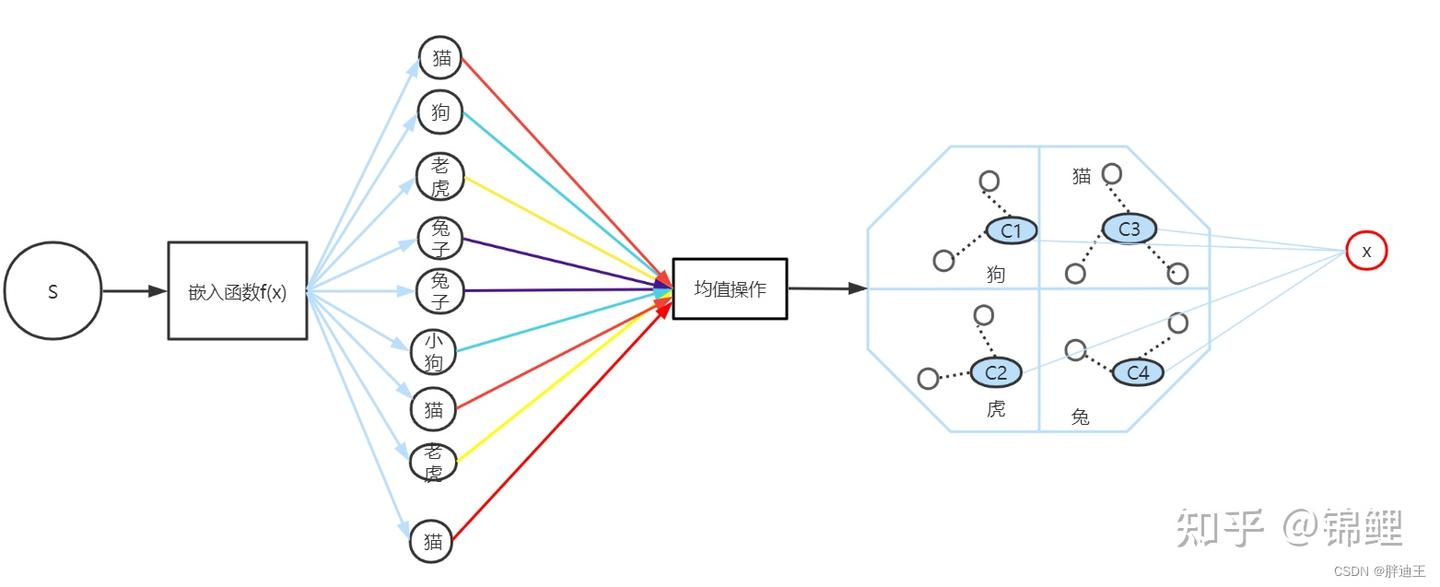
Prototypical Networks for Few-shot Learning-CSDN博客
Figure 1 from Dummy Prototypical Networks for Few-Shot Open-Set Keyword ...
GitHub - obolicaca/Enhanced_Prototype_Network_with_Label_Semantics_for ...
ProFusion: Multimodal Prototypical Networks for Few-Shot Learning with ...
[PDF] Prototypical Networks for Few-shot Learning | Semantic Scholar
Few-shot NER : 度量学习和原型网络 - 知乎
[2303.07502] Meta-learning approaches for few-shot learning: A survey ...
论文精读《Prototypical Networks for Few-shot Learning》 - 知乎
GitHub - yinboc/prototypical-network-pytorch: A re-implementation of ...