Showing 105 of 105on this page. Filters & sort apply to loaded results; URL updates for sharing.105 of 105 on this page
legal aspects of a contract (indian contract)
PPT - Vertrag, Vertrauen und Verbindlichkeit: Die Ontologie der ...
Why Is It Important to Keep a Promise? (17 Key Reasons)
Difference between Promisor and Promisee|Contract act 1872|Law.# ...
The Intricate Bond: Promisor and Promise Explained – Effective Laws
Promise And The Promisor: Understanding Contract Law Basics | LawShun
PPT - Consideration in Law: Key Concepts and Cases PowerPoint ...
Contracts and agreements | PPTX
A diagram illustrating a promisor (A) promising to pay $5,000 to a ...
Performance of Contract | PDF
An old, oral, unwitnessed promise can be equivalent to a testamentary ...
Promisee vs. Promisor: Who's Who in a Contract? (US Law Explained)
Promise,Promisor and Promisee🤔| Business Law|#businesslaw #bcom #mcom # ...
Essential elements of a valid contract l | PPT
11/2/2025 - Rev. Nate Jeffries - Proverbs 6:1-19 "The Over-Promiser ...
performance of contract | PPTX
BUSINESS LAW unit 4.pptx
Intro to Contracts: Contract Enforcement I Prof. Merges Jan. 10, ppt ...
Basis of Law of Contract | PPTX
Promise Stock Photos, Royalty Free Promise Images | Depositphotos
Contract management | PPTX
Legal aspect in supply chain | PPTX
Performance of contract | PPTX
Intro+to+Contracts+Student+Lecture+OL - CONTRACT VS. PROMISE Promise: A ...
PPT - 1 st lecture PowerPoint Presentation, free download - ID:3091807
More than a contractual promise: requirements for a guarantee of annual ...
Business Law Unit I.pptx
Law of contract | PPT
What happens when only one party makes a promise? – MY LEGAL WEB
Contracts Law Outline - 1 - Formation Promise Promise: a contract is a ...
TOPIC 1 - LAW OF CONTRACT 2.pptx
Rights of Promisors and Promisees in Contracts - Lesson | Study.com
General Partnership, Limited Partnership and Limited Liability ...
Essentials of a valid contract under indian contract for academic ...
Promissory Note Stock Photos, Images and Backgrounds for Free Download
1 The concept of promise
Law Notes 2 - Summary - Contract – Promise or set of promises that the ...
A promise is the highest form of commitment, beginning as a personal ...
Promise trong JavaScript là gì? Tìm hiểu về đối tượng Promise và cú ...
Legal Standing of Promise from Police Officer – Lexipol
Enforceability of Promissory Notes: Key Legal Considerations for ...
Promise Contracts: Understanding The Law's Binding Agreements | LawShun
What is Promisor and Promisee?? #promisor #promisee #promise # ...
Sacred promises when made must be respected by each party and honoured ...
Promise, Promisor & Promisee (Law of Contract ) (5th Sem) (Part 9 ...
Overview of promises in a contract - How does English law decide ...
Understanding Promises in Legal Contracts: Key Components and | Course Hero
Church FourEighteen | Titusville FL
Understanding Promises and Contracts: Key Legal Concepts | Course Hero
Understanding Contract Law: Causes Of Action Explained | LawShun
A Map, of Sorts | petersironwood
What makes a promise legally binding? - The Business & Financial Times
Contracts I Outline - PROMISES Promise: a manifestation of intention to ...
[Solved] 1. Define promisor and promisee. 2. In a typical contract ...
Understanding Contracts: Promises, Promisors, Promisees, and | Course Hero
12 Kinds of Promise | PDF | Consideration | Civil Law (Legal System)
Contract Law - What is a Contract? A promise, or set of promises, that ...
12 - :)) law - Contract- legal concept that allows people to create ...
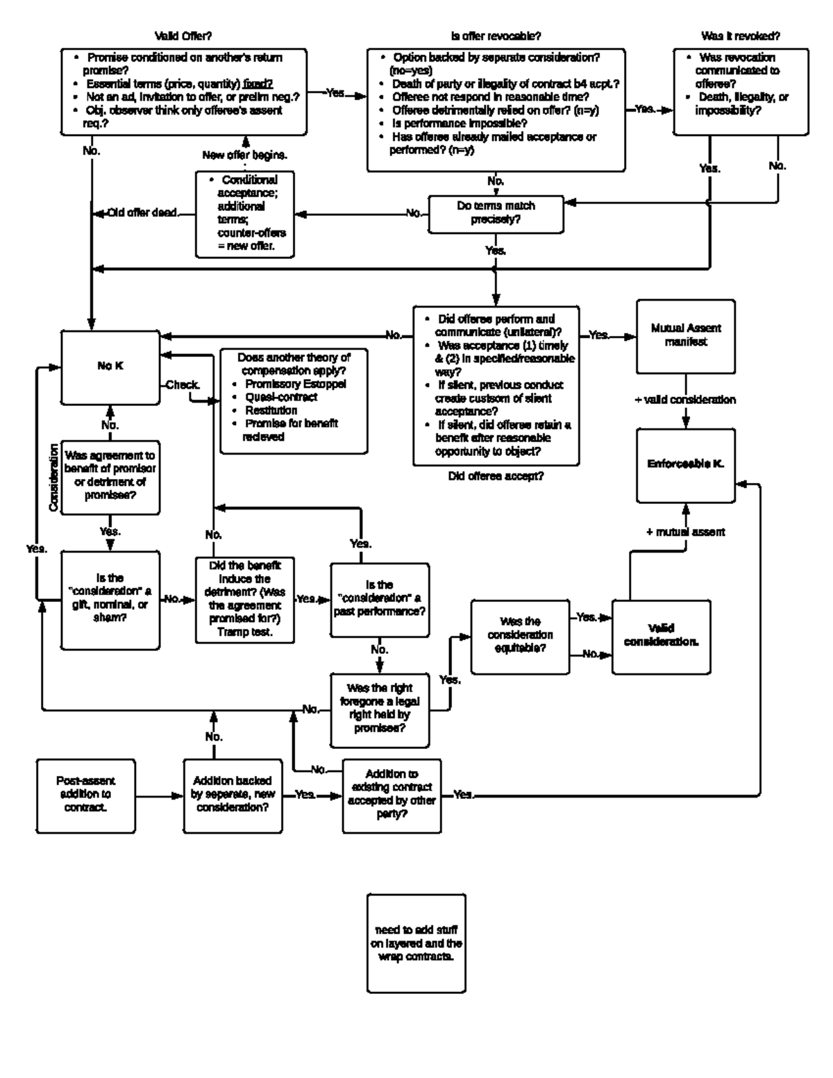
Common Law Contract Formation - Promise conditioned on another's return ...
Contract Law: Understanding Pledges And Their Significance | LawShun
Promisor and Promisee
Contract Law 2: Understanding Promises and Agreements in Contracts ...
Understanding the Legality of Promises and Contracts: Breaking | Course ...
500+ Promise Pictures | Download Free Images on Unsplash
Contracts - What is a Contract? A promise, or set of promises, that the ...
Week 3 Contract Law - class notes - WHEN IS A CONTRACTUAL PROMISE ...
Law notes - To be legally enforceable, an agreement has to consist of ...
Understanding the Roles in a Contract: Promisor, Promisee, and | Course ...
Notes - INTRODUCTION WHAT IS A CONTRACT Legally binding set of promises ...
Contract Law and Promissory Morality | PDF | Justice | Crime & Violence
Econ 522 Economics of Law Dan Quint Spring 2012 Lecture ppt download
LAWS211 - Tutorial One - Contract law: whether a promise or agreement ...
BUSN 323 Chapter 9 - Contract: Promise or set of promises the breach of ...
Contract Law - Professor Hart - Enforcing Promises A. Introduction to ...
Contracts Outline - Bases for Enforcing Promises: Definition: A promise ...
Promise, Consideration, Agreement in Indian Contracts Act – Jurisdictio ...
Contracts Law Outline - 3 - Consideration: a legal detriment suffered ...
Contract Law: Enforcement of Marriage Promises - Common Issues & Cases ...
The Legal Basis for Recognizing Promises: Understanding | Course Hero
Topic 2 The Law of Promise lecture notes - Voluntary Obligations Week 2 ...
What kinds of promises does the law seek to enforce - Law of Property ...
Business Law - Week 10 notes - CONTRACTS Contract - a promise or set of ...
Promisee’s rights v. Promisor - Contracts II Rules of Law Lecture Notes ...
Contract Law Deals With Promises Which Create Legal Rights | PDF
美国合同法中的Promise;Promisor;Promisee和Beneficiary - 知乎
Promises and agreemnets - Contract law 2 Building a contract: Key ...
Business law 25 - Consideration to support a promise may be given to a ...
Chapter 6 - NOTES! - Contacts: legally enforceable promises Not all ...
Existing Duty to the Same Promissor - Law of Contract – Lecture 9 - 21. ...
Law of Contract Lecture 5 - The intention of the person making the ...