Showing 120 of 120on this page. Filters & sort apply to loaded results; URL updates for sharing.120 of 120 on this page
NEW Digitimer SPP-400 Digital Trigger Generator | Digitimer
Tip Top Audio Buchla 242t Programmable Pulse Generator | Reverb
ATT4 Programmable Trigger Delay with Four Outputs - Recoil Audio USA
12V Relay Module Digital Timing Delay Programmable Trigger Switch with ...
Trigger Generator Minecraft at Darrel Ferreira blog
Syscomkorea 16ch Trigger Generator Tg-16c High Quality Signal Generator ...
PAC Programmable Trigger Module 4 Individual Triggers - Walmart.com
Figure 1 from A DLL-based programmable clock generator using threshold ...
A Line Synchronized Flexible Trigger Generator – Electronic Projects ...
4. Trigger generator topology. | Download Scientific Diagram
Simplified schematic of the trigger generator and of trigger and ...
Zion Arms Nebula II Programmable Electronic Trigger Unit
PAC TR4 Programmable Universal Trigger Module Instructions
Programmable Electronic Trigger Unit | Zion Arms
Synthasystem VC Trigger Generator - synthCube
Frontiers | A low-cost programmable pulse generator for physiology and ...
SPP-400 Trigger Generator - Programmers & Timers | Digitimer Ltd
Analogue Systems RS-130 Programmable Scale Generator | Reverb
Fiber-optic controlled high voltage trigger generator for a ten-stage ...
KLIP30 Programmable 30ps Fast Pulse Generator - CircuitValley ...
Programmable Electronic Trigger Unit ETU V2 [Zion Arms]
Introducing Joy-IT PSG9080: Programmable DDS Signal Generator
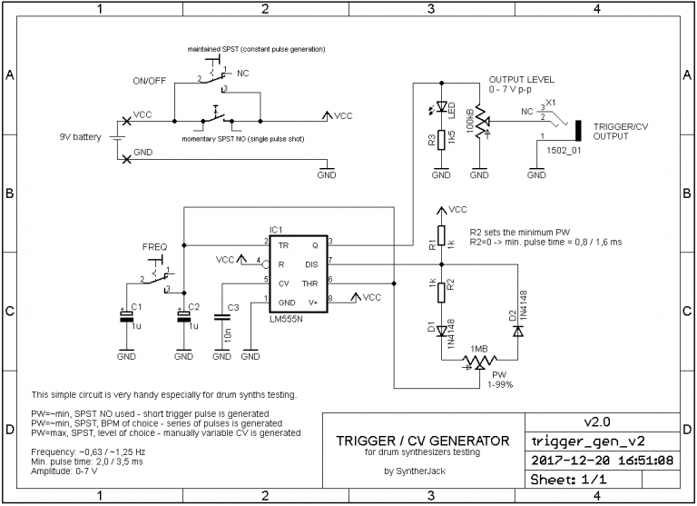
555 trigger generator - SyntherJack
Trigger function behavior for different programmable logic controllers ...
Variation resilient reliable design of trigger pulse generator - Kumar ...
TRIGGER-TAG® PROGRAMMABLE MULTI/SEQUENCE TRIGGER DEVICE FOR THE FIRE ...
Trigger Generator - APELC
Trigger Generator | 코리아시스컴 Camera link
5/12/24V 4CH Relay Module Programmable Trigger Delay Time Motor ...
GMSL2TC1 | GMSL2 Multimedia Stream Programmable Generator
Befaco Burst Pingable Trigger Generator [DEMO] | Reverb
Trigger Pulse Generator Circuit - EEEGUIDE.COM
Noise Engineering Multi Repetitor: algorithmic trigger generator with ...
Syscom CameraLink trigger generator to instruct CL cameras : Zerif ...
Enertec Schlumberger 4431 Programmable Functions Generator 2 Lannion 22300
Lancer Tactical Gen 3 Programmable Trigger Hellion MLOCK 10 ...
High Voltage Pulse Trigger & Generator | Precision HV Pulsed Solutions
Tiptop Audio - B - Buchla Programmable Complex Waveform Generator 259t
Figure 10 from A Programmable Multiple Frequencies Clock Generator With ...
T238 Digital Trigger Unit V3-1.9 Programmable MOSFET for AIRSOFT and ...
Programmable Pulse Generator Circuit at Lara Roberts blog
Aerpro TRIGGER USB Programmable Output Module – Frankies Auto Electrics ...
Stika Gravity Eurorack Clock and Trigger Generator Module - Signal Sounds
8 A programmable pulse train generator circuit [53]. | Download ...
Programmable signal trigger delay relay module four-way switch control ...
44 GHz Programmable Signal Generator - Mini-Circuits Blog
Snapklik.com : Programmable DDS Signal Generator Counter, Upgraded ...
Elecbee YYS-4 3 Channel Programmable Relay Control Module Trigger Delay ...
Trigger generator. the trigger generator (fig. 1) consists
Zion Arms Nebula Programmable Electronic Trigger Unit | Airsoft Megastore
Tiger Gears T238 Pro PO17S Programmable Trigger Control Unit Mosfet V 1 ...
FPDL3TD1 | FPD-Link™ III Multimedia Stream Programmable Generator
Zion Arms Nebula Programmable Electronic Trigger Unit Airsoft Gun Acce ...
GY-9833 AD9833 Programmable Sine Square Wave DDS Signal Generator
Programmable I/O as external trigger - Development Boards, Kits ...
Programmable pulse generator in package
SSI PPG-1 Programmable Pulse Generator Instruction Manual
A Low-Power Programmable DLL-based Clock Generator With Wide-Range Anti ...
Trigger generator for TVS-43. Input: 220 VAC, output trigger pulse: 5 ...
T238 Electronic Trigger Unit APOLLO: Programmable MOSFET Upgrade
Digital delay generator SY4000 – EKSPLA
Timer DC 5V 12V 24V 36V cycle delay high level trigger module ...
Schematic of an array element. The digital trigger is passed through a ...
Synchronization of main trigger with charge signal, oscilloscope ...
TRIGGER GENERATORS - Montena
Arduino Signal Innovation: Joy-IT PSG9080 Function Generator
Using the PZ2100A Trigger System
Programmable Benchtop Power Supply
Thyristor Trigger Module | PDF | Electrical Engineering | Electronics
a) shows the proposed circuit for digitally programmable Schmitt ...
(a) Circuit of the 200 kV/20 ns trigger generator. C 0 -50 kV/0.1 mF ...
TRIGGER GENERATORS - דולב אלקטרומכניקה - בדיקות ומיגון קרינה
Wavtech ART - Remote Trigger/12V Generator - Walmart.com
Programmable PN Sequence Generators | PDF
Implementing Programmable Clock Generators | DigiKey
Delay generator - DG645 - Stanford Research Systems - pulse ...
This PD Trigger Board Features a Potentiometer - Adjust Output Voltage ...
DROK Relay Module DC12V Adjustable Trigger Time Delay Relay Module ...
Delta Armory EAGLE™ - Programming, Reset & Trigger Setup Guide
12V trigger circuit for triggering automations via sonoff (preferably ...
Simulink建模-Three-Phase Programmable Voltage Source 模块-CSDN博客
SpinCore PulseBlaster ESR-PRO-500-USB-MX High Speed Programmable Pulse ...
12V Timer Control Switch Module Adjustable Delay Trigger Switch ...
Figure 2 from Design of low-power explicit type pulse-trigger generator ...
Delta PLC Programming Pulse Trigger circuit - YouTube
Schematic of the subnanosecond jitter trigger generator. | Download ...
Accelerator Controls & Beam Diagnostics Division, RRCAT
Triggering Instruments for Equidistant Time Measurements – Electronic ...
Scr Triggering Circuit Using Ujt
Motor Control Algorithms | Microchip Technology
PPT - “programmable Pattern generator” FINAL presentation PowerPoint ...
Synchronous Digital Output Option - SPECTRUM Instrumentation
Schematics of PCSS Trigger. | Download Scientific Diagram
Tiptop Audio Buchla Model 242t – United States
Buy PEMENOL Timer Delay Relay DC 5V 12V 24V On Off Timer Switch ...
Analyze Logic Signals with SP1000G Series Logic Analyzer - Electronics-Lab
PicoTDC ASIC