Showing 120 of 120on this page. Filters & sort apply to loaded results; URL updates for sharing.120 of 120 on this page
Program flowchart of matrix iteration | Download Scientific Diagram
Matrix Flow Chart Flow Chart For Determination Matrix - Flowchart Example
Matrix Flowchart
A program flowchart of the movement control of the array detector ...
The flowchart to generate a row complete matrix by simple Latin matrix ...
Algorithm And Flowchart For Matrix Addition In C - Wendy Carlson's ...
[Solved] Write a flowchart and C code for a program that does the ...
Flowchart for solving matrix games. | Download Scientific Diagram
Flowchart of the algorithm for suppressing a double detection of ...
Matrix Multiplication in C: Rules, and Program Guide | Updated 2025
C Program Practicals: Flowchart
Flowchart for the calculation of the matrix elements of the direct ...
A flowchart represented by the adjacency matrix (flowchart on the left ...
Algorithm And Flowchart For Multiplication Of Two Matrices
Key Programs For Addition of Two Matrix in C
C Program to Manipulate Matrices
VTU CSE LABS: CPL 8 - MATRIX MULTIPLICATION
Flowchart Array | PDF
Flowchart | Types | Symbols | Process Flow Diagram | Examples
Design Flowchart In Programming (With Examples) - Programiz
Multiplying Matrix Flow Chart
Flowchart Definition | Deployment Chart Software | 25 Typical Orgcharts ...
Matrix Equations Flow Chart
Flow Chart For Determination Matrix
Program in Java for Addition of Two Matrices
What Is A Flowchart In Coding at Mitchell Leadbeater blog
Programming Steps: Edit Array Values Program Flow Chart
Initialize Array Flowchart
Programming Flowchart Template
Sample Flowchart Programming/flowchart Language
JAVA-Record-02)AIM: Write a Java program to calculate multiplication of ...
Flowchart in C Language - 7 Basic Examples
Flowchart
Sortted Array Algorithm Flowchart | EdrawMax Templates
Flowchart Maker
Using a Decision Flowchart in Project & Process Management
C : Array, shift all 0 to the end, double the value of next
Flowchart for Addition of Two Matrices
C++ program to implement queue using arrays | NotesforMSc
Ultimate flowchart tutorial – Artofit
Matrix Multiplication
Programming Steps: Display Array Values Program Flow Chart
Create a flowchart and pseudocode for the following program. a. Create ...
Parallel Array Flowchart
What is Flowchart Parallel Process? Importance, Uses, and Examples
Flowchart Decisions in Flowgorithm - TestingDocs
C : Fill the array with the double value of the previous
The program flow chart of the main part | Download Scientific Diagram
Flowchart In Software Engineering at Jennifer Hanneman blog
Dot Matrix LED Display Digital Clock - Part 2 Software… | CircuitBread
Solved The figure below is the flow chart of the program | Chegg.com
Flowchart – Programming24 School
Draw A Flowchart To Find The Multiplication Of Two Numbers 50+ Pages ...
Nitaani: FLOWCHART TENTANG STRUKTUR DATA ARRAY
Flowchart of [ASpecPaired-Matrix] algorithm. | Download Scientific Diagram
How To Find The Largest Value In An Array Flowchart
Flow Chart And Algorithm Flowchart Of The Proposed Algorithm ...
Matrix - Introduction to Microcontroller Programming | BinaryNumbers ...
C Program: Transpose of a Matrix - w3resource
If Then Else Flowchart Glossary Embedded Consequent Mutually Evaluated ...
Program to show the Sum of Array Elements in C++ | T4Tutorials.com
Flowchart for Virtual Wmatrix multiplication | Download Scientific Diagram
Flowchart Education System | Education Center
Arrays in Flowgorithm Flowchart - TestingDocs
How To Make A Flowchart In Excel Lucidchart
Flowchart Lucidchart Diagramas Flujo Workflow Mapping Fluxograma Visio ...
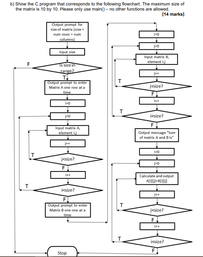
Solved b) Show the program that corresponds to the following | Chegg.com
Flowchart of generating the A and B matrices. | Download Scientific Diagram
Program to multiply two matrices - C++ Programming Examples and Tutorials
C Program: Determine whether a matrix is a sparse matrix - w3resource
Flow chart for stability analysis using monodromy matrix | Download ...
Basic Flowchart
Flowchart – Artofit
SOLVED: I need a flow chart made in a program named Flowgorithm only ...
C : Multiplication of two Matrices using recursion
Multiplying Matrices in Java: A Step-by-Step Guide - Codingzap
How to Use Cross-Functional Flowcharts in Business Planning - Venngage
How To Create A Flow Chart Diagram at Lupe Hunt blog
Introduction to Flowcharts - GeeksforGeeks
Pass an Array to a Function - TestingDocs
Flowcharts in Programming - Visualizing Logic and Flow of an Algorithm
C Program: Addition of two Matrices - w3resource
C : Concatenate two arrays
Cross-Functional Flowcharts: What Is It, Types, How To Create It - Venngage
Latihan Membaca Struktur Data : 3. Array 2 Dimensi – SMK Darut Taqwa
Flowgorithm Array Example - TestingDocs
Programming Flow Charts
Flowgorithm File:Flowgorithm F To C DisplayResult.svg Wikimedia
C++ Implement a stack using an array with push, pop operations
Arrays In C
Study Glance | Programming for Problem Solving Lab Manual(Programs)
- You must use at least two different arrays - A | Chegg.com
Flowgorithm
Let Us See C Language Flow Chart For To Perform The Addition And ...
Functions
Prof. Thomas Sterling Department of Computer Science - ppt download
Linear Algebra in Data Science - edSlash
Air Supply Lab - Lesson 07: Arrays
Bot Verification
Process Flow Chart Template