Showing 117 of 117on this page. Filters & sort apply to loaded results; URL updates for sharing.117 of 117 on this page
Sales Process Flow Chart (PDF, 118kb) - New Prodigy Marketing ... | PDF ...
Sales Process Flow Chart (PDF, 118kb) - New Prodigy Marketing ...
Process Flow Management Basics (with Examples and Template)
Procure To Pay Process Flow Chart
Flow chart of PRODIGY trial patients included in healthcare utilization ...
The Oracle Prodigy: Overview of the Procure-To-Pay process flow in ...
Free Process Flow Diagram Maker and Examples | Canva
Production Process Flow - Slide Team
Flowchart Manufacturing Process Process Flow Chart Flow Chart Photos ...
How to use Prodigy Flow in Blue Lock Rivals! - YouTube
Example of Prodigy Math's wizard creation process with customizations ...
How To Use Prodigy Flow In Blue Lock: Rivals - YouTube
How to use Prodigy Flow In Blue Lock Rivals..(Advanced Guide) - YouTube
Buy [Fast] [Blue Lock: Rivals] Prodigy Flow | Starter Account | Roblox ...
Sae Style With Prodigy Flow Is OP | Blue Lock Rivals - YouTube
What Is a Process Flow Diagram (PFD): Definition, Components, Symbols ...
How To Master Prodigy Flow In Blue Lock Rivals - YouTube
New prodigy flow blue lock rivals #roblox - YouTube
Process Flow Diagram Software | Free PFD Software | Process Flow ...
Top 10 Infographic Process Flow Templates with Samples and Examples
Production Process Flow Chart Template
Process Flow Diagram: MDI Form | PDF
Free Accounts Payable Process Flow Template to Edit Online
Prodigy SCADA controls the production process for a leading global ...
Info about the next Concept + Spinning for Prodigy Flow - YouTube
Prodigy Process Technologies 2025 Company Profile: Valuation, Funding ...
WORLD CLASS SAE STYLE + PRODIGY FLOW : BLUE LOCK RIVALS : UNVERIFIED ...
Flow chart of PRODIGY patients from 2 trial sites receiving ...
Process Flow Chart Examples
Manufacturing Process Chart Process Flow Diagram Flowchart
7 Steps to Create a Process Flow Diagram in Record Time!
I Finally Unlocked PRODIGY FLOW its OVERPOWERED.. (Blue Lock: Rivals ...
best way to use prodigy flow - YouTube
IT Project Management Process Flow Chart Schwalbe IT Project Management ...
Creating A Process Flow Diagram
Free Process Flow Templates to Edit Online
CliniMACS Prodigy principle | Miltenyi Biotec | Deutschland
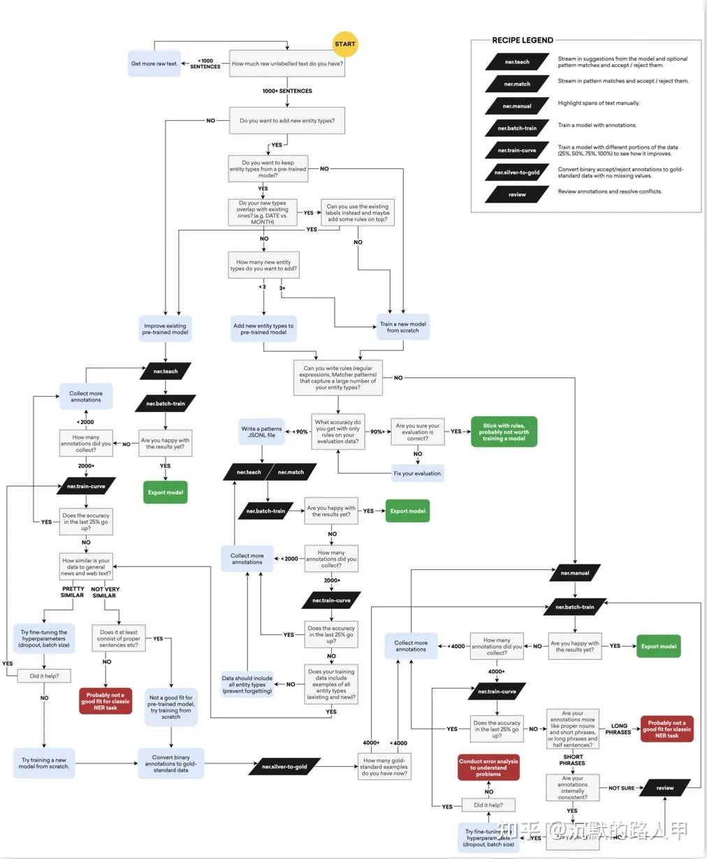
Prodigy NER Flowchart v2 0 0 Dark | PDF
Named Entity Recognition · Prodigy · An annotation tool for AI, Machine ...
Prodigy's Six-Step RPA Implementation Process
Customized Application Service for the CliniMACS Prodigy | Miltenyi ...
Integrated Flowcharts - Audit Prodigy
Deploying Prodigy · Prodigy · An annotation tool for AI, Machine ...
What is Salesforce Flow? | Prodigy | AvSight
Beyond basic recipes with Prodigy by Explosion AI | by Kabir Khan | Medium
Understanding Manufacturing Process Flowcharts (With Examples)
Product Design Process Flowchart
Task Routing · Prodigy · An annotation tool for AI, Machine Learning & NLP
Mastering NLP Annotation: A Beginner’s Guide to Using Prodigy - Annotiq
How Prodigy's Logic Model Improves Student Outcomes | Prodigy Education
How to Make a Production Flow Chart for Manufacturing (with Example)
Prodigy Finance Loan Disbursement Process: Step-by-Step Explained ...
Prodigy
Prodigy | PDF | Career & Growth
How to Use Prodigy Data to Guide Daily Instruction | Prodigy Education
Prodigy Overview | PPTX
How to Use Prodigy as an Engaging Station Rotation Activity | Prodigy ...
COMMENT BIEN UTILISER LE FLOW "PRODIGY" - YouTube
Custom Workflows · Prodigy · An annotation tool for AI, Machine ...
Extracting data from PDFs using prodigy - usage - Prodigy Support
Project Prodigy And 48 Other AI Alternatives For Project management
Prodigy Series, World Leader in Domestic Water Boosters
How to Use the Practice Areas Tool as a Prodigy Parent | Prodigy Education
Prodigy Tightly Integrates Essential Functionality and Premium Features
The Teacher's Guide to Prodigy: Everything You Need to Know | Prodigy ...
Roadmap for Prodigy v1.12-v2.0 and Prodigy Teams! - news - Prodigy Support
At Prodigy, we leverage Robotic Process Automation (RPA) to streamline ...
The Oracle Prodigy: Configurations for Automatic Reconciliation Process ...
Development Flow Chart _ Flowchart Example | WDUM
New Product Development Process Flowchart Flowchart In Word
Recommended Prodigy Settings (low steps per epoch) · Issue #8 ...
Define Multiple Paths in a Flow Unit | Salesforce Trailhead
Prodigy | PDF | Application Software | Computing
Automated Lead Generation: How Prodigy X Systems is Revolutionizing the ...
S2C Announces Next-Gen Prodigy MDM Pro to Simplify and Speed Up FPGA ...
Meat Product Production Process
Development of an automated manufacturing process for large-scale ...
Sales Process Flowcharts
What is a process flow? How do you implement one successfully?
The Prodigy - G-force (Energy Flow) - YouTube
9 Ways to Optimize Flow to Become More Product-Led | Dandy People
A schematic of PBJelly's workflow and decision-making. (A) A flow chart ...
Calaméo - Prodigy Technical Overview
Prodigy Education
How Prodigy Can Help Students Learn at Home or School
Automate the Paper Trail: How Robotic Process Automation (RPA ...
Mesenchymal stem cell expansion | Miltenyi Biotec | Nederland
The Oracle Prodigy: Overview of Subledger Accounting in Oracle Fusion ...
Prodigy: Know Your Product - Fimatix
ClickUp WrapUp: A Look Back on Your Year of Productivity
Customising annotation tools for factchecking at scale – Full Fact
processflow
Training Pipelines & Models · spaCy Usage Documentation
ProdigyFlowTrades | Instagram | Linktree
PRODIGY: A Contact-based Predictor of Binding Affinity in Protein ...
2025/09/30 詎詮科技 泰國TISI認證_申請流程
The Oracle Prodigy: Accounting Transformation Configurations in ...
Flowchart là gì? 4 bước xây dựng Flowchart hiệu quả
PRODIGY: Product Design Guidance at Scale | Proceedings of the 32nd ACM ...
Transforming Complex Processes into Professional Flowcharts with AI ...
GMP CAR T Cell activation | MACS GMP T Cell TransAct | Miltenyi Biotec ...
超强大NLP标注工具——Prodigy-阿里云开发者社区
Educators
assets/Prodigy/Prodigy_NER_flowchart_v2_0_0_light.pdf at main ...
GitHub - Prodigy-Path/Prodigy-Path
PPT - Kanat Abirov Micha Ikeda Denise Varga Hisashi Yoshida PowerPoint ...
8 ProcessFlow | PDF
What is Flowchart Parallel Process? Importance, Uses, and Examples