Showing 120 of 120on this page. Filters & sort apply to loaded results; URL updates for sharing.120 of 120 on this page
Process Validation Decision Tree The manufacturer should consider ...
Process validation decision tree Validation master plan Validation ...
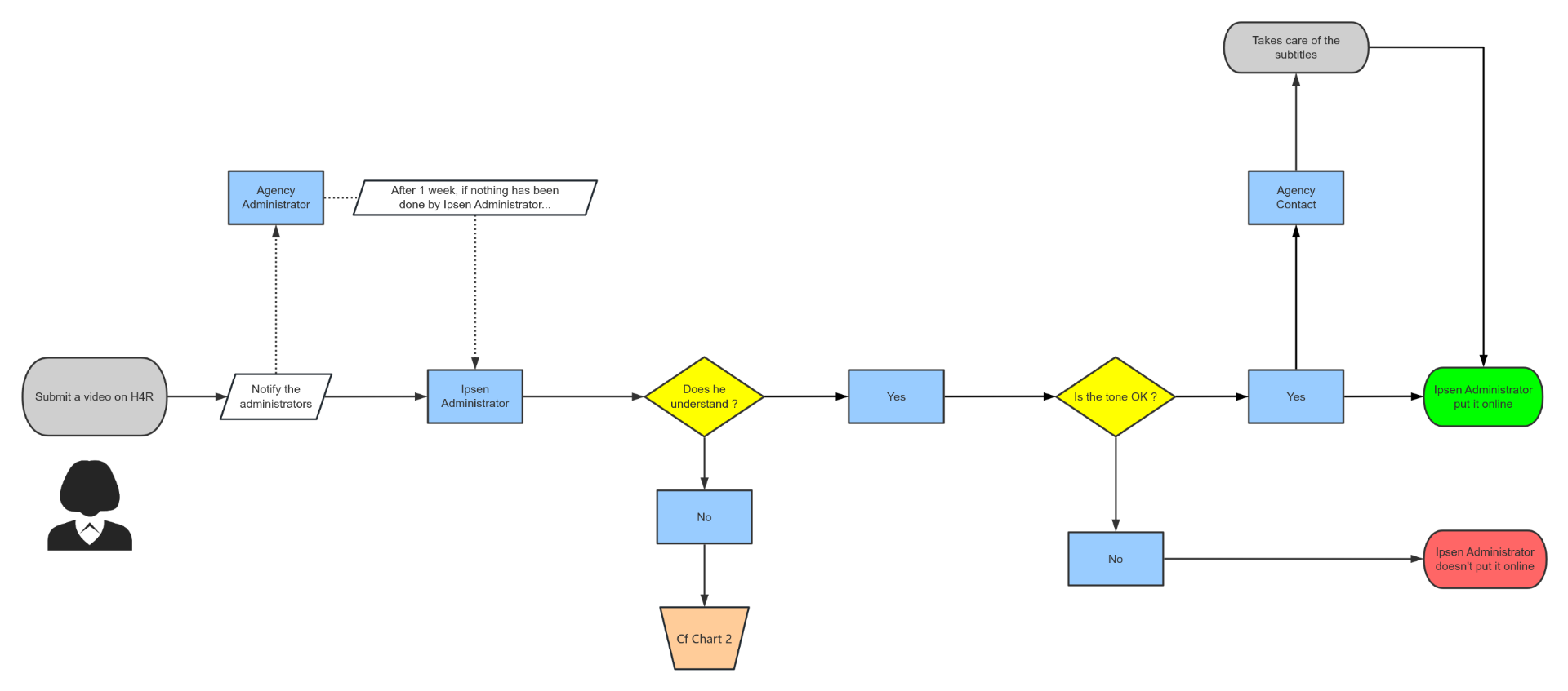
Hope4Real - Decision Tree 1 : Video validation process 流程图模板_ProcessOn ...
PPT - Medical Device Validation Process | Equipment Validation ...
Process Validation
Medical Device Process Validation Example at Charlotte Smartt blog
A REVIEW ON PROCESS VALIDATION
Process Validation in Six Sigma: A Complete Guide - SixSigma.us
Process validation | PPTX
When should a process be validated? | Risk management, Decision tree ...
Phases of the validation process | Download Scientific Diagram
Illustration of the decision tree model obtained from the validation ...
Applying A Validation Process In 5 Steps – QSEQNN
Understanding Process Validation in the Pharmaceutical Industry ...
Process Validation Template
Sterility test validation decision tree | Download Scientific Diagram
Fault tree validation process. | Download Scientific Diagram
Process validation
Process Validation Process Steps – QUVLY
Process Validation Guidance 重點整理 (GHTF - Edition 2 - January 2004) | 超強 ...
PROCESS VALIDATION
PROCESS VALIDATION – PharmaGuideHub
Free Process Validation Protocol Template to Edit Online
Process Validation versus Process Verification. : PresentationEZE
Process Validation : New Approach (SOP / Protocol) - Pharma Beginners
Why Process Validation Matters Across Critical Technologies - TechBullion
Process Validation PowerPoint Presentation Slides - PPT Template
Process Validation Lifecycle: Risk-Based Approach | GMP Insiders
Must-Have Process Validation Templates with Samples and Examples
Decision tree for the classification of validation test cases ...
Process validation and its types | PPT
Guide: Process validation for medical devices – When to perform it
Fda Guideline On Process Validation
Process Validation Explained
Process validation ppt. | PPTX
Decision tree for phase 3 in the validation process. Belem, Para ...
Decision tree diagram for a fold of the 5-fold validation of botanical ...
(A) Decision tree for the validation exercise using exclusively 48-h ...
Process Validation In GMP | GMP Insiders
Free Process Validation Summary Template to Edit Online
Process Validation PowerPoint and Google Slides Template - PPT Slides
Getting Started with Process Validation - Zamann Pharma Support GmbH
Flow Chart Process Validation | PDF
Basic concept of process validation | DOCX
Validation Life Cycle | Process Validation: A Lifecycle Approach – WDXO
process validation life cycle | Trinadha Majji
Process validation lifecycle approach between the three stages ...
Best Practices for Process Validation in the Pharmaceutical Industry
Process validation implementation step | Download Scientific Diagram
Methodology of process validation
General Considerations for Process Validation | Pharmaceuticals Index
Pharmaceutical Process Validation [Comprehensive Guide]
Validation process flow chart | Download Scientific Diagram
Stages of process validation | Download Scientific Diagram
Choosing the Right Model Validation Strategy: A Decision Tree Approach
Decision tree related to the development, validation or verification of ...
Free Operations Process Validation Form Template to Edit Online
Process Validation (PV) & Verification of Drug Product :Guidelines - SOPs
Implement Process Validation
A Lifecycle Approach to Process Validation | PDF
Validation master plan (VMP) – when and how to create one?
validation and verification of medical device.pptx
Gc Validation Guidelines at Maddison Pulsford blog
Test Method Validation (TMV) in Medical Device Manufacturing :: SIFo GmbH
The 5 Main Validation Types Made Easy!
Medical Device Process ValidationPresentationEZE
Figure 3 - from Pharmaceutical Process Validation: An
Process Verification vs. Validation: What’s the Difference?
3 Windows Process Trees Every SOC Analyst Should Recognize on Sight ...
Continued Process Verification: Reacting to Data Signals | PDA
Statistical Tools for Process Validation, Stage 3: Continued Process ...
Process Validation.pdf
74 validation | PDF
IQ OQ PQ Process Validation: Full Theory & Praxis
Pharma Process Validation: Where Do We Start? – Oriel STAT A MATRIX ...
Validation Master Plan (VMP) In The Pharmaceutical Industry | GMP Insiders
What is Process Validation? What are the Types of validation?
Decision Trees Tutorial with Validation - diabetes.docx - Validation ...
Decision Tree Classification : Explained with Code | by Shraddha Pandey ...
Topic Validation Scoring The following | StudyX
Decision Tree Analysis In Project Management & Strategic Planning
Phases of the model validation process. | Download Scientific Diagram
The validation process. The flow chart depicts the series of steps that ...
PPT - Process Validation: General Principles and Practices PowerPoint ...
Validation Life Cycle
Verification vs. Validation in Software Testing Processes
Evaluation + Cross Validation
Identification of valid process trees for an input and output process ...
Verification vs. Validation Medical Device Design Medical Device ...
Yes Or No Decision Tree What Is A Decision Tree Diagram | Lucidchart
The validation curve for DecisionTreeClassifier in transfer learning ...
La validazione nel contesto del SGQ - Clariscience
What is a Decision Tree? (Templates and Tips) | Canva
Iavispl
Cross-Validation and Decision Trees | Baeldung on Computer Science
Interesting facts from the field of medical technology
(PDF) Analysis and Visualization of High School Student Achievement ...