Showing 119 of 119on this page. Filters & sort apply to loaded results; URL updates for sharing.119 of 119 on this page
PROCEDIMIENTOS CONTABLES Y NO CONTABLES: PROCEDIMIENTO CONTABLE
Procedimiento Contable | PDF | Contabilidad | Auditoría
Semana 3 - Procedimiento Contable | PDF
Manual de Procedimiento Contable de Un Empresa de Servicios ...
Procedimiento Contable | PDF | Contabilidad | Factura
Infografia de procedimiento contable 2 | Diapositivas de Contabilidad ...
Procedimiento Contable | PDF
PROCEDIMIENTO CONTABLE | PDF | Contabilidad | Factura
El Procedimiento Contable | PDF | Contabilidad | Estado de resultados
procedimiento contable manual | PDF | Contabilidad | Business
Sistema de Procedimiento Contable A4 | PDF | Información | Ingeniería ...
Ciclo Contable Y Ejercicio NO - CICLO O PROCEDIMIENTO CONTABLE Es la ...
Tema 9 Procedimiento Contable y Manuales | PDF | Estado financiero ...
Manual de Normas Y Procedimiento Contable para La Empresa Roa ...
Procedimiento de Gestión Contable v5 Copia Controlada | PDF ...
Unida 3- Procedimiento DEL Ciclo Contable 1 - UNIDAD 3- PROCEDIMIENTO ...
Instructivos Contables Registro y Procedimiento Contable | PDF ...
Procedimiento Contable para Registrar Inventario | PDF | Análisis FODA ...
Procedimiento 19 - Actualización contable | Flujograma, Cuentas ...
Procedimiento contable ambiental. Fuente: Flórez et al. (2018, p. 33 ...
Ciclo Contable 9 Pasos Qué Es Un Ciclo Contable Y Cuáles Son Etapas?
Infografía sobre el Proceso Contable y sus Pasos Clave - Studocu
Elementos Del Proceso Contable - abstractor
ETAPAS DEL PROCESO CONTABLE | Genially
ECUACIÓNCONTABLE Y EL PROCESO CONTABLE on emaze
Flujograma Del Ciclo Contable | PDF
Etapas DEL Proceso Contable - PROCESO CONTABLE El proceso contable es ...
PPT - El Proceso Contable PowerPoint Presentation, free download - ID ...
Etapas Del Ciclo Contable Infografia
Proceso contable
El proceso contable
Bendito Estudio Contable: El Proceso Contable
Fases O Etapas Del Ciclo Contable
FASES DEL PROCESO CONTABLE - YouTube
Procesos Contables: EL PROCESO CONTABLE
Como hacer el proceso contable completo Guía práctica desde cero - YouTube
Pasos del Proceso Contable - YouTube
Cómo se maneja el proceso contable en una empresa
El proceso contable | Administracion de empresas, Contabilidad, Biblioteca
La Importancia del Proceso Contable en la Gestión Empresarial - YouTube
Sistemas de Información Contable y Financiera: PROCESO CONTABLE
Proceso Contable | PPT
El proceso Contable
PROCESO CONTABLE: PROCEDIMIENTO ANALITICO
Diagrama de proceso Contable by Lenin Patricio Lanchimba Cepeda on Prezi
¿Qué es el proceso contable y cuáles son sus etapas?
Etapas del proceso contable - contabilidad online - YouTube
SOLUTION: Procedimientos de registro contable - Studypool
Qué es un Proceso Contable y cómo realizarlo en 8 pasos
CONTABILIDAD DE SOCIEDADES: EL PROCESO CONTABLE
Etapas Del Proceso Contable
Semana 7 - Etapas del proceso contable | Genially
10mo. Normas y Principios aplicados al Proceso Contable
¿Cómo hacer un procedimiento contable? 📈
Manual de Procedimientos Contable Nómina by Kimberly Velásquez on Prezi
Fases del Proceso Contable Explicadas | PDF | Contabilidad | Servicios ...
T.I 2 Flujograma Del Proceso Contable en El Sector Público | PDF ...
El Proceso Contable Paso a Paso | PDF | Contabilidad | Estado financiero
22 El Proceso Contable Paso A Paso | PDF | Contabilidad | Impuesto al ...
[Excel] Flujograma sencillo del proceso contable - YouTube
Diagrama de flujo de un sistema contable
FLUJOGRAMA DE PROCESO CONTABLE by CARLOS ROMERO on Prezi
el proceso contable | PDF | Contabilidad | Business
Cicclo contable - CICLO CONTABLE Identificar transacciones Registrar ...
Unidad #4 - Etapas Del Proceso Contable - Cuenta | PDF | Contabilidad ...
Flujograma de la operacion en un despacho contable | Macros para Contadores
MANUAL DE PROCEDIMIENTOS PROCEDIMIENTO PARA CONCILIACIÓN BANCARIA ...
PROCESO CONTABLE | Contabilidad | Bancos
Guía del Proceso Contable Completo | PDF | Contabilidad | Estado financiero
Proceso Contable - CONTABILIDAD Y SUS PROCEDIMIENTOS - CONCEPTO DE ...
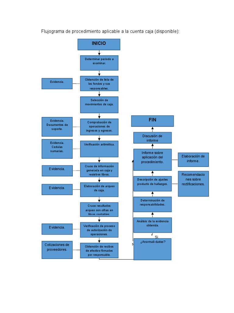
Flujograma de Procedimiento Aplicable a La Cuenta Caja
Tema 6 Proceso Contable | PDF | Contabilidad | Business
Etapas del Proceso Contable | PDF | Contabilidad | Estado financiero
Proceso Contable Etapas-Cuentas y Registros | PDF | Contabilidad ...
PROCESO CONTABLE | Genially
Proceso Contable para La Elaboración de La Información Financiera | PDF ...
diagrama de flujo de un proceso contable - YouTube
Calaméo - Función De Los Procedimientos Contable
Fases Del Proceso Contable | PDF
Proceso Contable | PDF | Contabilidad | Economias
El Proceso Contable | PDF | Contabilidad | Principios contables ...
Diagrama del proceso contable by Freddy Oswaldo Aguilar Vasquez on Prezi
El ciclo contable y sus procedimientos by July De La Cruz on Prezi
Proceso contable | Angie | uDocz
Etapas del Proceso Contable | PDF | Contabilidad | Business
El Flujo Del Proceso Contable | PDF | Contabilidad | Inversiones
Tema 6 El Proceso Contable | Contabilidad | Estado de resultados
Proceso contable de contabilidad | Apuntes de Matemáticas aplicadas a ...
Diagrama de Flujo Del Ciclo Contable | PDF
PROCESOS CONTABLES
Proceso Contable: Qué Es, Definición, Etapas, Importancia – FFPKG
¿Qué es la contabilidad y por qué es importante? - El Contador
PPT - Contabilidad PowerPoint Presentation, free download - ID:1903917
Diagrama de Flujos de Procesos Contables | PDF
El Proceso Contable: Un Pilar Fundamental en la Gestión Financiera ...
Procedimientos Contables: Guía Completa y Fácil de Entender
Flujograma Basico de Cuentas por Pagar - Blog de Contabilidad
Manuales de Procedimientos Contables - Presentar | PDF | Contabilidad ...
Diagrama De Flujo Para El Registro De Operaciones Contables – CAHSR
Curso Contabilidad Tema_5 Proceso_Contable_Detallado
Las 10 mejores plantillas de diagramas de flujo de procesos contables ...
1.- Descripción de la tarea | PIAC - Tarea 4: Final del proceso
CICLO CONTABLE: Procedimientos y Etapas en la Contabilidad TA2 - Studocu
Diagrama De Flujo Del Registro De Las Operaciones Llevadas
PPT - TEMA 1 PowerPoint Presentation - ID:4221142
Sistema de Control Contable: Qué es y Como Implementarlo
Fases del proceso contable. by Jorge Luis Medina on Prezi
Manual de Procedimientos Contable) | PDF | Contabilidad | Contador
Proceso Contable: Etapas y Procedimientos (Parte 2) - Studocu
organización y metodos: Normas, Políticas y Procedimientos
Proceso Contable: Etapas y Libros Clave | PDF | Tecnología
Proceso Contable, Comprobantes | PPT
Proceso Contable: Fases y Operaciones | PDF | Contabilidad ...
Contabilidad en una empresa pequeña: Guía completa para pymes y ...
2. flujograma contabilidad
Manual DE Procedimientos Contables - MANUAL DE PROCEDIMIENTOS CONTABLES ...