Showing 100 of 100on this page. Filters & sort apply to loaded results; URL updates for sharing.100 of 100 on this page
Best Childcare Software Programs | Simplifying Childcare Management
Check Point Software Technologies’ SecureAcademy program is now ...
Plaid seamless pattern in red check fabric texture vector textile print ...
How to Check App Interaction with Elements? - QATestLab Blog
How to Print Test Page on UV Flatbed Printer for Nozzle Checks? – Andresjet
Printweek - AG/CAD launches lower cost Kasemake software - Printweek
Best Event Kiosk Software for Self Check-In (2026) | fielddrive
Software outage creates delays on Sun Country flights
How Check Mobile Apps When Battery is Low? - QATestLab Blog
H R Block Basic Tax Software 2025 WindowsMac DownloadProduct Key ...
Top 3 Nursing Programs In Michigan With No Waiting List - AzedNews : r ...
Sub Box Calculator Software
How to Print a Test Page | Testing Your Printer
How to Check For and Remove Malware From Your Mac
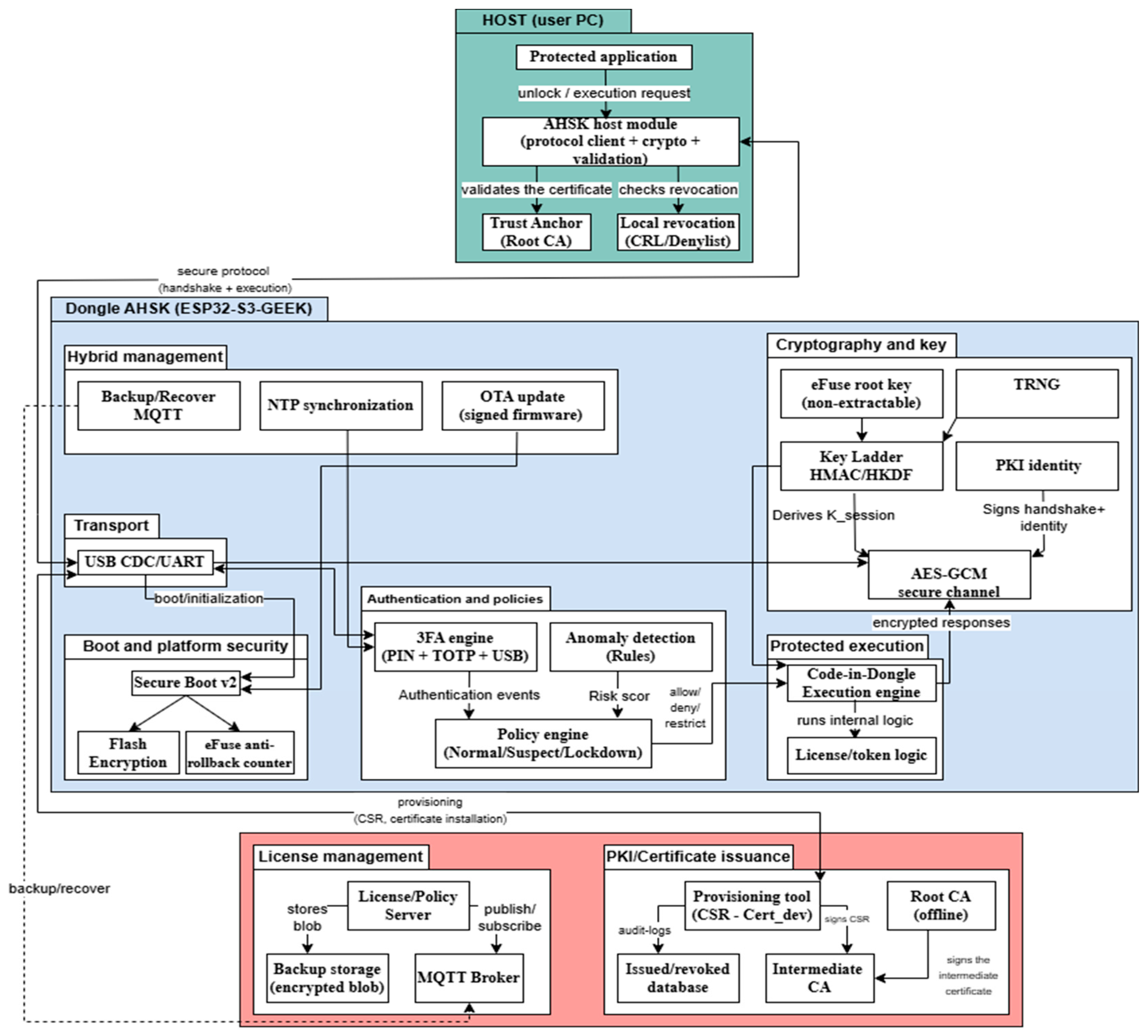
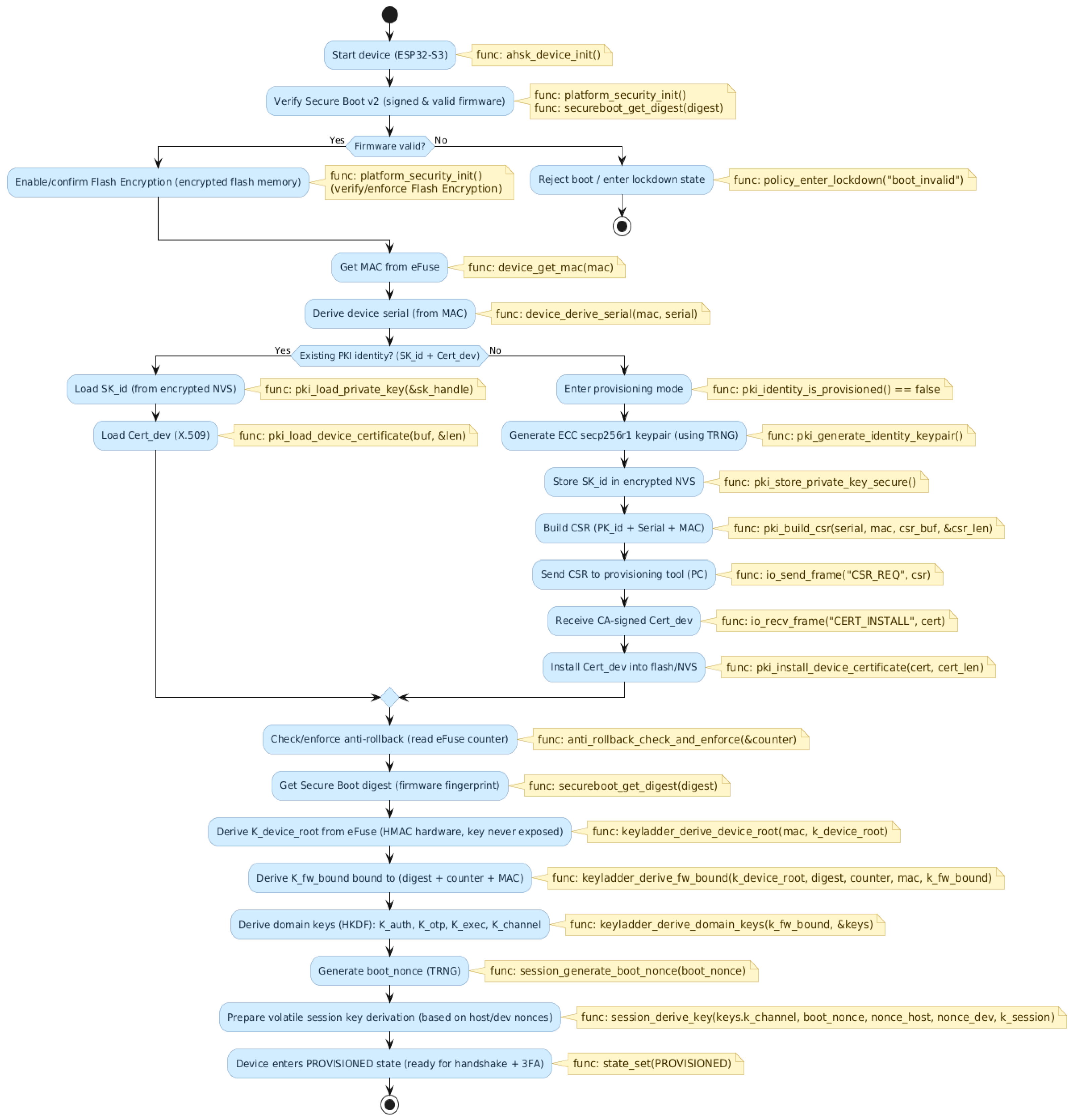
ESP32-Based Hardware Key for Software Application Protection
Nonfunctional Issues in Software Testing - QATestLab Blog
Coverage Techniques in Software Testing - QATestLab Blog
10 Best Recruiting Software – Forbes Advisor
How to Choose Software Development Model? - QATestLab Blog
Compliance Services and Programs - ValuTrack
8 Best Loan Origination Software in 2026
Main Software Testing Types or Testers-Cats - QATestLab Blog
Top 10 Free CAD Software You Should Use in 2026 | Beebom
Discovering the Power of SaaS: Inspiring Examples of Software as a ...
Expense Management Software | Rippling
VHC Brands Heritage Farms Primitive Check Button Loop Tea Towel Set of ...
Software archive
RELX Hiring Graduate Program - Software Engineer (August) | Chennai ...
Texas governor shares fake image depicting rescued US airman | Fact Check
Autodesk Fusion | Free Software for Students and Educators | Autodesk
Intel Software Innovators are Transforming the Developer Community in ...
Dymo® LabelWriter® 550 Printer – ADVANCED SOLUTIONS DISPLAY
Use RLink with FDRS to program Ford Steering Control Modules.
Recycling Toner and Cartridges Program - Xerox
Paper Checks Are Dying. Here’s What Replaces Them - USIO
Systemvoraussetzungen Solidworks 2024 – LZLB
NEOGOV’s Newest Acquisition Focuses on Public Safety
Casio Kl P1000 Driver Windows 10
How to Test Logging in Procedure? - QATestLab Blog
7 Aspects of Security Testing - QATestLab Blog
Google S New Gradient Icon Design Is - Google’s New Gradient
Printable Funeral Dove Release Card Template
Tecnicos De Plotters Ecosolvente DTG UV DTF Sublimacion | Buen dia ...
Microsoft 365 Defender: Safe Links and Safe Attachments - cloudcoffee ...
HPE ProLiant DL385 Gen11 9115 3.2GHz 16c 1P 2x32GB‑R 8SFF MR408i‑o ...
HPE ProLiant DL345 Gen11 9115 3.2GHz 16c 1P 2x32GB‑R 8LFF MR416i‑p ...
HPE ProLiant Compute ML350 Gen12 6505P 12c 2x1000W PS EU Server | HPE ...
ENCY Hyper Update Enhances Hybrid Robot Programming, Mixed-Brand Cells ...
How To Fix Microsoft Visual C++ DLL Files Missing
What's a One-Sheet (and Why Do Producers Want It?) | No Film School
Set up Unattended Access
Cant Save A Pdf
What Causes Bugs in a Mobile Software? - QATestLab Blog
Xiaomi 17 & 15T Pro get Android 17 early via developer preview program
With paid family medical, sick leave Spanberger, legislature create new ...
Find Answers - Brother Canada
2026’s Finest Free Revolves Offers: Spin & Win Instead Paying a dime ...
The most effective solutions for Windows printer problems - Digital Trends
How To Connect Your 3D Printer To Network? [Step-by-Step Guide] » 3D-P.eu
How To Unclog 3D Printer Nozzles Quickly And Easily » 3D-P.eu
Short-Run Label Printing in 2026
After Security Scares, Intel Unveils New Threat Detection Technology ...
Best 3D Printer Items To Make And Sell In 2025 » 3D-P.eu
$125m concessions program completes JFK Terminal 8 commercial ...
Canon printer problems made simple to fix
Bambu Lab P1S 3D Printer review: features, specs, price
Women in Print: new State Patrons for Tasmania & Queensland - Wide ...
Do You Need Tape For A 3D Printer Bed? [Adhesion Tips & Tricks] » 3D-P.eu
What Voltage Should You Choose For Your 3D Printer Setup? » 3D-P.eu
Horizon Microtechnologies brings micro 3D printing to the space debate
Daycare Management Software: Best Childcare Solutions 2025
Laser Accounts Payable Checks For Sage Peachtree 8 12 x 11 Box Of 250 ...
Northwoods Checks: Order Online and Save
Best Offer In Compromise Software: 2026 Comparison
Revolutionary 3D Printing Medical Breakthroughs Transforming Patient ...
Guides
Moldex3D Singapore & Malaysia Advanced Training Program 2026 ...
Manage Maps
LuBan expands functions for 3D printing: More options for model ...
OSHA Launches New Safety Program
Wedbush's Ives: Palantir, Oracle, Microsoft to dominate defense AI ...
Hack Pdf Xchange Editor Serial Key
Shaw Wins Eighth Straight CIAA Women's Tennis Title | Wichita Eagle
Operational SERP Scraping For SEO: Proxy Choices, Error Budgets, and ...
Resetter Epson L3250: Atasi Masalah Printer Anda Sekarang
Manufacturing Aids: Types, Benefits, and Applications | Stratasys
ARC Beach Volleyball makes Big 8 Conference history – The American ...
HP Color LaserJet Pro MFP 4301fdn Printer - 4RA81F#BGJ - All-in-One ...
How to View Installed Updates in Windows 11/10 - Techbout
Oracle, Google cloud units strike deal for Oracle to sell Gemini models ...
Download Flv Converter Formarcus Reid
AMUG announces 2026 Technical Competition winners