Showing 119 of 119on this page. Filters & sort apply to loaded results; URL updates for sharing.119 of 119 on this page
Model for CNAβ1 mediated regulation of the PI4KA complex that promotes ...
Molecular basis for plasma membrane recruitment of PI4KA by EFR3 ...
A synonymous mutation in PI4KA impacts the transcription and ...
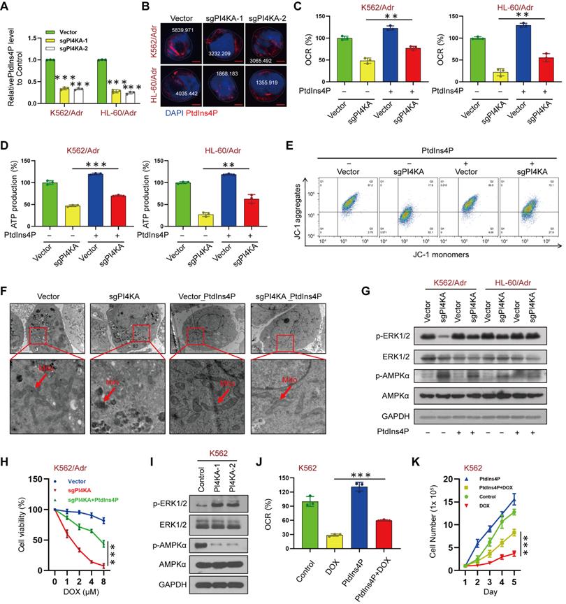
Targeting PI4KA sensitizes refractory leukemia to chemotherapy by ...
(PDF) A synonymous mutation in PI4KA impacts the transcription and ...
Structure of calcineurin bound to PI4KA reveals dual interface in both ...
PI4KA controls basal and receptor-stimulated exocytosis in pituitary ...
Molecular basis for plasma membrane recruitment of PI4KA by EFR3 - PMC
PI4KA activity evaluation. (A) Schematic representation of P4KA ...
Two Novel Variants in PI4KA in a Family Presenting With Hereditary ...
The Role of the Phosphatidylinositol 4-Kinase PI4KA in Hepatitis C ...
Frontiers | A synonymous mutation in PI4KA impacts the transcription ...
CN regulates PI4P synthesis by the PI4KA complex a Representative ...
PI4KA is recruited to EMCV replication sites. HeLa R19 cells were ...
PI4KA antagonizes Sac1 or PIP5K1c on YAP phosphorylation a, PI4KA ...
PI4KA is required for NS5A to cause mitochondrial fragmentation. (A ...
PI4KA Gene - GeneCards | PI4KA Protein | PI4KA Antibody
Drp1 and PI4KA are both necessary in mitochondrial fragmentation in HCV ...
Family pedigrees and biallelic PI4KA variants identified as a candidate ...
PI4KA promotes plasma membrane association of oncogenic RAS a–d ...
Subcellular - PI4KA - The Human Protein Atlas
Specific Inactivation of PI4KA in SCs Causes Neuropathy-like Symptoms ...
PI4KA is essential for cardiovirus replication. (A-D) Effects of PI4KA ...
PI4KA
PI4KA Inactivation Affects Cell Migration and Actin Distribution (A ...
PI4KA variant features. (A) Family trees. Square = male; circle ...
PI4KA antibody (12411-1-AP) | Proteintech
Figure 2 from Pharmacological and Genetic Targeting of the PI4KA Enzyme ...
(PDF) The Role of the Phosphatidylinositol 4-Kinase PI4KA in Hepatitis ...
RCSB PDB - 9B9G: Structure of the PI4KA complex bound to Calcineurin
PI4KA kinase activity is required for HCV replication.... | Download ...
PI4KA was identified as a novel target for overcoming chemoresistance ...
Effect of SYNJ2 and PI4KA interaction on Right (A) and Left (B ...
NS5A stimulates PI4KA activity. (A) HEK 293T cells were transfected ...
PI4KA Inactivation Causes Reduction in Total Phosphoand Sphingolipids ...
Pharmacological and Genetic Targeting of the PI4KA Enzyme Reveals Its ...
Transposon Insertions in the Pi4ka Gene Are Associated with Blast-like ...
Validation of PI4KA and PI4KB siRNAs. (A and B) Each PI4K siRNA was ...
PI4P induction by HCV polyprotein expression is dependent on PI4KA ...
Biallelic PI4KA variants cause neurological, intestinal and ...
Loss of Pi4ka In Vitro Blunts Akt Signaling and Enhances ERK Signaling ...
PI4KA Fusion Protein Ag17168 | Proteintech
Correlation between PI4KA expression level, proliferative markers and ...
PI4KA transcript abundance in human liver samples of various subtypes ...
Figure 1 from Pharmacological and Genetic Targeting of the PI4KA Enzyme ...
PI4KA Gene Polymicrogyria Perisylvian with Cerebellar Hypoplasia and ...
PI4KA Antibody (PA5-67389)
PI4KA coimmunoprecipitates with NS5A. (A) Huh-7.5 cells were ...
PI4KA mRNA in in vitro models according to their hepatic... | Download ...
Symptoms and Testing information for PI4KA Gene Polymicrogyria Perisylvian
Depletion of PI4KA sensitizes K562/Adr cells to DOX in vivo. (A ...
(A). Linkage disequilibrium map of PI4KA locus, the gene encoding ...
A PI4KA inhibitor synergized with a clinical RASG12C inhibitor a ...
PI4KA antibody (82938-1-RR) | Proteintech
Pharmacological and genetic targeting of the PI4KA enzyme reveals its ...
(PDF) Structure of Calcineurin bound to PI4KA reveals dual interface in ...
PI4KA antibody (12411-1-AP) | Proteintech | 武汉三鹰生物技术有限公司
Molecular mechanisms of PI4K regulation and their involvement in viral ...
Palmitoylation targets the calcineurin phosphatase to the ...
of molecular and clinical findings in patients with... | Download ...
(A) Formation of membrane “clusters” in PI4KA-silenced cells expressing ...
Characterization of PI4K2A variants using intact HEK293 cells. (A ...
CN-PI4KA complex interactions include a PxIxIT motif in FAM126A a ...
| Phosphatidylinositol kinases involved in the generation of PI4P, PI ...
Phosphatidylinositol 4-Kinase III Alpha Governs Cytoskeletal ...
PI4KA, OSBP and NS5A are required to initiate new NS5A foci (A ...
Hepatitis C Virus Stimulates the Phosphatidylinositol 4-Kinase III ...
Circ-PI4KA modulated LASP1 expression by binding to miR-331-3p. (A) The ...
Nature Review | 抑制磷酸肌醇激酶,有望治愈所有疾病!_PIKfyve_癌症_临床
Key steps in forming RO enriched for PI4P and cholesterol ...
Architecture of the human PI4KIIIα lipid kinase complex | PNAS
Protein Domain Structure of PI4K-Family Members in A. thaliana. The ...
A Forward Genetic Screen Targeting the Endothelium Reveals a Regulatory ...
Evaluation of Phosphatidylinositol-4-Kinase IIIα as a Hepatitis C Virus ...
Circ-PI4KA was highly expressed in colon cancer tissues and cells with ...
CPTP promotes PC cells growth metastasis and may be associated with ...
PI4KIIIα expression is associated with metastasis and proliferation in ...
Circ-PI4KA bound to miR-331-3p in SW620 and SW480 cells. (A) StarBase ...
Molecular modelling of the PI4KIIIa-TTC7(A/B)-FAM126(A/B) complex. (A ...
Anti-PI4KA antibody produced in rabbit
QRT-PCR analysis of PI4KA-sp and PI4KB-sp siRNAs across multiple HCV ...