Showing 119 of 119on this page. Filters & sort apply to loaded results; URL updates for sharing.119 of 119 on this page
PIK3CA mutatie geeft minder therapeutisch effect van anti-HER2 ...
Frontiers | The role of PIK3CA gene mutations in colorectal cancer and ...
(A) Overview of PIK3CA gene with p.E545K domain-specific mutation. (B ...
Targeting PI3K/AKT/mTOR Signaling Pathway as a Radiosensitization in ...
The Effect and Treatment of PIK3CA Mutations in Breast Cancer: Current ...
PI3K/Akt/mTOR Signaling Pathway as a Target for Colorectal Cancer Treatment
Gene of the month: PIK3CA | Journal of Clinical Pathology
Mouse models of human PIK3CA-related brain overgrowth have acutely ...
PIK3CA-related overgrowth spectrum: animal model and drug discovery
Understanding PI3K/Akt/mTOR signaling in squamous cell carcinoma ...
Identification of effective natural PIK3CA H1047R inhibitors by ...
PIK3CA Mutation Assessment in HR+/HER2− Metastatic Breast Cancer ...
PIK3CA Gene Mutations in Solid Malignancies: Association with ...
Frontiers | Genomic Determinants of PI3K Pathway Inhibitor Response in ...
Class I Phosphoinositide 3-Kinase PIK3CA/p110α and PIK3CB/p110β ...
论文解读| Zhenghe Wang教授团队总结PIK3CA突变癌症的靶向治疗新进展-MedSci.cn
杰论系列 | PIK3CA基因突变与靶向治疗-迈杰转化医学
Mutant PIK3CA promotes cell growth and invasion of human cancer cells ...
Co-existence of 2 clinically significant variants causing disorders of ...
PIK3CA protein and functional domains. The mutations discovered in the ...
Oncogenic PIK3CA promotes cellular stemness in an allele dose-dependent ...
Exon structure of PIK3CA gene with reference range of the assays ...
PIK3CA and CCM mutations fuel cavernomas through a cancer-like ...
Structure of PI3Kα. a Regulatory subunit p85α (NM_181523.3) which is ...
-Somatic mutation of PIK3CA/p110a in human cancers. The p110a subunit ...
Oncogenic mutations mimic and enhance dynamic events in the natural ...
Clusters Highlighted in Protein Structures. A) PIK3CA (gray) bound to ...
PIK3CA Gene Mutation Ultimate Guide | Massive Bio
PIK3CA mutations associated with gene signature of low mTORC1 signaling ...
PIK3CA Mutation | Know Your Biomarker
Role of PIK3CA gene mutation in Breast Cancer
乳腺癌PIK3CA突变与靶向治疗
PIK3CA Gene - GeneCards | PK3CA Protein | PK3CA Antibody
Phosphatidylinositol 3-Kinase (PI3KCA) Oncogene Mutation Analysis and ...
PIK3CA Cooperates with Other Phosphatidylinositol 3′-Kinase Pathway ...
Dihydrotanshinone I inhibits ovarian cancer cell proliferation and ...
Cellular and molecular mechanisms of PIK3CA-related vascular anomalies ...
A Unique Spectrum of Somatic PIK3CA (p110α) Mutations Within Primary ...
Common alterations in phosphatidylinositol 3-kinase p110a isoform gene ...
Somatic Loss-of-Function PIK3R1 and Activating Non-hotspot PIK3CA ...
Assessing PIK3CA and PTEN in Early-Phase Trials with PI3K/AKT/mTOR ...
Molecular Medicine Reports
Figure 1 from PIK3CA Mutation Associates with Improved Outcome in ...
PIK3CA!mutation"gene!signature!associated!!with!down"regulation!of PI3K ...
PIK3CA Gene - Somatic Mutations in Cancer
PIK3CA sequence conservation and protein structure. A Genes and ...
Frontiers | p110δ PI3 kinase pathway: emerging roles in cancer
The schematic diagram of PI3KCa, PI3KC2b and PI3KC3 gene structure ...
Schematic figure of the PI3-Kinase. The catalytic subunit p110α is ...
PIK3CA | Nanopharmacia Diagnostica
Cancer-Associated PIK3CA Mutations in Overgrowth Disorders - PMC
数字PCR平台_墨卓生物科技,数字PCR,单细胞测序平台,微流体检测芯片_墨卓生物科技(浙江)有限公司
一种检测PIK3CA基因突变的试剂盒及方法
Double PIK3CA mutations in cis increase oncogenicity and sensitivity to ...
(PDF) PIK3CA Gene Amplification and PI3K p110α Protein Expression in ...
PIK3CA missense mutations promote glioblastoma pathogenesis, but do not ...
PI3 Kinase p110 Alpha/PIK3CA抗体
婦人科がん期待のPIK3CA阻害薬 | がんゲノム医療・免疫治療 銀座みやこクリニック院長ブログ
PIK3CA is required for PI3K signaling and growth in p110-mutant cell ...
PIK3CA activates CDK7 to promote glucose consumption. a Immunoblots ...
使用MD模拟深入了解PIK3CA E545K激活突变的机制。,Scientific Reports - X-MOL
(A) Distribution of alterations in PIK3CA, AKT1 and PTEN across 75 ...
A. Illustration of the structure of human PIK3CA gene and its 5 ...
Mouse Monoclonal Anti-PIK3CA Antibody - Buy for research - Highly ...
On series |PIK3CA gene mutation and targeted therapy
Synergistic effects of the combination of trametinib and alpelisib in ...
乳癌におけるPIK3CAホットスポット変異のゲノム解析と変異特異的創薬標的探索 : crisp_bio
Detection of the three selected PIK3CA point-mutations (PIK3CA H1047R ...
pi3k,pi3k信号通路,pi3kakt信号通路_大山谷图库
Targeting the mutant PIK3CA gene by DNA‐alkylating pyrrole‐imidazole ...
Three-dimensional structure of the PIK3CA/ΔNp63α complex and PI3K/Akt1 ...
Selected syndromic PIK3CA-Related Overgrowth phenotypes [22] (end ...
A diagram showing the adaptive strategies targeting mutated‐PI3Kα and ...
Functionally important structural elements of the PI3Kα kinase ...
Pattern of mRNA expression of PIK3CA in treatment groups | Download ...
(PDF) Assessing PIK3CA and PTEN in early-phase trials with PI3K/AKT ...
PIK3CA (PI3K-alpha or p110-alpha) antibody - BiCell Scientific®
PIK3CAMutations in Breast Cancer Subtypes Other Than HR-Positive/HER2 ...
Advanced Centre for Treatment Research & Education in Cancer ...
Cancer-Associated PIK3CA Mutations in Overgrowth Disorders,Trends in ...
PIK3CA Mutations Drive Therapeutic Resistance in Human Epidermal Growth ...
High PIK3CA gene aberration and pathway enrichment in many PIK3CA wt ...
DEC1 deficiency results in accelerated osteopenia through enhanced DKK1 ...
PI3K: Function, Signaling, and Therapeutic Avenues - Echelon Biosciences
PIK3CA mutation is more prevalent in Asian TNBC (A) Oncoplot of somatic ...
APOA5 alleviates reactive oxygen species to promote oxaliplatin ...
PIK3CA gain-of-function mutation in adipose tissue induces metabolic ...
Structure of p110α/p85α and location of PIK3CA oncogenic mutations A ...
High Frequency of Mutations of the PIK3CA Gene in Human Cancers | Science
PIK3CA C-terminal frameshift mutations are novel oncogenic events that ...
PIK3CA mutation hotspot common in CMTs and human breast cancer (HBC ...
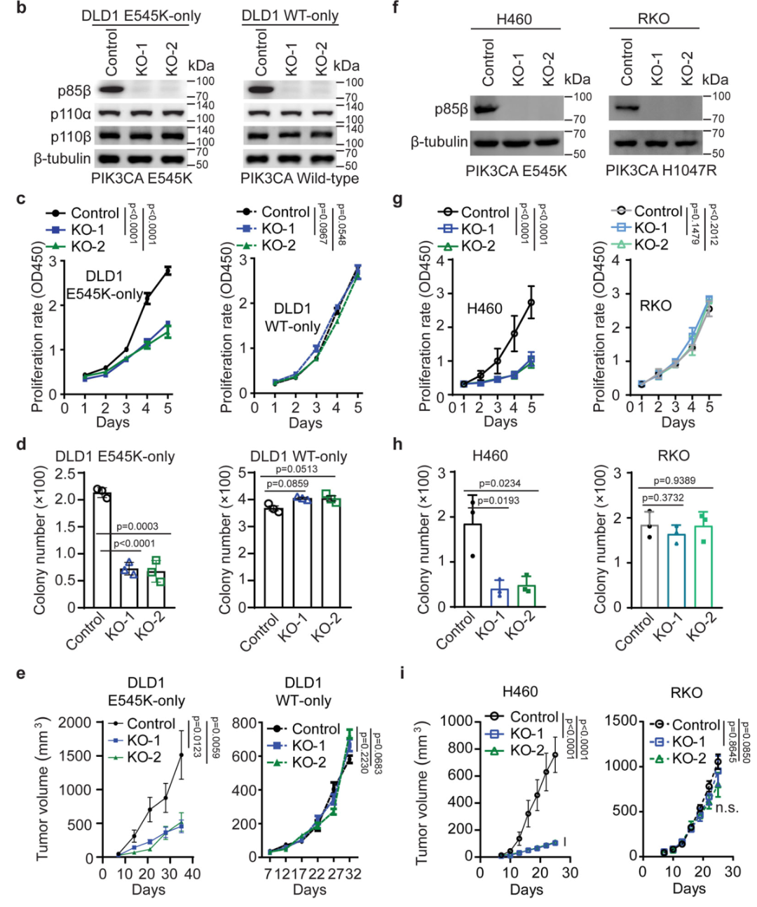
Nat Commun︱王振和/郝宇钧团队发现肿瘤发生新机制:核定位的p85β增强PIK3CA螺旋结构域突变细胞的肿瘤发生 - 知乎
Knockin of mutant PIK3CA activates multiple oncogenic pathways | PNAS
Identification of PIK3CA mutations in pediatric and adult DTCs. The ...
Algorithm depicting the role of ctDNA for the assessment of PIK3CA ...
PIK3CA structural analysis. PIK3CA I391 (residue in green) is located ...
一种检测PIK3CA基因突变的方法与流程
PIK3CA-related overgrowth spectrum (NORD): Year of the Zebra | Osmosis