Showing 120 of 120on this page. Filters & sort apply to loaded results; URL updates for sharing.120 of 120 on this page
The SWI/SNF chromatin remodeling complexes BAF and PBAF differentially ...
Join the webinar for the official launch of the PBAF Standard v2022 ...
Mutations of BAF and PBAF subunits occur in subunit-specific patterns ...
schematic representation of the pbAf complex containing ArId2 (bAf200 ...
The PBAF Standard enables financial institutions to assess and disclose ...
PBAF releases new standard to measure financial sector's impact on ...
PBAF Standard v2023 - Assessment of Dependencies on ecosystem services ...
What is the PBAF Standard? - Persefoni
The PBAF Standard supports financial institutions to assess and ...
BAF and PBAF complexes differentially interact with TR. (A) Diagram of ...
PBAF presents standard for impact assessment | Triodos Bank
A Biodiversity Accounting Standard for the Financial Industry | PBAF ...
What is the importance of the PBAF Standard?
About PBAF | PBAF - Partnership for Biodiversity Accounting Financials
What is the PBAF Standard and Why is it Useful?
New PBAF standard to help investors assess biodiversity impact | Impact ...
What is the PBAF Standard and Why is it Useful? - Greenly
The PBAF complex contains both common and distinctive subunits compared ...
The Many Roles of BAF (mSWI/SNF) and PBAF Complexes in Cancer - PMC
| PBAF complex is critical for early differentiation and matrix ...
pBAF is dephosphorylated by the PP4C complex. A, specificity of the ...
PBAF and BAF complexes are selectively required for expression of ...
PBRM1-deficient PBAF complexes disengage BRD7 but retain ARID2 and ...
The FTIR spectra of (a) PBAF melt at 90 C, (b) PBAF and (d) PBA ...
High‐frequency gene mutation of PBAF in different tumours. The sources ...
The Many Roles of BAF (mSWI/SNF) and PBAF Complexes in Cancer
PBAF chromatin may explain melanoma spread to the brain
Contact | PBAF - Partnership for Biodiversity Accounting Financials
PBAF complex | 東京・ミネルバクリニック
Spatial and cycling analysis of PBAF binding hubs. (A) A schematic ...
Structure of nucleosome-bound human PBAF complex | Nature Communications
Local structural analysis of PBAF (a) Structural comparison of the NBL ...
MUC1-C integrates the induction of the esBAF and PBAF chromatin ...
Catalytically active BAF and PBAF complexes collaborate to activate ...
Topic 3 - pbaf notes - 1 Source of picture: - Studocu
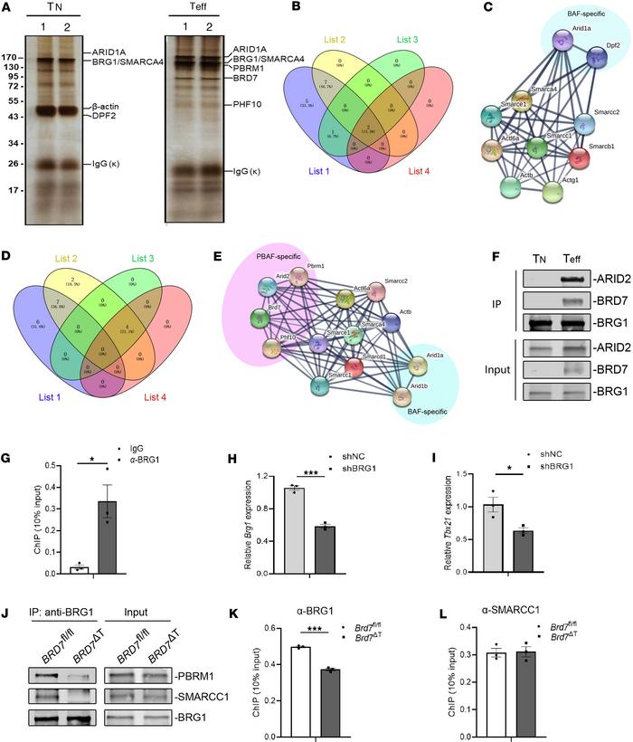
Loss of PBAF promotes expansion and effector differentiation of CD8+ T ...
(PDF) PBRM1 directs PBAF to pericentromeres and protects centromere ...
Bromodomains regulate dynamic targeting of the PBAF chromatin ...
Altered BAF occupancy and transcription factor dynamics in PBAF ...
JCI Insight - BRD7 as key factor in PBAF complex assembly and CD8+ T ...
Structure of human PBAF chromatin remodeling complex bound to a ...
Spatial analysis of PBAF chromatin binding activities near H3.3-and ...
PBAF Subunits Ablation Reduced Chromatin Accessibility and REV-ERBa ...
PBAF Subunit Pbrm1 Selectively Influences the Transition from ...
(A) The stability of PBAF subunits in human cells. HEK293 were treated ...
Looking back at the launch of the PBAF Standardv2023 - Dependencies ...
The SWI/SNF PBAF complex facilitates REST occupancy at repressive ...
Requirement for PBAF in Transcriptional Repression and Repair at DNA ...
Effects of phosphorylation on pBAF and tBAF localization during ...
PBAF and ncBAF complex is required for transcriptional silencing ...
biodiversityfootprinting - Biodiversity Metrics
Schematic representations of the BAF, PBAF, GBAF, esBAF, npBAF, and ...
Biodiversity Knowledge Base - Impact Institute
Structural comparison of PBAF, BAF and RSC bound to the nucleosome (a ...
우리금융, 글로벌 생물다양성 이니셔티브 'PBAF' 가입 | 연합뉴스
The role of the polybromo-associated BAF complex in development
PBAF) legt Standard für Impact-Analyse vor
PBAF-specific organization of the Base module Comparison of the Base ...
Partnership for Biodiversity Accounting Financials (PBAF) and Impact ...
PBAF's new standard to help financial institutions keep biodiversity ...
Framework for the full biodiversity assessment in NCC | Download ...
We’re excited to introduce Nature and Biodiversity Essentials, a ...
Partnership for Biodiversity Accounting Financials (PBAF) presents ...
Bs, PAF, PBAF, T values of CRB | Download Scientific Diagram
What is the Partnership for Biodiversity Accounting Financials (PBAF ...
Biodiversity Development Assessment Reports - BDARs - Advitech
Projects
The Scope and methods of biodiversity assessment. | Download Scientific ...
金融業運用PBAF回應TNFD生物多樣性揭露的實例演練 - CSR@天下
Recommendations - Measuring biodiversity: research into approaches ...
Partnership for Biodiversity Accounting Financials presents standard ...
Complex subunits. (A) Schematic depicting canonical BAF (cBAF ...
(PDF) Protocol for Rapid Biodiversity Assessment
【国際】金融の生物多様性インパクト測定PBAF、加盟機関が25に伸長。国際ルール策定母体に | Sustainable Japan
Biodiversity Impact Assessment Tool | ISS
I am excited to share my very first review article. In this paper, we ...
PBAF/cBAF reorganization on H3.3 chromatin regulates BMAL1 activity in ...
CryoEM analysis of the PBAF-nucleosome complex (a) A representative ...
Biodiversity Assessment (BDAR) for NSW Inland Rail Project - Emergent ...
The Partnership for Biodiversity Accounting Financials welcomes 10 new ...
PBAF是什么意思?